3月2日,开课第一天,数学科学学院的同学们迎来了改革后的《数学模型》课程。
为什么要学习这门课程?怎样才能学好这门课程?
中国科学院院士、复旦大学数学科学学院教授李大潜为课程撰写了1.1万字的课程导言——《数学建模是开启数学大门的金钥匙》。

什么是数学建模?
世间的万事万物都有数和形这两个侧面,数学就是撇开了事物其他方面的状态和属性,单纯研究现实世界中的空间形式与数量关系的科学。它有着丰富多彩的内涵,也有着极为广泛且重要的应用。
数学要走向应用,真正显示出它在各个领域、各种层次应用中的关键性、决定性作用,显示出它的强大生命力,必须设法在实际问题与数学之间架设一个桥梁。这就是说,首先要将这个实际问题化为一个相应的数学问题,然后对这个数学问题进行分析和计算,最后将所求得的解答回归实际,看能不能有效地回答原先的实际问题;如果不能,还要从一开始进行必要的调整,直到达到基本满意的程度为止。这个全过程,特别是其中的第一步,就称为数学建模,即为所考察的实际问题建立数学模型。
数学建模对发展数学学科和推动数学应用的重要性
抓住了数学建模,就抓住了联系数学与应用的最重要的纽带,构建了沟通数学与应用的桥梁,为数学与应用的有效结合建立了可靠的保证和基础,并为今后进一步的发展,包括数学科学本身的发展,提供了无穷的契机并铺平了广阔的道路。
数学模型不是数学中的一个细小的领域和分支,更不是左道旁门,而是数学的整个研究对象。至于数学建模,即构造现实世界某部分的数学模型,就是为数学提供研究对象的基本步骤和原始出发点。按照这样的理解,整个数学的发展历史就是不断建立数学模型并对其研究逐步深化的历史。各种不同类型、不同层次的大大小小的数学模型及对其相应的研究,构成了洋洋大观的局面,这就是我们现在所面对的数学科学。
从事数学建模,打一个通俗的比喻,好比在构建一座房屋,一旦这个房屋初具规模,就成了一个数学模型,以后的应用数学家及纯粹数学家们所做的工作,就是在这个基础上,对这个建筑进行内部整理与装修。这些应用数学甚至纯粹数学的内容,可以达到花团锦簇、美轮美奂的程度,但都是在数学建模基础上加以发挥和深化的。因此,从整个数学的研究来说,搞数学建模是给宏伟的数学大厦奠基、搭架,为整个后继的数学研究工作开辟道路,意义十分重大。
大家一定要重视数学建模,努力提高对学习数学建模的重要性的认识。要成为一个好的数学家或数学工作者,绝不能闭目塞听,把自己束缚在一个狭小的天地里,而应该充分认识加强数学建模训练与实践的重要性,努力为自己的数学生涯打开广阔的机遇与前景。
数学建模对培养创新型人才的重要性
要培养学生的创新精神,提高学生的数学修养及素质,固然要灌输给他们以知识,但更重要的是要使他们了解数学的创造过程。这不仅要有机地结合数学内容的讲授,介绍数学的思想方法和发展历史,更要创造一种环境,使学生能身临其境地介入数学的发现或创造过程。
在数学教学过程中,要主动采取措施,鼓励并推动学生解决一些理论或实际的问题。这些问题没有现成的答案,没有固定的求解方法,没有指定的参考书,没有规定的数学工具,甚至也没有成型的数学问题;主要靠学生独立思考、反复钻研并相互切磋,去形成相应的数学问题,进而分析问题的特点,寻求解决问题的方法,得到有关的结论,并判断结论的对错与优劣。总之,要让学生亲口尝一尝梨子的滋味,亲身去体验一下数学的创造过程,取得在课堂里和书本上无法代替的宝贵经验和切身感受。
数学建模不仅是数学走向应用的必经之路,而且是启迪数学心灵的必胜之途。通过参加数学建模的学习与培训,亲自参加将数学应用于实际的尝试,亲自参加发现和创造的过程,必能启迪大家的数学心智,更好的应用数学、品味数学、理解数学和热爱数学。这样做,集知识、能力和素质的培养与考察三位一体,必将有力地促进创新型优秀人才的培养,得到大家的认真参与和欢迎,也是对素质教育的重要贡献。
对数学建模的教学与训练的一些建议
数学建模这一门课程,与其他很多数学课程不同,它不是靠按部就班的讲授来传授系统的知识,而是采用案例式的教学方法,通过解剖几个“麻雀”来帮助学生领悟数学建模的精神和要领,以达到举一反三、触类旁通的认识和效果。数学建模的学习与训练,靠的主要不是知识的灌输,而是靠深入的感悟与体验。
数学建模的学习和训练,数学建模的认识与实践,着重点不在广度,而在深度;不在于面面俱到、学习愈来愈多的案例,而在于有选择地抓住适当的主题向深处进军,从不同的层面上充分展示数学建模的风采,并进而引领数学建模的发展,占领数学建模的制高点,并为其他方面的数学建模提供参考和借鉴。这样做,数学建模的学习,就决不仅是一种知识的传授,而且会对大家知识、能力及素质的培养真正带来巨大的促进,对数学教学改革的推动作用也会更大了。
要对一个现实问题建立其数学模型,是没有一个固定的模式可套的。对参加数学建模的人来说,没有“最好”,只有不断改进变得“更好”。正因为这样,数学建模永远会呈现一个生机蓬勃的状态,总是生动活泼、与时俱进的。在这个过程中,只要认真投入,学生学习的积极性、创造性将会得到极大的发扬与锻炼。他们的创新意识、能力和精神会得到很大的提升。从这一点出发,这门课的教学一定要从教师在台上单纯讲的状态,转变到教师与学生互动、努力推动学生参与建模的实践和活动的状态,一定要和充满生机活力的数学建模的内涵合拍并融为一体。
用数学的眼光观察世界
最近在全国制订高中数学课程标准时,一位专家对数学的作用所概括的三句话:用数学的眼光观察现实世界,用数学的思维思考现实世界,用数学的语言表达现实世界。通过《数学建模》课程的学习,希望广大同学能更好地体会这三句话,并且努力地实践这三个方面的要求。
拐点,是微积分中的一个概念,说的是函数y=f(x)的一阶导数y=f' (x)的极值点。在日常生活中,我们也经常听到拐点这个词,它们的意思到底是什么呢?在股市中说的“拐点”,其实是股市价格的转折点。股票的价格有涨有落,股民关心股票价格的发展趋势,股票的价格由降到升(或相反)的点就称为拐点。但那儿所说的,只是股票价格函数本身的极值点,并不是微积分中所说的那个拐点,这是应当搞清楚的。但这种情况也不尽然。最近对特殊冠状病毒肺炎的防控,大家都关心疫情何时出现拐点。由于确诊感染病例的总数总是不会减少的,人们关心的是每天新增的确诊感染病例的数目,并期望其值愈来愈小。由于关心的不是总的确诊感染病例数,而是它在每天的增量,这时所说的拐点,和微积分中的拐点概念就是一致的。这说明,同一个名词,在生活中用于不同的场合,其意义可以是不同的。
说到特冠病毒肺炎何时出现拐点?何时能够结束?第一线的医务人员正在英勇无畏地奋战,媒体及网上也有种种的预测,但不少是根据现有疫情的实际数据加以推断的,对疫情的走向似乎尚缺乏一个明确而长效的定量预测。其实,数学建模在这方面很有用武之地,数学也可以投入防控疫情的战斗,而且发挥其独特的作用。
第一课开讲
3月2日,《数学模型》第一课由数学科学学院长江学者特聘教授、原上海市工业与应用数学学会理事长吴宗敏主讲。他从第一个数学模型讲起,结合当前新冠肺炎疫情传播问题,讲授了他对数学建模的理解和认识。
为了这次在线课,吴宗敏提前3天就制作好了上课视频。课程期间,他在微信群和同学们就原始数据处理、疫情传播建模方法、建模考虑因素等问题展开了热烈的讨论。不少同学表示对后续学习内容充满期待。


这学期,有变化
“数学建模是数学科学研究的关键环节,是实践‘做问题驱动的应用数学’理念的重要环节,也是复旦应用数学的一面旗帜。数学建模课程是培养学生应用数学思维,走向数学应用的第一步。探索、怀疑、实证、理性等科学精神的内涵,在课程中都有所体现。”
据数学科学学院教授、应用数学系主任王志强介绍,从本学期开始,《数学建模》课程将尝试由一些在数学建模的教学与研究中颇有经验及成就的老师轮流讲授的方式,让学生从不同的侧面接触到风格各异的建模案例,并在促进师生互动方面创造更为有利的氛围。“相信这样做,可以使这门课程的教学更加有序且有效地进行,从而呈现出一个崭新的面貌。”
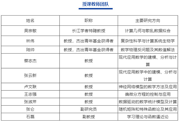
授课阵容
本学期《数学模型》的授课教师团队由数学科学学院应用和计算数学方向的10位优秀中青年学者组成。

课程目标
通过一些案例,介绍一些常用的数学模型及基本方法。
通过学习和实践,使学生(初步)掌握数学建模的思想方法,即如何从实际问题出发,抽象出数学模型,并利用数学工具,(初步)解决相关问题。同时,激发学生对应用数学各个方向的学习兴趣,为后续的专业学习和研究打下基础。
结合当前的新冠肺炎疫情,课程团队和学工团队共同组织了“疫情传播与防控问题”数学建模大赛,引导和鼓励学生投身实践。
听课后,同学们这样说
“读了李大潜先生专门为我们写的课程导论,听了吴老师的第一次课,我对数学建模的学习目标和学科特点有了初步的了解。两位老师为我们展示了数学建模在疫情发展预测等方面的价值,也鼓励我们进一步学习,让我对未来的课程充满期待。”
“吴宗敏老师的讲课非常有意思、有营养。数学是一门非常严谨而独立的学科,同时也是一门应用非常广泛的学科。要想将数学知识运用到解决各个领域的问题,就需要多思考、实践,把握事物原有的本质规律,并加以描述。”
“我学到了很多关于数学模型的知识,比如模型的发展与求解过程一定是个逐渐逼近的过程。我认为这些知识不仅是数学的,更是哲学的,不仅可以应用于数学模型,更可以应用于所有的学习当中,老师的讲解生动易懂,我对数学模型课程更加期待了。”
“数学模型课的老师从日常生活中的案例出发,导入数学模型相关的内容,帮助我们理解。同时,我结合之前预习的内容,对数学模型建立的条件和要求也有新的认识,我觉得这是一门很有意义的课程,能够开拓思维。”
“我认识到了数学模型、数学建模的强大魅力,认识到了其之于数学及应用数学的重要性。数学研究源于对现实世界的建模,数学模型提供了如今数学科学的根基。我意识到了自己更应该努力地去培养这方面的兴趣并认真学习相关知识,站在现实世界与数学方法的桥梁上一览美景。”
“案例式的教学方法,邀请多领域的老师进行授课,这让我们对数学建模所涉及的广泛程度、方式方法有更深理解。我认为,最重要的是在不断学习后的实践。期待在进行系统性学习之后,自己可以动手完成一次真正意义上的数学建模。我希望,最后能给我们一个机会,一起做一个project。”





