进入大学,学习将由自己掌控,你有想象过自己在校园里自习的样子吗?
与挚友恋人相约,或以书籍电脑为伴,买一杯咖啡放在桌前,让它用香气宣告进入学习时间。翻书声、落笔声与键盘声,将话语挤出窗明几净的房间。埋头思索的间隙,你偶尔抬头望向窗外树影摇曳,一个美好的侧影静止其间,有些熟悉。自习的时光就这样成为大学生活的一部分,成为每个人的独家记忆。
请查收复旦校园自习指南,开启属于你的自习之旅。
自习注意事项
1.进入图书馆必须佩戴口罩,在阅览室阅览尽量佩戴口罩。
2.疫情期间自习注意保持安全距离。
3.教学楼入口处、图书馆阅览室服务台、自助打印复印机及自助借还书设备等地方置有消毒用品可供使用。
4.文明自习,保持安静,不在自习场所就餐、喧闹,离开时随手带走垃圾。
5.若出现发热、流涕等症状请勿前往自习场所,应及时就医。
光华楼

地点:西辅楼一至五楼教室,主楼二、三楼小圆桌,西主楼四楼部分小会议室,十五楼星空咖啡厅
开放时间:西辅楼周一至周日 7:00-22:30;主楼 7:00-22:00;星空咖啡厅10:00-22:00
环境设施:空间广阔,采光良好,有一定数量插座,每层楼都有饮水机和自助咖啡机。主楼小圆桌处有插座,但很难享受到空调。星空咖啡厅设有较矮的沙发,适合小组讨论。
二教、三教

开放时间:周一至周日 7:00-22:30
环境设施:二教以小教室为主;三教以大教室为主,三教一楼的大部分教室通宵开放(其中3108开放通宵时间较少),二楼也有部分教室可供通宵。(疫情防控期间通宵教室暂不开放)教室内插座数量有限,提供冷热纯净水,离全家便利店较近。
四教

开放时间:周一至周日 7:00-22:30
环境设施:以大教室为主,教室内有一定数量插座,人数相对较少。每层楼的大厅设有课桌,可供等候上课或考试时使用。楼内提供冷热纯净水,一楼有全家便利店。
五教、六教

开放时间:周一至周日 7:00-22:30
环境设施:2018年完成翻修,设施条件较好。大小教室兼备,桌椅有拼接式、单座式、普通式等。具有一定数量的插座,提供冷热纯净水,附近有多家便利店和“南小食”食堂。
注:期末季教室开放时间延长至23:30
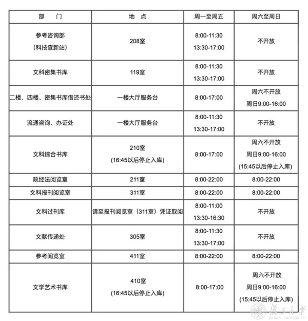
文科图书馆

简介:位于复旦大学邯郸校区国年路,收藏文科类图书63万多册,学生阅览室收藏文科图书15万册,教师研究生阅览室收藏人文、社科类及港台图书11万册,查询、借阅均可办理。
地点:211政经法阅览室,311文科报刊阅览室,411参考阅览室
开放时间:周一至周日8:00-22:00
环境设施:木制桌椅,二、三楼阅览室相邻无隔板,四楼阅览室有隔板,需刷卡就座(可以在网上预约)。插座充足,有文印设备,阅览室门口设饮水机,平时人数较多。

理科图书馆

简介:位于邯郸校区内,收藏生物科学、电工技术、无线电电子学、电信技术、自动化技术、计算技术类中外文图书。
地点:一、二楼阅览室
环境设施:四人桌,无隔板,桌椅舒适,插座较少,厕所较远。

文图&理图线上预约:http://10.55.101.62/
李兆基图书馆

简介:位于复旦大学江湾校区,因校董李兆基先生捐赠而得名。建筑共5层,地下1层,地上4层,总面积近2万平方米。建有专题阅览室、民商法专题阅览室等专门文献区,另有法学资料中心、医科借阅区、网络学习区、多媒体培训室等。
地点:一至三楼阅览室
环境设施:空间较大,插座充足,一楼有休息区可以进行讨论。

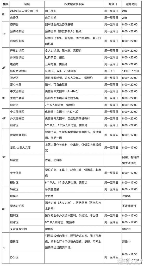
医科馆

简介:位于枫林校区,馆藏为生物医学类中英文书刊,包括医古籍、珍贵外刊、民国图书、复旦上医人著作、书画与史料、医科学位论文等。医科馆于2017年11月21日原址重建后开馆,新馆位于“康泉图书馆”大楼地下一层至七层,集藏书、借阅、研究、讨论、展览、视听、新技术体验、讲座与医学人文素养教育等多功能于一体,提供学科服务、查新、查收查引、文献提供、通借通还、文检教学等各项服务。
地点:自修区、研讨区、阅览区
环境设施:自修区域环境舒适,座位充足,视听区与新技术体验区值得探索(需要预约)。

医科馆线上预约:http://www.library.fudan.edu.cn/medical/739/list.htm(医科馆研讨室和自习室不具备疫情期间开放条件,暂不开放,具体开放时间以图书馆通知为准。)
管理学院资料室

地点:李达三楼三至四楼(但只能从四楼进入)
开放时间:周一至周日8:00—22:00
环境设施:设施完善,环境舒适,全部书桌设有隔板。自习区域实行刷卡入座制度,需要线上提前预约,对于其他院系每日只开放5个名额。但图书馆内设有阳光房等无需预约的座椅,可供非本院同学使用。
新闻学院屠海鸣图书楼

地点:新闻学院院内
开放时间:周一至周五8:30-20:00;周六8:30-16:00
环境设施:馆藏较多期刊杂志多,桌椅舒适,人数较少,比较安静。
中文系资料室

地点:光华楼中楼10楼
开放时间:周一至周五8:00-21:30,周末9:00-17:00;周二下午不开放
环境设施:藏书以中文系专业书籍为主但不外借,内有四人桌可用于自习。
数学分馆

地点:光华楼中楼11、12楼
开放时间:11楼周一至周五8:00-21:30,周六9:00-17:00;12楼周一至周五8:00-17:00
环境设施:11楼收藏期刊,可带个人物品进入自习;12楼收藏图书,不可带入私人物品。刷一卡通进入,设有四人桌,较安静。
古籍整理研究所

地点:光华楼西主楼9楼
开放时间:周一至周五8:30-11:30,13:30-16:30;18:00-21:00
环境设施:主要收藏中国古代文学研究文献资料,以阅览为主,设有六人桌。
美国研究中心图书馆

地点:美国研究中心三楼
开放时间:周一至周五8:30-11:30,13:30-16:30;周二下午不开放
环境设施:四人桌,具有文印设备,人数较少。
奥地利研究中心

地点:光华楼东辅楼602
开放时间:周一至周五9:00-12:00;13:00-17:30。
环境设施:收藏德语书籍,空间较小,装潢温馨。
全部院系资料室基本信息见图书馆网页:http://www.library.fudan.edu.cn/47/list.htm
教学楼与图书馆具体开放方案将根据疫情变化与防控政策进行动态调整,请同学们自觉遵守学校疫情防控要求。

初入复旦,你发现校园的夜晚总是被自习室的灯光点亮;后来你也加入其中,在复旦百年星空中为自己的梦想发光发热。
请收下这份自习指南,祝各位能够找到自己喜欢的自习地点和适合自己的学习方式。





