近日,复旦大学附属妇产科医院、遗传工程国家重点实验室张锋教授团队开展国内外多中心合作,在学术期刊《美国人类遗传学杂志》(American Journal of Human Genetics)上发表了题为《X染色体上CFAP47基因的有害突变导致弱畸精子症和男性不育》(“Deleterious Variants in X-Linked CFAP47 Induce Asthenoteratozoospermia and Primary Male Infertility”)的研究论文。该研究通过全外显子测序、基因组拷贝数变异分析结合基因编辑的小鼠模型,揭示了首个X连锁的MMAF致病基因CFAP47。
在导致男性不育的诸多因素中,弱畸精子症越来越多的受到人们的关注。作为弱畸精子症的一个亚型,精子鞭毛多发形态异常(MMAF)主要表现为精子尾部鞭毛的多种畸形,同时伴有精子活力降低或数目的减少。已有的研究提示这一类疾病与遗传因素相关。自2014年以来,陆续有22个MMAF相关的致病基因被发现,包括该团队前期报道的CFAP家族基因CFAP43、CFAP44、CFAP58,TTC家族基因TTC21A、TTC29,以及动力蛋白家族基因DNAH8等。已发现的这些导致MMAF的基因都表现为常染色体隐性遗传。
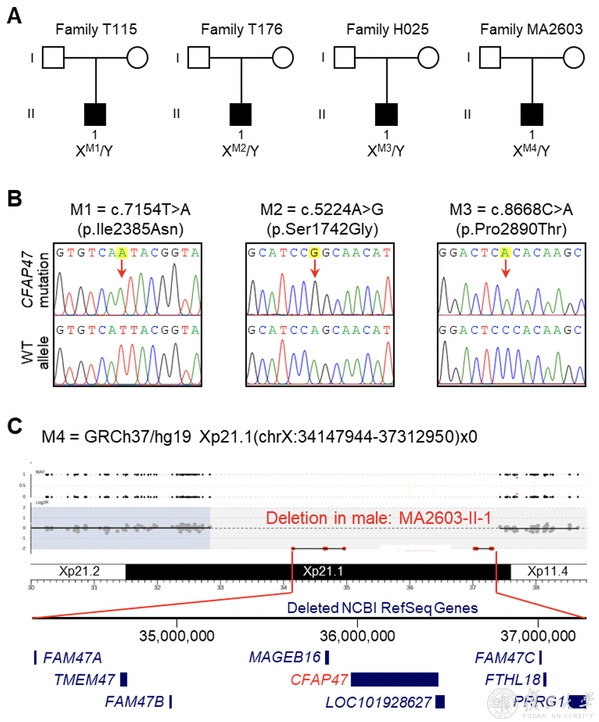
此次张锋团队的研究对331例汉族男性MMAF患者进行全外显子测序,发现3例MMAF患者携带X染色体上CFAP47基因的罕见变异(图1,A和B);进一步的功能预测分析表明这些突变都具有较强的致病性。此外,通过对来自澳大利亚的24例MMAF患者进行基因组拷贝数变异分析,发现一例患者携带X染色体Xp21.1区域的缺失,这一缺失覆盖了整个CFAP47基因(图1C)。精子形态学分析发现,CFAP47突变患者的精子尾部呈现出尾部鞭毛的畸形以及超微结构异常(图2)。此外,CFAP47基因缺陷小鼠同样表现出精子活力降低、形态及运动方式异常,生育力显著降低的表型特征。由此可见,CFAP47是导致MMAF相关男性不育的新基因。

图1 CFAP47基因突变的鉴定及分析

图2 CFAP47基因缺陷导致精子畸形(A)和鞭毛内部超微结构的异常(B)
现阶段,对于MMAF这一类疾病的治疗大多依赖于卵胞浆内单精子注射技术(ICSI,“试管婴儿”技术中的一种)。该研究基于构建的基因编辑小鼠模型进行大样本量的胚胎统计,发现经ICSI干预后CFAP47基因敲除雄性小鼠可以获得与野生型小鼠近乎相同的2细胞率和囊胚率。病人数据也与小鼠模型一致,该研究发现的携带CFAP47突变的4个病例在接受了ICSI干预治疗后有3例获得了良好的妊娠结局。因此,CFAP47基因变异导致的弱畸精子症可以通过ICSI辅助生殖技术进行干预和治疗。
值得注意的是,该研究中发现的X染色体连锁的CFAP47基因变异导致的MMAF在遗传咨询角度有其特殊性。与常染色体隐性遗传相比,其辅助生殖后代中基因突变携带者的比例及其男性不育风险是不同的。对于常染色体隐性变异导致的MMAF病例而言,辅助生殖干预获得的第二代中无论男女,都是可育的杂合突变携带者,这些突变将以50%的概率不断遗传给下一代。但是,在非近亲婚配的情况下,下一代中再次产生常染色体隐性遗传MMAF的概率是非常低的。
然而,对于X染色体连锁的致病基因CFAP47变异导致的男性不育病例而言,情况是完全不同的。其辅助生殖获得的女性第二代一定是CFAP47杂合突变携带者,她生育的男性第三代有50%的概率会是MMAF的不育患者。如果辅助生殖干预获得的第二代是男性,那他从第一代患病父亲那里遗传的是Y染色体,就不再携带X染色体连锁的CFAP47基因变异,其下一代也不会再有同一突变带来的生育风险。因此,该研究成果对于临床上X连锁的MMAF遗传咨询以及弱畸精子症ICSI干预方案的选择有着至关重要的指导意义。
复旦大学张锋教授和中南大学谭跃球教授为该论文的共同通讯作者。安徽医科大学曹云霞教授、澳大利亚莫纳什大学Moira O'Bryan教授、中国科学技术大学史庆华教授为共同资深作者。复旦大学刘春雨博士、汪凌波青年研究员、中信湘雅生殖与遗传专科医院涂超峰博士、安徽医科大学第一附属医院吴欢博士为该论文的共同第一作者。
论文链接:https://www.cell.com/ajhg/fulltext/S0002-9297(21)00002-1





