最新统计数据显示,肾癌发病率正逐年升高。尽管肾癌的早期诊断和治疗水平近年来有所提高,但在诊断方面,仍有约60%的患者初诊时即为转移性肾癌或在疾病随访过程中出现远处转移,对患者生命造成重大威胁。在治疗上,目前晚期肾癌的治疗反应率已从靶向治疗时代30%左右提高至靶向-免疫联合时代的50-70%,然而并非所有肾癌患者靶免联合治疗有效,而且初始治疗有效的患者大部分会出现继发耐药。究其原因,肾癌是一种高度遗传异质性的恶性肿瘤,这些携带不同基因突变谱和遗传表型的肿瘤细胞的生物学行为以及对治疗的敏感性不尽相同。因此,研究肾癌的分子特征并进行分子分型,是提高肾癌治疗疗效、实现肾癌精准治疗的关键。
2019年美国临床蛋白质组学肿瘤分析联盟(CPTAC)公布了103例透明细胞肾癌患者的蛋白质基因组学特征,为欧美国家的肾癌精准治疗提供了依据。然而,由于研究人群集中在西方肾癌患者上,在治疗方式、药物使用上同国内的患者存在差距,该研究并不能满足国内肾癌临床和基础研究中的迫切需求。
为了解决上述瓶颈问题,复旦大学人类表型组研究院丁琛教授团队和复旦大学附属肿瘤医院叶定伟教授团队、上海交通大学医学院附属新华医院赵健元教授团队联合对232例中国肾癌患者人群的肾透明细胞癌进行了蛋白质基因组学测序分析,并结合患者临床病理特征和生存数据进行分析(图1A)。北京时间2022年4月19日,相关研究成果以《对中国人群肾透明细胞癌的蛋白质基因组学分析》(“A Proteogenomic Analysis of Clear Cell Renal Cell Carcinoma in a Chinese Population”)为题在线发表于最新一期《自然-通讯》(Nature Communications)杂志。
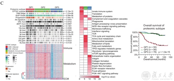
本研究首次通过大样本队列描绘了中国透明细胞肾癌的蛋白质基因表达图谱。研究发现中国人群肾癌关键致病基因的突变频率与欧美人群存在显著差异,相比于欧洲队列中基因突变率最高的VHL和SETD2,TCGA队列中的PBRM1和MTOR,该研究发现中国队列中突变率最高的基因是PBRM1和SETD2(图1B)。蛋白质组分析显示,与癌旁组织相比,透明细胞肾癌组织表现出广泛的代谢失调和增强的免疫反应。分子分型将透明细胞肾癌分为三种亚型(GP1-3),GP1表现为免疫反应最强(免疫浸润型),GP2表现为代谢重塑最强(代谢重塑型),GP3具有最多的细胞外基质成分(间质为主型)。其中GP1亚型的恶性程度最高、侵袭性最强、最易发生转移、预后最差,提示临床上需要更加积极的治疗(图1C)。在肾癌发生分子机制研究中进一步发现,烟酰胺N-甲基转移酶(Nicotinamide N-methyltransferase,NNMT)作为一种重要的甲基化催化酶,可以激活DNA损伤修复关键蛋白DNA-PKcs的活性,增强DNA修复,进而促进肾癌细胞增殖(图1A)。这一发现提示NNMT不仅可作为透明细胞肾癌潜在的生物标记物,还是GP1亚型潜在的药物靶点。



图1. 232例中国人群透明肾癌蛋白质基因组学分析示意图
A.多组学分析示意图;B.基因突变谱及中西方队列比较;C.蛋白质组分型
这一成果首次描绘了中国人群透明细胞肾癌的蛋白质基因组表达谱,发现了中西方透明肾癌关键致病基因突变谱差异,根据蛋白质基因组特征进行分子分型,为透明肾癌的精准治疗提供理论依据。同时,该研究还建立了代谢紊乱与透明细胞肾癌发生发展的因果关系,为阐明透明细胞肾癌的发生发展机制和精准治疗提供全新视角,并为肾癌放射治疗不敏感这一临床现象提供了可能的解释。
复旦大学人类表型组研究院冯晋文、吴晓晖、白琳、朱玲利,复旦大学附属肿瘤医院瞿元元、徐文浩为本文共同第一作者,复旦大学人类表型组研究院丁琛教授、复旦大学附属肿瘤医院叶定伟教授、张海梁教授和上海交通大学附属新华医院赵健元教授为本文共同通讯作者。
本研究受到上海市级科技重大专项“国际人类表型组计划(一期)”、科技部重点研发计划、国家自然科学基金面上项目和重点项目、上海市自然科学基金等项目的资助与支持。
论文链接:https://doi.org/10.1038/s41467-022-29577-x





