
近期,复旦上医科研团队取得了多项突破。敲黑板!快来一起看看3月的科研成果吧!以下成果据学校、上海医学院官网等整理。
陆路/姜世勃团队与港大及中检院合作研发可高效抗击奥密克戎变异株的β-CoV-B通用候选疫苗
奥密克戎变异株在S蛋白上具有超过30处突变,在RBD上具有15处突变。目前国际上很多研发团队采用“以变应变”的策略,即根据奥密克戎变异株的序列来研发针对奥密克戎变异株的下一代疫苗。在前期的研究中,姜世勃/陆路团队采用另一种“以不变应万变”的策略(以新冠病毒原始毒株的RBD为疫苗抗原加上高效佐剂)研发出一个β-CoV-B通用候选疫苗,但对该候选疫苗诱导的抗体能否中和奥密克戎变异株的感染需要进一步评估,从而对该策略进行验证。近日,复旦大学基础医学院姜世勃/陆路团队联合香港大学袁国勇院士和中检院王佑春团队在Cell Research杂志在线发表了题为“A pan-sarbecovirus vaccine induces highly potent and durable neutralizing antibody responses in non-human primates against SARS-CoV-2 Omicron variant”的研究论文,报道了基于新型STING激动剂CF501为佐剂和原始SARS-CoV-2 RBD-Fc蛋白的疫苗可在恒河猴动物模型上诱导出针对奥密克戎变异株的强效且持久的交叉中和抗体应答,进一步验证了该“以不变应万变”的研发广谱抗病毒疫苗策略。

姜世勃/王茜课题组与港大合作研发可高效抗击奥密克戎等变异株的脂多肽候选药物
近日,复旦大学基础医学院姜世勃/王茜课题组联合香港大学袁国勇院士团队在Viruses杂志在线发表了题为“A palmitic acid-conjugated, peptide-based pan-CoV fusion inhibitor potently inhibits infection of SARS-CoV-2 Omicron and other variants of concern”的研究论文,报道了具有高效冠状病毒抑制活性的棕榈酸修饰EK1脂多肽 — EK1-C16。EK1-C16可高效并广谱地抑制包括奥密克戎毒株在内的多个新冠病毒突变株,以及β冠状病毒属多个可感染人的冠状病毒(HCoV)和类SARS冠状病毒(SARSr-CoV)的感染。进一步验证了“以不变应万变”研发广谱抗病毒药物策略的正确性

于文强团队报道羟甲香豆素治疗新冠安全有效
近日,生物医学研究院于文强教授团队及合作者在柳叶刀旗下刊物EBioMedicine上发表题为“SARS-CoV-2 RNA elements share human sequence identity and upregulate hyaluronan via NamiRNA-enhancer network”论文,揭示新冠病毒与人类共有序列(Human Identical Sequences, HIS)通过激活透明质酸合成酶HAS2并诱导透明质酸积累是新冠病毒致病的关键机制,指出透明质酸是新冠治疗的重要靶点,而透明质酸抑制剂药物羟甲香豆素是新冠治疗的潜在药物。

肖雷课题组解析下丘脑室旁核催产素神经元类型的多样性
近日,复旦大学脑科学研究院/医学神经生物学国家重点实验室肖雷青年研究员团队,在The Journal of Neuroscience上在线发表题为“Morpho-Electric Properties and Diversity of Oxytocin Neurons in Paraventricular Nucleus of Hypothalamus in Female and Male Mice”的研究论文,解析下丘脑室旁核催产素神经元类型的多样性。同时,该研究论文将作为封面文章正式出版。

彭勃课题组合作研究在RNA修饰调控视网膜发育和功能领域取得新进展
近日,复旦大学脑科学转化研究院彭勃课题组与南方科技大学生命科学学院姬生健课题组合作研究发现了m6A阅读器蛋白YTHDF2调控视网膜神经节细胞树突发育及功能,并参与调控其神经退行性病变的过程。相关研究成果以“The m6A reader YTHDF2 is a negative regulator for dendrite development and maintenance of retinal ganglion cells ”为题,在eLife上在线发表。

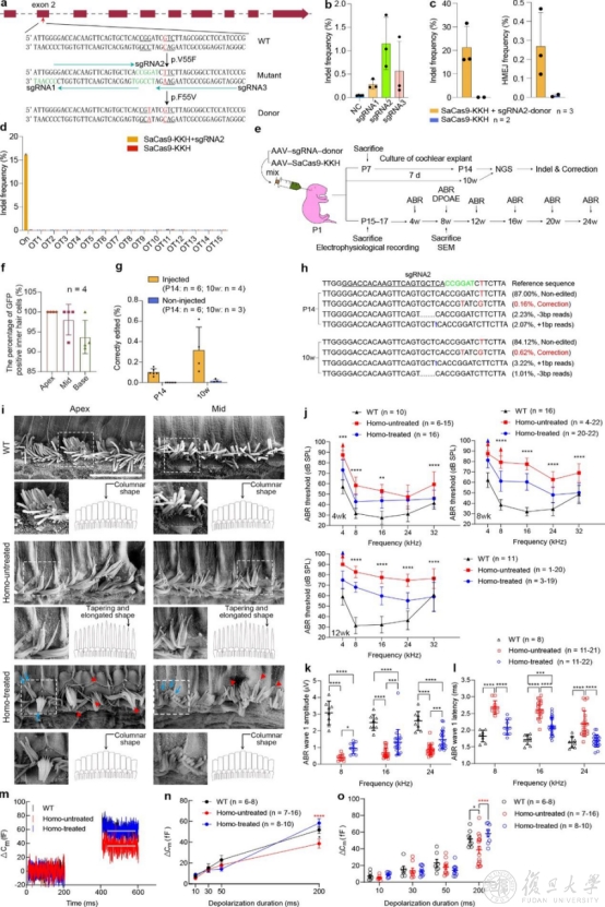
舒易来、李华伟取得隐性遗传性聋基因治疗新突破
近日,Cell Research在线发表了复旦大学附属眼耳鼻喉科医院舒易来主任、李华伟教授题为“Treatment of autosomal recessive hearing loss via in vivo CRISPR/Cas9-mediated optimized homology-directed repair in mice”(CRISPR/Cas9介导优化型同源修复策略治疗常染色体隐性遗传性耳聋)的报道。该研究用高效的基因治疗递送载体以转染听觉内毛细胞,用一种优化的HMEJ(同源臂介导的末端接合)的基因敲入方法精准修复Klhl18lowf耳聋模型的点突变,实现在体Klhl18基因有效编辑,恢复感受声音的内毛细胞静纤毛形态,纠正耳聋小鼠模型的听觉功能长达治疗后6个月。这是首个基于CRISPR/Cas9-HMEJ治疗隐性遗传性感音神经性聋成功的研究,为遗传性耳聋的精准治疗以及临床转化提供了强有力的科学证据。

袁正宏团队揭示乙型肝炎病毒通过调节CD8+T细胞胸腺发育诱导免疫耐受的新机制
3月7日,复旦大学基础医学院病原生物学系暨医学分子病毒学教育部/卫健委重点实验室袁正宏团队在国际医学知名学术期刊Journal of Experimental Medicine在线发表了题为“Monocytic MDSCs homing to thymus contribute to age-related CD8+ T cell tolerance of HBV”的研究论文。该研究通过临床队列、体外实验和小鼠模型发现乙型肝炎病毒(hepatitis B virus,HBV)能利用单核样髓系抑制性细胞(monocytic myeloid-derived suppressor cells, mMDSCs)剔除胸腺中未发育成熟的HBV特异性CD8+T细胞从而建立针对病毒免疫耐受,并阐明了其中的分子机制。

叶丹团队揭示免疫代谢物衣康酸特异性抑制TET双加氧酶
3月8日,复旦大学生物医学研究院叶丹课题组在Nature Cell Biology杂志上以长文形式发表了题为Itaconate Inhibits TET DNA Dioxygenases to Dampen Inflammatory Responses的研究论文。首次报道ITA是新的调控表观遗传的代谢物分子。发现ITA通过与α-酮戊二酸(α-KG)竞争结合的方式,抑制DNA双加氧酶TET和调控炎症基因表达,并证实TET2是衣康酸抗炎的重要功能靶标。

应天雷/孙蕾/吴艳玲合作报道可雾化吸入的广谱抗新冠全人源纳米双抗药物
3月9日,复旦大学基础医学院、上海市重大传染病和生物安全院应天雷与吴艳玲课题组与生物医学研究院孙蕾课题组合作,在《细胞》(Cell)杂志上发表了题为“Broad neutralization of SARS-CoV-2 variants by an inhalable bispecific single-domain antibody” 的研究论文,报道了一种抗新冠病毒的广谱双特异性全人源纳米抗体,该抗体同时靶向病毒刺突蛋白上两个不同的保守表位,能够高效中和包括奥米克戎在内的各种流行变异株。同时,该抗体具有的优良特性使其可作为雾化吸入制剂,在新冠病毒感染的轻症和重症小鼠模型中显现出很好的疗效。

刘娇娇研究成果打开儿童遗传性肾脏病蛋白尿治疗的新大门
近日,国际肾脏病学会(International Society of Nephrology, ISN)官方期刊Kidney International Reports 正式在线刊登了国家儿童医学中心 复旦大学附属儿科医院肾脏科刘娇娇博士的研究论文 “Efficacy and Safety of Dapagliflozin in Children with Inherited Proteinuric Kidney Disease: A Pilot Study”。该研究率先将钠-葡萄糖协同转运蛋白-2抑制剂(Sodium-dependent glucose transporters 2 inhibitors,SGLT2i)用于遗传性肾脏病儿童的蛋白尿治疗,并取得了显著疗效,为儿童遗传性肾脏病蛋白尿治疗打开了新大门。

叶丹团队揭示SIRT5调控胆汁酸合成代谢和重塑肿瘤微环境
3月12日,叶丹团队在Journal of Hepatology上以长文形式发表了题为Loss of SIRT5 promotes bile acid-induced immunosuppressive microenvironment and hepatocarcinogenesis的研究论文。首次报道了Sirt5调控肝细胞中胆汁酸合成,而Sirt5缺失导致初级胆汁酸异常积累,影响肿瘤相关巨噬细胞(TAM)极化和重塑微环境并促进肝癌细胞免疫逃逸。该工作丰富了人们对SIRT5调控过氧化物酶体代谢的科学认识,也为研究酰基化修饰调控代谢并影响肿瘤细胞(种子)与微环境(土壤)之间相互作用提供了新视角。

胡璐璐与合作者报道m6A定量测序新方法
3月15日,生物医学研究院胡璐璐研究员与芝加哥大学何川教授、美国希望之城陈建军教授和芝加哥大学陈梦洁教授合作在Nature Biotechnology杂志上发表了题为m6A RNA modifications are measured at single-base resolution across the mammalian transcriptome的文章,该研究开发的新方法m6A-SAC-Seq (Selective Allyl Chemical labeling and Sequencing)可直接标记m6A,能够覆盖几乎所有的m6A经典基序,并对捕获的m6A位点进行单碱基分辨率的定量分析。该方法不依赖于抗体,可以实现对微量RNA样本(30ng ribo- RNA)的m6A位点分析,可在单碱基分辨率水平追踪m6A分布和含量的动态变化。m6A-SAC-Seq技术是目前唯一可以广泛应用于各个生物学背景的方法,在基础生物学研究和临床应用中均有良好的前景。

徐薇团队与合作者报道蛋白质多聚不饱和脂肪酸新修饰
脂肪酸的饱和度与其保健价值相关。一般认为,不饱和程度越高的脂肪酸对身体健康越有利,所以橄榄油、鱼油这一类高不饱和脂肪酸受到人们喜爱。然而,不饱和脂肪酸通过何种机理作用于细胞或人体长期以来并不清楚。3月15日,生物医学研究院徐薇研究员、复旦大学代谢与整合生物学研究员/附属妇产科医院赵世民教授、复旦大学生命科学学院赵健元研究员以及中国科学院大连物化学物理研究所叶明亮研究员合作在Cell Report杂志发表了题为Methylene-bridge tryptophan fatty acylation regulates PI3K-AKT signaling and glucose uptake的研究论文,为回答上述问题提供了部分答案。

邵志敏/赵超/江一舟团队发现共生菌借助代谢产物诱发肿瘤细胞焦亡,提升免疫应答反应
近来,组织内存在共生菌的现象被不断发现,然而这些共生菌到底有何功能,并且如何行使这些功能,却鲜为人知。复旦大学基础医学院教育部/卫健委/医科院医学分子病毒学重点实验室赵超课题组围绕共生微生物与宿主关系开展系列工作,最近联合附属肿瘤医院邵志敏/江一舟团队,解析并证明了肿瘤组织中共生菌可以通过代谢产物氧化三甲胺(TMAO)促进机体抗肿瘤免疫,其成果以题为The Microbial Metabolite Trimethylamine N-oxide Promotes Antitumor Immunity in Triple-negative Breast Cancer的研究长文于3月11日在线发表在《细胞·代谢》(Cell Metabolism),纸质版本将以封面文章配发专家述评形式于近期刊出。

王明贵课题组揭示细菌耐药的转录激活机制
近日,华山医院抗生素研究所王明贵教授课题组与英国帝国理工学院Xiaodong Zhang教授课题组联合在权威国际期刊Advanced Science(《前沿科学》)上发表封面论著Structures of Class I and Class II Transcription Complexes Reveal the Molecular Basis of RamA-dependent Transcription Activation(《一型和二型转录复合物结构揭示RamA依赖的转录激活分子机制》),揭示全局调控因子RamA依赖的转录激活分子机制,为新型抗生素的设计和研发提供理论基础。

张雪梅教授课题组揭示BK通道在肾脏纤维化中的机制
近日,国际知名学术期刊Kidney International发表了复旦大学药学院张雪梅教授课题组的研究成果:A novel role of BK potassium channel activity in preventing the development of kidney fibrosis。该项工作不仅阐明了BK通道在TGF-β1/smad信号通路中的重要调节作用,也为预防和治疗肾脏纤维化疾病提供潜在新靶标。研究发现,BK基因缺失导致的差异基因在细胞外基质通路显著富集。敲除BK通道基因在小鼠肾脏纤维化模型中能够促进TGF-β1/smad信号通路的进一步激活,并加重肾脏纤维化;而激活BK通道可显著抑制TGF-β1/smad信号通路,并缓解小鼠肾脏纤维化疾病的进程。进一步研究发现,BK通道开放可促进转化生长因子β(TGF-β)受体降解,该作用与促进TGF-β受体在胞膜小窝富集相关。BK通道可通过调控胞膜小窝介导的TGF-β受体内吞促进TGF-β1/smad信号通路的降解,进而产生抗纤维化作用。

王永辉研究员课题组在抗肿瘤腺苷A2A受体拮抗剂方面取得新进展
近日,复旦大学药学院王永辉研究员课题组与华东师范大学生命科学学院卢伟强副研究员课题组合作,在药物化学领域权威期刊Journal of Medicinal Chemistry上发表了题为“Design, Synthesis, and Bioevaluation of 2-Aminopteridin-7(8H)-one Derivatives as Novel Potent Adenosine A2A Receptor Antagonists for Cancer Immunotherapy”的研究论文。该论文发现了一类在高浓度腺苷环境中保持高活性的新型蝶啶酮类A2AR小分子拮抗剂,展现出较好的肿瘤免疫治疗潜力。

余宏杰课题组在新冠病毒的基因监测和数据共享领域取得进展
近期,复旦大学余宏杰课题组在新冠病毒的基因监测和数据共享领域取得重要进展。研究结果以“Global landscape of SARS-CoV-2 genomic surveillance and data sharing”为题,于3月28日在线发表在Nature Genetics。
本研究定量评估了全球SARS-CoV-2基因监测的异质性,为完善全球基因监测网络提供了科学依据。基因序列元数据的完整性较差,提示未来需要规范基因测序数据的质控和共享。此外,本研究还揭示了部分国家虽然进行测序,但受限于主客观因素导致其基因测序数据并未充分共享。因此,为及时应对未来可能出现的变异株,全球应扩大基因监测的合作,对基因测序数据共享的流程进行标准化,提高基因测序数据共享的及时性和完整性,从而让基因数据更好地服务于公共卫生决策。

杨红波研究员团队揭示GATA3基因座的遗传性非编码变异通过影响染色质的三维构象
每一个人类个体中都存在约一百万个的碱基差异,这些遗传变异是否会导致个体对疾病的易感性呢?近日,复旦大学附属妇产科医院、复旦大学生殖与发育研究院的杨红波研究员与国家儿童医学中心上海儿童医学中心的张辉医生,联合来自美国St. Jude儿童医院的杨俊教授和西北大学Feinberg医学院的岳峰教授团队合作于Nature Genetics期刊发文“Noncoding genetic variation in GATA3 increases acute lymphoblastic leukemia risk through local and global changes in chromatin conformation”,揭示了GATA3基因座的遗传性非编码变异通过影响染色质的三维构象,从而改变细胞信号转导通路增加儿童急性淋巴细胞白血病风险的可能机制。

赵健元/桂永浩团队发现孕期高亮氨酸致子代先天性心脏病机制
3月23日,复旦大学生命科学学院赵健元研究员与复旦大学附属儿科医院桂永浩教授团队合作在Advanced Science杂志发表了题目为Gestational Leucylation Suppresses Embryonic T-Box Transcription Factor 5 Signal and Causes Congenital Heart Disease的研究成果,该研究发现孕期高亮氨酸可导致子代先心病发生风险增加,首次阐明了亲代氨基酸代谢失衡致子代先心病的分子机制。

周行涛、黄锦海等联合团队取得圆锥角膜治疗新突破
复旦大学附属眼耳鼻喉科医院周行涛、黄锦海团队与温州医科大学附属眼视光医院高蓉蓉团队合作,日前在国际顶尖学术期刊《先进材料》(Advanced Materials)上发表以MOF为载体装载核黄素的跨上皮角膜交联研究的论文,为圆锥角膜治疗带来新的突破。
该自主研发的新型核黄素复合纳米材料也具有良好的生物安全性和稳定性,有望成为新型的跨上皮角膜交联纳米药物。目前团队正在推进下一步的临床评价工作,有望让角膜太薄而不符合传统方案的重症患者也有机会接受角膜交联手术,同样也有望适用其他角膜扩张性疾病。






