
根据上海市统筹防控和发展的部署要求,学校转入了常态化疫情防控管理。请全体师生保持良好个人卫生防护习惯,把防控融入日常工作生活,巩固守住来之不易的防控成果!
2022暑假如期而至,请查收!这份校园服务指南~
以下信息或许有后续更新,请大家及时关注“复旦大学”、“复旦总务”、“复旦人事”、“复旦大学图书馆”、“复旦保保”等公众号~以便及时获取校园信息
❶校门开放调整
根据学校工作方案,对各校区(独立区域)的校门开放调整及相关要求如下:
▋校门开放及功能设置



❷校区校车服务
自6月27日起,恢复校车运行,班次分工作日和双休日,运行期间将根据师生实际乘车情况对班次进行动态调整。
▋校车时刻表(6月27日起至新学期开学)








▋疫情防控要求
1.乘车师生请有序排队候车并自觉保持间距,候车和乘车时全程佩戴口罩,请勿聚集或近距离交谈。
2.严格执行一人一证乘车规定,上车前请主动出示证件并配合站点管理员进行体温检测。不配合体温检测以及体温异常者禁止乘车。对拒不配合的师生,报学校保卫处与相关院系处理。
3.驾驶员每日上岗前做好核酸检测和抗原自测,开展自我体温、症状监测,工作期间全程规范穿戴防护装备。为保障师生安全,每日对候车区域、运行车辆等重点部位进行消杀通风。
▋建议反馈
如对车辆运行、驾乘人员等有意见反馈,或遇物品遗忘等情况,可拨打校车运行监督电话:65640000,向总务处校园生活服务平台反映。
❸ 图书馆恢复正常开放
为确保读者的安全,各阅览室需开窗通风,服务台、阅览桌椅、自助借还机、自助打印复印机、座位预约等设备定期消毒,图书馆在各阅览室入口处,放置酒精棉球或清洁剂等消毒用品。
入馆读者需扫描场所码进行登记,经过红外体温测量,如有发热现象,禁止入馆,并根据学校要求进行处理。请读者严格做好个人防护,佩戴医用口罩,间隔落座、保持社交距离。所有校外读者及访客谢绝入馆。
▋各馆开放时间
➀ 文科馆

备注:流通服务:联系电话021-65643807 或email:jianglhfd@fudan.edu.cn文献提供服务:email:libcashl@fudan.edu.cn参考咨询服务:email:libref@fudan.edu.cn
➁ 理科馆

备注:联系电话:021-65643165email:weihuacheng@fudan.edu.cn
➂ 光华楼古籍阅览室

备注:联系电话:021-55665576email:junsui@fudan.edu.cn
➃ 江湾馆

备注:联系电话:021-31242047、31242041email:libjw@fudan.edu.cn
➄ 张江馆

备注:联系电话:021-51355578email:chentieying@fudan.edu.cn
➅ 医科馆

备注:流通服务:联系电话021-54237863或email:qye@shmu.edu.cn文献传递服务:illm@shmu.edu.cn
▋其他注意事项
读者若在相关阅览室关闭期间需要使用其中书刊资料,请提前和值班老师联系,联系方式详见表格下方备注。另外,馆际互借服务暂停,若有特殊需求,读者可提出申请,经核准后作个别处理。图书馆科技查新站暂停承接校外科技查新/查收查引委托。
暑假期间,为满足读者借阅需求,每周一次(每周五)开展跨校区间的通借通还服务,8月22日起恢复正常(每周二、五)。暑假还书日期延长至9月8日,预约书保留期延长至9月15日。
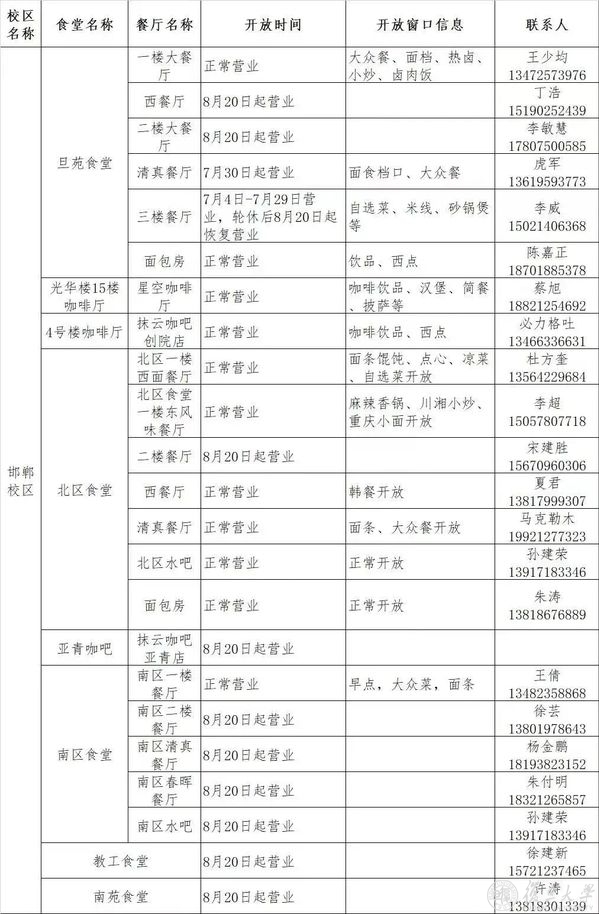
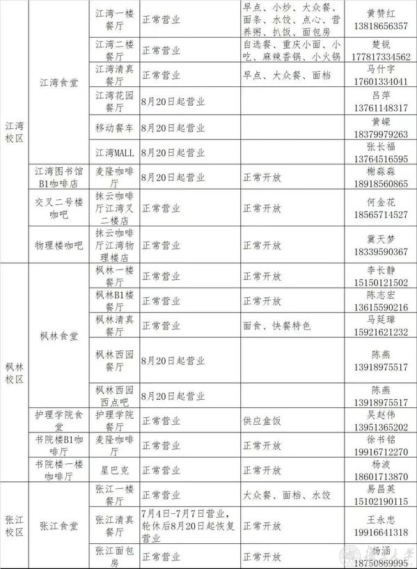
❹ 食堂供应
暑假期间四校区各区域食堂经营时间安排如下:


❺ 快递服务
暑假期间四校区快递服务正常运行,营业时间不做调整。

如对校园快递服务有任何意见和建议,欢迎拨打总务处监管电话:65642450。
联系人:肖老师、锁老师。
❻ 公共教学楼
▋邯郸校区
7月4日至8月28日期间开放第三教学楼一楼自修。开放时间:7:00-22:30三教保安、物业值班地点:三教3107 电话:65642883
▋枫林校区
7月4日至8月28日期间开放第三教学楼一楼自修。开放时间:7:00-22:30
7月4日至8月28日期间开放第二教学楼二楼教室自修。开放时间:7:00-22:30
枫林教学楼物业白天值班地点:第二教学楼2101B物业办公室
枫林教学楼物业白天值班联系方式:冯老师15000586070李老师15618336317
枫林教学楼物业晚间值班联系方式:李老师15618336317姚老师15221195015
▋张江校区
7月4日至8月28日期间开放Z2教学楼2楼教室自修。开放时间:7:00-22:30张江教学楼物业值班地点:二教2403电话:51355703
▋江湾校区
7月4日至至8月28日期间开放A教学楼JA203和JA205教室自修。开放时间:7:00-22:30
江湾校区教学楼物业白天值班地点:智华楼210室电话:31245882江湾校区物业晚间值班地点:法学楼B1层物业办公室电话:31245888
▋特别提醒
1.暑假期间,师生在公共教学楼里进行教学活动、自修时,应保持教室开窗通风。学生自习时,应佩戴口罩。根据常态化疫情防控要求,公共教学楼里应避免不必要的人群聚集,有序控制教学楼内的人数。教学楼区域走廊、外围出现人群过于集中情况,教学楼安保人员及时做好劝导和疏导。教学楼各物业做好教学楼的消毒、清洁工作。
2.暑假期间,教学楼通宵教室不开放。自修教室开放情况由保卫处、物业管理中心根据单个教室使用率满50%进行灵活调控。
3. 8月29日起,所有教学楼恢复正常开放。
4.如国家与地方疫情防控政策发生变化,教学楼开放安排将相应更改。
❼ 体育场馆开放
▋邯郸校区北区体育馆
暑假期间正常开放。北区体育馆健身房开放时间为7:00-22:00;北区体育馆乒乓房、篮球场、羽毛球场(标场和非标)、排球场(二楼)、舞蹈房(二楼、三楼)开放时间为8:00-21:30;本北高速运动场开放时间段为9:00-11:30,14:30-20:00;三角地运动场开放时间段为9:00-11:00,14:30-20:00。邯郸校区北区物业24小时服务电话:65642128。
▋邯郸校区南区公共体育场馆
暑假期间正常开放。正大体育馆、南区健身房开放时间为8:00-22:00;南区网球场、篮球场、排球场开放时间为8:00-22:00;南区乒乓房开放时间为8:00-21:30;南区田径场开放时间段为5:00-8:00,11:30-13:30和18:00-22:30;邯郸路田径场开放时间段为5:00-8:00,11:30-13:30和20:00-22:30;邯郸路足球活动场开放时间为8:00-18:00。邯郸校区南区物业24小时值班电话:65642570。
▋枫林校区体育场馆
暑假期间正常开放。学生体育活动中心开放时间为8:00-21:30;综合体育馆田径场开放时间为7:00-23:00,负1楼场馆开放时间为6:00-22:00。枫林校区物业24小时值班电话:54237162。
▋张江校区体育场馆
暑假期间正常开放。张江校区食堂三楼羽毛球场地开放时间为9:00-20:00。张江校区物业24小时值班电话:51355012。
▋江湾校区体育场馆
江湾校区新建体育馆开放时间为8:00-22:30;江湾校区新建体育馆物业值班电话:31242035。江湾校区室外网球场预约开放时间为8:00-17:00;江湾校区室外体育场开放时间为5:00-23:00;江湾校区室外体育场地物业值班电话:31245888。江湾校区游泳馆:7月4日起恢复正常开放,开放时间9:00-21:00。
▋特别提醒
根据疫情防控要求、体育教学安排及体育馆游泳馆自身条件,体育场馆场地开放情况如有调整将另行通知,请及时关注相关通知公告。
❽ 医疗服务
▋疫情防控工作
按照市教委《开学工作指南(第四版)》要求,校医院在疫情防控期间,不设发热门诊、不接诊发热或者有疑似症状者,但会做好隔离、转诊、记录工作。四校区继续设置临时留观区域,负责校内师生发热应急处置和健康观察点师生就医指导。
四校区校医院联系电话分别为:邯郸校区(65642452)枫林校区(54237065)江湾校区(31242039)张江校区(51355602)
其中邯郸校区实行24小时*7天值班制,枫林、江湾、张江校区工作时间安排值班,非工作时间统一由邯郸校区24小时值班医生负责处置。
▋四校区门诊开放
➀ 邯郸校医院
校医院从7月4日至8月21日安排职工轮休。8月22日起,全院正常上班。暑假新冠肺炎疫情常态化防控期间,校医院开设24小时发热隔离观察点,门诊开设全科门诊、换药室;午间简易门诊(工作日)、口腔科、五官科、化验室、B超、心电图、放射科、注射、输液均停诊。轮休期间的工作时间为:周一至周五 08:00-11:30 ;13:30-16:30(其中周二下午:13:30-15:00)
➁ 枫林门诊部
枫林门诊部从7月4日至8月21日安排职工轮休,仅开设全科门诊。8月22日起,门诊部正常上班。轮休期间的工作时间为:周一至周五 8:00-11:30;13:30-16:30(其中周二下午:13:30-15:00)
➂ 江湾和张江保健站
轮休期间的工作时间为:周一至周五 9:00-16:00张江、江湾校区值班医生如遇核酸检测或环境检测任务,任务时间段内门诊暂停。如有急诊,可拨打邯郸校区总值班电话65642452指导就医。
▋其他工作安排
1.大学生市内门诊就医转诊仍可通过eHall小程序进行申请。网页端:登录eHall办事大厅(http://ehall.fudan.edu.cn),搜索“线上转诊申请”进入服务。移动端:登录“复旦eHall”小程序,搜索“线上转诊申请”进入服务。
2.学生暑假期间(7月4日至8月21日),门急诊报销暂停,开学后另行通知。





