上新啦!复旦大学科研团队近期又取得了数项成果和突破。小编为你整理了2022年7月部分科研成果,快一起来看看吧!
数学物理领域
1.中国科学家主导发现新的全粲四夸克粒子家族,现代物理研究所CMS团队做出重要贡献

7月9日,在第41届国际高能物理大会(ICHEP2022)上,欧洲大型强子对撞机LHC上的CMS实验国际合作组报告了最新的奇特粒子实验进展:发现了一个可能由全粲四夸克组成的奇特粒子家族。这是中国科学家首次在CMS实验上主导新粒子的发现。现代物理研究所代表复旦大学于2019年12月正式加入其中。近年来,中国CMS组在希格斯粒子性质测量和多玻色子研究等方面成绩突出,本次全粲四夸克态家族的发现进一步提升了中国科学家在高能物理国际合作组中的地位。我校现代物理研究所博士后高旭阳承担了大部分蒙特卡洛产生工作,为最终质量谱的本底成分研究和拟合策略制定提供了重要输入信息。
新闻链接:https://news.fudan.edu.cn/2022/0712/c40a131931/page.htm
2.现代物理研究所魏宝仁教授课题组在天体物理学杂志发表最新研究成果

近日,我校现代物理研究所魏宝仁教授课题组与中国科学院近代物理研究所原子分子结构与动力学室科研人员在高电荷态离子与原子电荷交换量子态选择截面研究方面取得进展,相关成果发表在Astrophysical Journal上。该测量结果不仅为基本的电荷交换理论提供了基准的电荷交换实验数据,而且将有助于X射线天文观测的准确建模。
新闻链接:http://imp.fudan.edu.cn/ed/1b/c8440a453915/page.htm
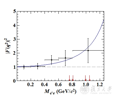
3.现代物理研究所马余刚团队在《PRL》杂志上发表关于粲夸克动力学研究的新成果

近日,我校现代物理研究所马余刚团队张留耀博士后在重味粲介子流领域的研究中取得重要进展。成果以“Probing Charm Quark Dynamics via Multiparticle Correlations in Pb-Pb Collisions at = 5.02 TeV” 为题发表在《物理评论快报》(Phys. Rev. Lett. 129.022001 (2022))上。此项工作首次通过四粒子方位角关联方法测量得到在质心能为5.02TeV下铅核-铅核碰撞产生的粲介子椭圆流。该成果是基于大型强子对撞机上紧凑型缪子螺线管(CMS)探测器完成。
新闻链接:http://imp.fudan.edu.cn/ea/5e/c8440a453214/page.htm
4.现代物理研究所罗涛课题组在《PRL》杂志上发表关于轻强子谱物理研究的最新研究成果

近日,我校现代物理研究所罗涛青年研究员课题组在轻强子谱物理的实验研究方面取得重要进展。成果以“Observation of J/ψ Electromagnetic Dalitz Decays to X(1835), X(2120) and X(2370)”为题发表在《物理评论快报》(Phys. Rev. Lett. 129.022002 (2022))上。该成果基于中科院高能所北京正负电子对撞机上的北京谱仪III(BESIII)探测器获取的实验数据完成。该实验首次发现J/ψ通过电磁Dalitz过程衰变到奇特态候选者X(1835)等粒子。
新闻链接:http://imp.fudan.edu.cn/e9/cb/c8440a453067/page.htm
5.航空航天系徐凡课题组PRSA封面:薄膜拉伸起皱与再稳定力学

近日,我校航空航天系徐凡课题组受邀长篇综述了薄膜拉伸起皱与再稳定力学研究进展,相关成果以“Mechanics of tension-induced film wrinkling and restabilization: a review”为题作为封面文章发表于国际数理领域权威期刊Proceedings of the Royal Society A(2022, 478, 20220149)。
新闻链接:
https://aero-mech.fudan.edu.cn/ea/43/c17627a453187/page.htm
化学材料领域
1.化学系刘智攀课题组揭示机器学习解析工业催化剂CuZnAl催化甲醇合成的活性中心与反应机理

我校化学系刘智攀课题组针对CO/CO2混合气在不同CuZn可能位点上的加氢过程,提出了一种微观动力学引导的机器学习反应路径搜索方法(MMLPS)。近期,相关研究成果以“Methanol Synthesis from CO2/CO Mixture on Cu-Zn Catalysts from Microkinetics-Guided Machine Learning Pathway Search”为题近期发表在化学旗舰期刊Journal of the American Chemical Society。
新闻链接:https://chemistry.fudan.edu.cn/ed/02/c21871a453890/page.htm
2.化学系孔彪课题组开发超组装手性异质薄膜筛分器件

近日,我校化学系孔彪研究员课题组报道了一种新颖的通过超分子自组装以及界面超组装方法制备具有单一构型手性表面的异质薄膜器件。该器件表现出优异的阳离子选择性以及手性筛分性能,同时,该器件具有较高的pH响应手性筛分性能,在酸性到碱性环境的转换中,均可以有效实现手性筛分。相关研究工作日前以“Super-Assembled Chiral Mesostructured Hetero-membranes for Smart and Sensitive Couple-Accelerated Enantioseparation“为题发表于化学旗舰期刊Journal of the American Chemical Society上,并被选为封面作为亮点报道。
新闻链接:https://chemistry.fudan.edu.cn/eb/a1/c21871a453537/page.htm
3.化学系孔彪团队:软界面超组装构筑多模式驱动的智能纳米太空飞船

近期,我校化学系孔彪团队研究成果以“Soft Patch Interface-Oriented Superassembly of Complex Hollow Nanoarchitectures for Smart Dual-Responsive Nanospacecrafts”为题发表于国际一流学术刊物J. Am. Chem. Soc.上,并被选为封面文章。这项研究工作提出了一种新的基于补丁颗粒的超组装概念,为构筑新材料和功能设备开辟了新的途径,在智能纳米机器人、药物封装和递送、传感和光子学方面具有很大的应用潜力。
新闻链接:https://chemistry.fudan.edu.cn/e9/5d/c21871a452957/page.htm
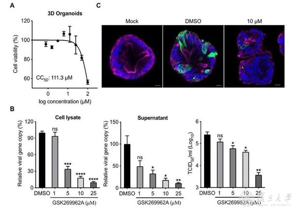
4.化学系李鹏课题组报道快速、便携、高选择性的芥子气模拟物光电化学传感器

近日,我校化学系李鹏课题组合成了一类银纳米颗粒负载的氢键有机骨架(AgNPs@HOFs)光电活性材料,与传统半导体以及MOF材料相比,这种AgNPs@HOFs材料展现出优异的光电转换能力。利用该材料构建便携芥子气模拟物2-氯乙基乙基硫醚(CEES)光电化学传感器,实验发现这种器件在实际操作场景的应用潜力,而且为进一步发展具有超高灵敏度和选择性的新型硫醚类化合物传感器提供可能。相关研究工作日前以《Ultrafine Silver Nanoparticle Encapsulated Porous Molecular Traps for Discriminative Photoelectrochemical Detection of Mustard Gas Simulants by Synergistic Size-exclusion and Site-specific Recognition》为题发表于Advanced Materials上。
新闻链接:https://chemistry.fudan.edu.cn/ea/8a/c21871a453258/page.htm
信息领域
1.大数据学院青年研究员黄增峰获ACM数据库理论顶级会议PODS 2022 时间检验奖

近期,ACM数据库理论顶级会议PODS在美国费城召开并发布公示:我校大数据学院青年研究员黄增峰获得PODS 2022 时间检验奖 (Alberto. O. Mendelzon Test-of-Time Award)。该论文开创了数据摘要方法可合并性的研究,分析了流行的摘要算法的可合并性,并为分位数开发新的可合并摘要算法。
新闻链接:https://mp.weixin.qq.com/s/Ne9MQ5TU9AsAlYQaW5FFNw
2.信息学院詹义强教授、张浩副教授研究团队建立数据驱动高性能MASnxPb1-xI3钙钛矿设计与实验研究

近日,我校信息科学与工程学院詹义强教授、张浩副教授研究团队及其合作者提出并实现了一种基于正-反向框架的新型机器学习方法,基于文献收集数据,建立MASnxPb1-xI3钙钛矿体系的关键参数与光伏性能之间的关系,进而实现锡铅混合钙钛矿太阳能电池的光伏性能调优。该工作以“Data-driven design of high-performance MASnxPb1-xI3 perovskite materials by machine learning and experimental realization”为题,于2022年7月在线发表于Light: Science & Applications。
3.信息学院张树宇团队提出通过优先电子填充策略提升非晶硫化钼在大电流密度下的氢气析出反应催化活性

近日,我校信息科学与工程学院区琼荣教授、张树宇副研究员课题组提出了通过优先电子填充策略提升非晶硫化钼在大电流密度下的氢气析出反应催化活性,使用等离子体技术制备了非晶态硫化钼钨/氮掺杂还原氧化石墨烯催化剂材料(a-MoWSx/N-RGO)。2022年7月25日(美国当地时间),相关研究成果以“Boosting Hydrogen Evolution Reaction Activity of Amorphous Molybdenum Sulfide Under High Currents Via Preferential Electron Filling Induced by Tungsten Doping”为题发表在《先进科学》(Advanced Science)。该研究为合理设计与制备高性能HER催化剂提供了新思路。
生命医学领域
1.附属中山医院葛均波院士、生命科学学院郑琰、洪尚宇课题组合作发现中国人群中早发冠心病的致病突变基因QTRT1

我校生命科学学院洪尚宇青年研究员、郑琰研究员与我校附属中山医院葛均波院士合作在National Science Review上发表了题为“Exome sequencing identifies rare mutations of LDLRand QTRT1conferring risk for early-onset coronary artery disease in Chinese”的原创性文章。该研究在国际上首次提出QTRT1是中国人早发冠心病的致病基因,并对QTRT1促进肝脏脂质合成和血脂水平改变的生物学功能进行了验证,为中国人群早发冠心病的发病机制提供了崭新视角。
新闻链接:https://life.fudan.edu.cn/ed/a4/c28140a454052/page.htm
2.生命科学学院徐书华团队合作揭示云南少数民族“三系”起源假说的遗传学证据

近期,国际学术期刊BMC Biology在线发表了我校生命科学学院徐书华教授团队与中国医学科学院医学生物学研究所褚嘉祐研究员团队合作研究成果“Genetic evidence of tri-genealogy hypothesis on the origin of ethnic minorities in Yunnan”。该研究不仅为语言学和民族学的“三系“起源假说提供了遗传学证据支持,也为进一步理解我国西南地区少数民族的遗传结构和遗传源流提供了新的视角。
新闻链接:https://life.fudan.edu.cn/ee/31/c28140a454193/page.htm
3.生命科学学院王鹏飞团队和香港大学周婕团队合作揭示Rock1是人类肠道病毒A71的新型宿主依赖因子

近期,我校生命科学学院王鹏飞团队和香港大学周婕团队合作于JOURNAL OF MEDICAL VIROLOGY(Impact factor: 20.693),在线发表了题为 “Rock1 is a novel host dependency factor of human enterovirus A71: implication as a drug target”的研究论文,揭示了Rock1是EV-A71复制的新型宿主依赖因子,可作为开发抗EV-A71疗法的靶标。
新闻链接:https://life.fudan.edu.cn/ea/41/c28140a453185/page.htm
4.代谢与整合生物学研究院赵世民和生物医学研究院徐薇团队合作揭示氨基酸代谢失调促胰岛素抵抗的分子机制

近期,我校附属妇产科医院/代谢与整合生物学研究院赵世民教授和生物医学研究院徐薇研究员团队在 Nature Communications上发表了题为“Phenylalanine Impairs Insulin Signaling and Inhibits Glucose Uptake Through Modification of IRβ” 的研究文章,报道了苯丙氨酸通过修饰 IRβ 致胰岛素抵抗的分子机制,并寻找到小分子抑制剂证实抑制这一修饰在激活胰岛素信号通路和干预二型糖尿病进程中的重要作用。
新闻链接:https://ibs.fudan.edu.cn/ee/ab/c35420a454315/page.htm
5.附属肿瘤医院王碧芸、胡夕春研究团队发现转移性三阴性乳腺癌的高效联合化疗方案

近期,我校附属肿瘤医院王碧芸、胡夕春教授团队领衔的GAP研究是一项全国多中心的随机对照3期临床试验,对比了白蛋白紫杉醇+顺铂与吉西他滨+顺铂一线治疗转移性三阴性乳腺癌患者的疗效及安全性。近日,相关研究成果以《A randomized phase 3 trial of Gemcitabine or Nab-paclitaxel combined with cisPlatin as first-line treatment in patients with metastatic triple-negative breast cancer》为题,在线发表于国际学术期刊《自然通讯》(Nature Communications)上。
新闻链接:https://news.fudan.edu.cn/2022/0725/c5a132058/page.htm
6.附属眼耳鼻喉科医院舒易来等团队合作研发小巧“基因魔剪” 精准治疗遗传性耳聋取得新进展

近日,国际顶尖期刊《科学转化医学》(Science Translational Medicine)在线发表了我校附属眼耳鼻喉科医院舒易来主任、李华伟教授和中科院脑智卓越中心杨辉研究员合作的研究论文“Rescue of autosomal dominant hearing loss by in vivo delivery of mini dCas13X-derived RNA base editor”。该研究基于新型的RNA编辑工具dCas13X,研发了精准治疗显性遗传性耳聋的前沿技术——针对常见显性遗传性耳聋基因肌球蛋白(MYO6)的RNA单碱基编辑器(mxABE),成功改善了动物模型的听力。这是国际上首个基于RNA单碱基编辑技术成功精准治疗显性遗传性耳聋的研究,为耳聋的精准治疗以及安全的临床转化提供了有力的科学证据。
新闻链接:https://news.fudan.edu.cn/2022/0723/c5a132042/page.htm
交叉科学领域
1.物理学系季敏标、附属中山医院周平红课题组合作开发飞秒受激拉曼技术用于胃内镜活检快速诊断

近日,我校物理学系季敏标教授课题组与我校附属中山医院周平红教授课题组合作,开发了飞秒受激拉曼病理成像技术,实现对胃内镜活检组织的准实时智能诊断。相关研究成果以《深度学习的单帧飞秒受激拉曼病理显微镜实现胃内镜活检的即时诊断》(“Instant diagnosis of gastroscopic biopsy via deep-learned single-shot femtosecond stimulated Raman histology”)为题在线发表于《自然·通讯》[Nature Communications, 13, 4050 (2022)]。
新闻链接:https://mp.weixin.qq.com/s/UtYD5jrYzx1moBsi-RRIhQ
2.附属肿瘤医院邵志敏、顾雅佳、类脑智能研究院王鹤团队联合南京信息工程大学徐军团队“医工携手”,破解三阴性乳腺癌诊断难点和痛点

近日,我校附属肿瘤医院精准肿瘤中心主任、乳腺外科主任邵志敏教授团队,联合医院放射诊断科主任顾雅佳教授团队、病理科副主任杨文涛教授团队,并与我校类脑智能科学与技术研究院王鹤研究员团队、南京信息工程大学徐军教授团队“医工携手”,通过“院内多学科团队联合+跨区域医工交叉协作”的方式,为三阴性乳腺癌的临床诊断研制出了“复旦肿瘤”智能方案。相关研究成果在美国《细胞》杂志旗下期刊《细胞报告·医学》、国家自然科学基金委旗下期刊《基础研究》在线发表。
新闻链接:https://news.fudan.edu.cn/2022/0720/c5a131986/page.htm





