近期,复旦上医科研团队取得了多项突破。敲黑板!快来一起看看2022年8月的科研成果吧!
邵春林教授团队发现TGM2以SDC1依赖途径在协调自噬体-溶酶体融合以及胶质母细胞瘤辐射抵抗中发挥重要生物学功能
2022年8月1日,复旦大学放射医学研究所邵春林教授团队在 Autophagy 上在线发表题为“SDC1-dependent TGM2 determines radiosensitivity in glioblastoma by coordinating EPG5-mediated fusion of autophagosomes with lysosomes”的研究论文,该研究揭示了胶质母细胞瘤中转谷氨酰胺酶TGM2通过多配体聚糖SDC1依赖的方式转运至溶酶体,促进束缚因子EPG5介导的自噬体-溶酶体融合,最终增强肿瘤的辐射抵抗,为胶质母细胞瘤放疗提供新的潜在增敏靶点。

李晓波/孙宁揭示胆固醇硫酸酯通过促进结肠上皮细胞胆固醇生物合成缓解溃疡性结肠炎
近日,复旦大学基础医学院生理与病理生理学系李晓波副教授和复旦大学基础医学院、江南大学无锡医学院孙宁教授在《自然通讯》(Nature Communications)杂志在线发表了题为《胆固醇硫酸酯通过促进结肠上皮细胞胆固醇生物合成缓解溃疡性结肠炎》(“Cholesterol sulfate alleviates ulcerative colitis by promoting cholesterol biosynthesis in colonic epithelial cells”)的最新研究成果,这项工作揭示了结肠上皮细胞SULT2B1催化生成的胆固醇硫酸酯通过促进肠上皮细胞中胆固醇合成而加速UC粘膜愈合。研究结果从胆固醇代谢角度探究了UC粘膜愈合的病理生理学机制,揭示了SULT2B1及其产物胆固醇硫酸酯对肠上皮细胞胆固醇代谢的影响及机制,为UC的机制研究和治疗提供新的方向。胆固醇硫酸酯可能可以作为治疗UC的一个安全有效的小分子化合物。

杨云龙课题组合作研究发现寒冷通过激活棕色脂肪抑制实体瘤生长
复旦大学基础医学院细胞与遗传医学系杨云龙研究员课题组与瑞典卡罗林斯卡医学院科研人员合作研究发现冷暴露抑制实体瘤生长的新机制,提出了寒冷通过激活棕色脂肪抑制肿瘤生长的全新理念,并给出了相应的治疗思路。该成果以Brown-fat-mediated tumour suppression by cold-altered global metabolism为题在2022年8月3日发表于Nature杂志。

阚海东/陈仁杰课题组最新研究发现未来气候变暖将更显著增加夜晚高温及其疾病负担
近日,公共卫生学院阚海东/陈仁杰课题组在气候变化影响研究领域取得重要进展。通过一项东亚多中心的未来气候变化模拟研究,发现夜晚高温可增加热相关死亡风险。研究成果“The effects of night-time warming on mortality burden under future climate change scenarios: a modelling study”发表于《柳叶刀-星球健康》(The Lancet Planetary Health)杂志。本研究首次发现了随着未来气候变暖,热夜的频率和强度都将显著上升,进而大幅增加热相关的疾病负担。研究结果可为气候变化健康风险评估及相关适应措施的制定提供重要科学的依据。

阚海东、蔡婧课题组在环境噪声暴露评估及环境噪声暴露与孕妇精神健康研究领域取得进展
近日,复旦大学公共卫生学院阚海东、蔡婧课题组和同济大学附属第一妇婴保健院徐振东副教授课题组合作研究在环境噪声暴露评估、环境噪声暴露与孕妇精神健康研究领域取得进展。两项研究结果均发表于环境健康权威杂志 Environment International 。本研究提示,较高的噪声暴露水平可能是增加孕妇产前焦虑和抑郁发病风险的危险因素。

吴伟课题组对聚合物胶束体内命运进行系统分析
阐释纳米载体递药系统(NDDSs)的体内时空命运对促进其临床转化具有重大意义。在众多NDDSs中,聚合物胶束(PMs)极为常见且性质独特。目前已有不少基于PMs的产品进入到临床研究阶段,但成功上市的产品数量仍不够理想。近期,复旦大学药学院吴伟课题组受邀在 Advanced Drug Delivery Reviews 杂志上发表题为“The in vivo fate of polymeric micelles”的综述,对聚合物胶束的体内命运进行了系统的分析,以期对PMs的处方优化与临床转化提供理论指导。

邵黎明课题组联合在kappa受体激动剂研究领域取得新进展
复旦大学药学院药物化学系邵黎明课题组与中国科学院上海药物研究所刘景根研究组在吗啡喃骨架基础上发现全新结构的高选择性kappa受体激动剂SLL-627并对其体内外药理学性质进行了研究,相关工作于近期发表在Journal of Medicinal Chemistry。本研究工作为实现kappa激动剂镇痛与其他中枢副作用的剂量分离、发现非成瘾性低中枢副作用的强效镇痛候选药物提供了重要的物质基础。

马延磊团队最新研究成果揭示青年肠癌肠道菌群、代谢物及细菌酶基因特征
复旦大学附属肿瘤医院大肠外2科马延磊教授领衔团队的一项最新研究,首次揭示发病年龄小于50岁的青年肠癌(早发性肠癌)与发病年龄大于50岁的老年肠癌(迟发性肠癌),在肠道菌群谱、代谢谱、细菌酶基因谱改变等方面存在显著差异,并基于“细菌-代谢物-细菌酶基因联合”标志物开发诊断模型,未来有望通过粪便样本,实现对青年肠癌高危人群和患者的早期筛查和精准检测,进一步推动基于菌群的诊断策略在临床一线的转化和应用。这项探索性研究工作,为了解青年肠癌发病机制,为探索适合青年人群肠癌早筛、早诊提供了全新视角和方向。相关研究成果近日在线发表于国际著名胃肠道领域著名期刊Gut杂志。

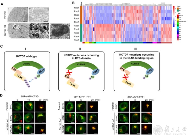
王红艳教授团队研究揭示因KCTD7基因突变导致神经元脂褐质沉积症的新机制
渐进性失明、顽固性癫痫、进行性运动失调、早发夭折……这些严重影响健康甚至危及生命的疾病同属于溶酶体贮积症中的神经元蜡样脂褐质沉积症。如果能找到其背后的基因突变机制,那么就能从源头聚焦,从而防止由之导致的相关功能缺陷和疾病的发生。日前,一项来自复旦大学附属妇产科医院王红艳教授团队和生命科学学院王陈继副研究员团队的合作研究揭示了因KCTD7基因突变导致神经元脂褐质沉积症的新机制,从而为后续开展针对性的靶向治疗迈出了重要一步。该成果日前于 Science Advances 杂志在线发表。

王海杰科研组与谭玉珍科研组发现 c-kit+VEGFR-2+MSCs具有向心血管细胞分化潜能和移植后能够有效修复梗死心肌
8月13日,人体解剖学与组织胚胎学系王海杰教授科研组与谭玉珍教授科研组在 Stem Cell Reviews and Reports发表了“c-kit+VEGFR-2+mesenchymal stem cells differentiate into cardiovascular cells and repair infarcted myocardium after transplantation”,提出骨髓源性c-kit+VEGFR-2+MSCs具有向心血管细胞分化潜能,移植后能够显著修复梗死心肌。本文研究结果为临床开展干细胞移植治疗心肌梗死等缺血性疾病提供了新思路和可行性实验依据。

陆巍研究组联合解析NMDA受体膜转运在突触可塑性与记忆巩固中的作用
2022年8月16日,脑科学转化研究院陆巍研究组与上海交通大学/上海精神卫生中心袁逖飞研究组合作,于Cell Reports在线发表题为“Trafficking of NMDA receptors is essential for hippocampal synaptic plasticity and memory consolidation”的研究成果,对神经元突触后NMDA受体膜转运的功能进行了解析。

李巍教授团队最新研究成果探秘特应性皮炎始动原因
8月16日,复旦大学附属华山医院皮肤科李巍教授团队以“A dysregulated sebum–microbial metabolite–IL–33 axis initiates skin inflammation in atopic dermatitis”(《失调的皮脂–菌群代谢产物–IL-33轴始动特应性皮炎炎症》)为题在权威免疫学期刊Journal of Experimental Medicine(《实验医学杂志》)在线发表论文。基于团队对特应性皮炎的发病机制的系列研究,论文揭示了皮脂腺脂质的菌群代谢产物丙酸对皮肤角质形成细胞产生白介素33(IL-33)有抑制作用,首次提出失调的“皮脂-菌群代谢产物丙酸-IL-33”轴可能是特应性皮炎的始动因素。这是李巍教授课题组近一年来继在Immunity(《免疫》)刊发文章后发表的又一篇高水平论文。

邵春林教授团队研究发现SOCS2通过诱导SLC7A11泛素化与降解、激活铁死亡,增强肝癌的辐射敏感性
2022年8月23日,复旦大学放射医学研究所邵春林教授团队在Cell Death and Differentiation上在线发表题为“SOCS2-enhanced ubiquitination of SLC7A11 promotes ferroptosis and radiosensitization in hepatocellular carcinoma”的研究论文,揭示细胞因子信号抑制因子2(suppressor of cytokine signaling 2, SOCS2)是肝癌潜在的辐射增敏靶点,过表达SOCS2可促进铁死亡关键蛋白SLC7A11发生K48链型泛素化降解,调控铁死亡的发生。该研究为肝癌个体化放疗方案的制定提供了新思路。

谢幼华/徐建青/陆路等联合揭示冠状病毒广谱中和抗体新机制
冠状病毒的频繁爆发凸显了对能够对抗多种冠状病毒类型的抗病毒药物和疫苗的需求。冠状病毒对人类的反复溢出事件凸显了开发广泛的治疗和预防措施的必要性。近日,上海交通大学,中国科学院,复旦大学,上海市重大传染病和生物安全研究院等多单位合作,孙兵、谢幼华、徐建青、陆路、丁建平与凌志洋共同通讯在Nature Microbiology在线发表题为“Neutralization mechanism of a human antibody with pan-coronavirus reactivity including SARS-CoV-2”的研究论文,该研究从一名 COVID-19 恢复期患者中分离出一种名为 76E1 的人类抗体,并报告说它对多种 α 和 β 冠状病毒(包括 SARS-CoV-2 变体)具有广泛的中和活性。76E1 还结合来自 γ- 和 δ- 冠状病毒的肽中的表位。76E1 在预防性和治疗性鼠类动物模型中交叉保护免受 SARS-CoV-2 和 HCoV-OC43 感染。

黄国英/严卫丽团队首次阐明母亲围孕期红细胞叶酸对子代先心病的保护作用
资料显示,围孕期叶酸摄入不足可能导致子代先心病风险增加,但有关母体叶酸与子代先心病关系的研究大多采用血清叶酸作为围孕期或妊娠期母亲叶酸状态,由于血清叶酸水平受到的影响因素较多故并不能反映体内稳定的叶酸水平,因此不同的研究之间常常得出不一致的结论。为了解决这一问题,复旦大学附属儿科医院黄国英教授和严卫丽教授团队建立了一个从孕前开始的大型的前瞻性队列(上海孕前亲子队列SPCC),采用母亲红细胞叶酸浓度这个WHO推荐的叶酸内暴露金标准测量,观察其在先心病发病关键窗口期的水平与子代先心病的关系,他们选择197 例先心病患儿的母亲与788例对照构成了巢式病例—对照研究样本,采用传统病例对照分析联合被称为“大自然的随机试验”的孟德尔随机化设计,系统地分析了围孕期母亲红细胞叶酸浓度与子代先心病的关系。国际顶级学术期刊Annals of Internal Medicine近日在线发表了该团队的研究论文“Periconception Red Blood Cell Folate and Offspring Congenital Heart Disease: Nested Case-Control and Mendelian Randomization Studies”。该研究首次阐明了母亲围孕期红细胞叶酸对子代先心病的保护作用,为通过叶酸增补实现先心病的有效预防提供了高质量的证据。


张国福团队参与多中心研究证明罂粟乙碘油造影剂在中国人群中疗效
近日,国际知名杂志 eClinicalMedicine 刊登了复旦大学附属妇产科医院张国福主任团队参与的多中心临床研究的最新成果。该研究为评价罂粟乙碘油造影剂用于不孕人群子宫输卵管造影的影像诊断质量和助孕作用的随机、对照、多中心研究,共15个医疗中心参与此项研究,大家均有相同一致的贡献。本研究提示了在不孕病人子宫输卵管造影中应优先使用罂粟乙碘油造影剂,为子宫输卵管造影的造影剂选择提供了详尽的评价和严谨的数据分析,对于临床和影像医师能给予有力的指导。

顾宏周课题组报道两亲性DNA分子的可控自组装
8月30日,顾宏周团队在Journal of the American Chemical Society期刊上发表题为“Programmable Assembly of Amphiphilic DNA through Controlled Cholesterol Stacking”的工作,通过深入研究带有胆固醇修饰的DNA组装体的聚集行为,发现了修饰在双链DNA平末端的胆固醇倾向于诱导“胆固醇-DNA”形成显著的四聚体,而非先前普遍认为的胶束样多聚体。进一步的研究表明,平末端的胆固醇四价堆叠与DNA组装体的形状无关,且四聚的行为显著依赖于DNA的平末端。

余发星课题组报道Hippo通路细胞表面调控元件及肿瘤靶向治疗策略
8月30日,复旦大学生物医学研究院余发星课题组在Cell Reports杂志以长文形式发表了题为Transmembrane protein KIRREL1 regulates Hippo signaling via a feedback loop and represents a therapeutic target in YAP/TAZ-active cancers的研究论文。该研究发现了Hippo信号通路全新的调控元件KIRREL1。KIRREL1直接结合Hippo核心调控元件LATS1/2 和SAV1,介导Hippo信号传递,抑制效应蛋白YAP/TAZ活性。同时,KIRREL1也是Hippo通路的靶基因之一,其表达量受到YAP/TAZ直接调控。因此,KIRREL1能够通过负反馈调节机制对Hippo通路活性进行精密调控。

朱棣/许剑民联合团队揭示结肠癌肝转移机制
8月30日,基础医学院药理学系朱棣团队联合复旦大学附属中山医院许剑民团队,在Cell Reports发表了题为Tumor-infiltrated activated B cells suppress liver metastasis of colorectal cancers的研究论文。通过单细胞测序,发现了B细胞及其亚群在左半、右半结肠癌肝转移中发挥的重要作用及机制。本研究阐述了B细胞亚群在结肠癌肝转移原发灶的免疫微环境中发挥的重要作用,为B细胞亚群成为结肠癌肝转移预防和治疗的潜在靶点提供了理论依据。

徐文东教授团队对新时代手外科未来发展方向进行总结和展望
8月28日,徐文东教授应邀在中国科学院主办的著名期刊Science Bulletin(《科学通报》)的New and Views版块发表Hand surgery in a new “hand-brain” era: change the hand, rebuild the brain(《手外科进入“手-脑新纪元”:改变手,重塑脑)》文章,对新时代手外科未来发展方向进行了总结和展望。脑机接口及外骨骼技术已逐渐应用于偏瘫手治疗,但由于损伤半球难以修复,基于损伤半球解码的脑机接口研发也十分困难,国际前沿已将目光聚焦于健侧半球的信号开发提取,但健侧半球无法自发实现对瘫痪手和健侧手的同时独立支配,临床应用效果仍未达到预期。徐文东教授提出,基于“一侧半球管双手”理论,通过改变外周可以诱导开发健侧半球潜能,利用这一潜能可为瘫痪上肢提供独立支配信号源,并建立对瘫痪手的全新感觉反馈通路。这一源头创新理论为脑机接口的发展指出了全新的方向,也为手外科未来发展方向提供了全新思路。
徐文东教授团队揭示“一侧半球管双手”神经机制
8月31日,华山医院手外科徐文东教授团队在Science子刊Science Advances(《科学进展》)在线发表论文Crossing nerve transfer drives sensory input–dependent plasticity for motor recovery after brain injury(《左右颈七交叉移位术能够驱动大脑产生感觉依赖的可塑性变化,促进脑损伤后运动功能恢复》)。论文阐述了“一侧半球管双手”手术的关键机制是将来自于瘫痪手的感觉信息上行传递到健侧大脑的感觉皮层,诱发皮质脊髓束发生大量侧枝生长,重新建立了人类婴儿期存在、而在成年后退化的同侧下行通路。这一发现对脑科学研究的科学意义重大,同时为治疗一侧脑损伤提供了一种全新策略,未来有希望在不手术的情况下,通过脑机接口结合其他方法,将患肢的感觉信息上行传递到健康大脑半球,激发成年大脑潜藏的可塑性,从而实现脑损伤后的运动康复。





