复旦大学脑科学研究院/医学神经生物学国家重点实验室张玉秋教授课题组与翁史钧研究员合作,在光疗镇痛研究领域取得重要进展,揭示了绿光镇痛的脑环路机制。该工作于2022年12月7日 以“Green light analgesia in mice is mediated by visual activation of enkephalinergic neurons in the ventrolateral geniculate nucleus(绿光经视觉系统激活腹外侧膝状体脑啡肽能神经元产生镇痛效应)”为题发表在Science Translational Medicine。张玉秋课题组博士生唐雨龙为本文第一作者。

慢性痛发病率高、病程长且反复发作、迁延难治、医疗负担重。在患有慢性痛的人群中,抑郁症的发病率和自杀率显著高于正常人群,严重的慢性痛甚至增加心血管和呼吸系统疾病死亡的风险,严重降低患者的生活质量。光疗是人类对光线的创造性应用,早在公元前约3000年人类就发现光照对人体有益。丹麦科学家Niels Ryberg Finsen早在1895年即利用紫外光来治疗结核杆菌感染引发的寻常狼疮(Lupus vulgaris),开启了光疗在现代医学中的应用,并因此获得1903年的诺贝尔生理学和医学奖。自此,光疗逐渐应用于多种疾病的治疗,其有效性得到广泛认可,特别是利用发光二极管(Light emitting diode, LED)为光源的无创性光疗,以其安全有效、易操作、设备成本低等优势,在临床上广受青睐。
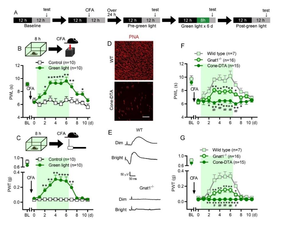
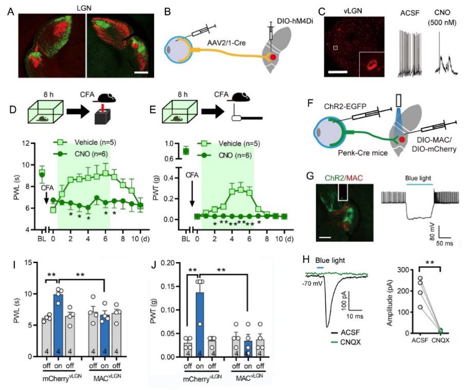
本合作团队发现将小鼠每天8小时放置在绿光光照环境中持续6天,可显著缓解完全弗氏佐剂(Complete Freund’s adjuvant,CFA)诱导的膝关节炎性疼痛。研究人员采用转基因小鼠结合药理学和免疫毒素等方法损毁视网膜自感光神经节细胞(一类被广泛认为参与非成像视觉功能的感光细胞),并不影响绿光的镇痛效应。然而,当小鼠视网膜视锥和视杆光感受器细胞缺失后,绿光的镇痛效应完全消失,表明视锥和视杆而不是自感光神经节细胞介导了绿光镇痛(图1)。进一步,研究者通过环路示踪、在体光纤钙成像、光遗传和化学遗传学操控等方法发现视网膜-腹侧外膝(Ventral lateral geniculate nucleus,vLGN)投射通路在绿光镇痛中扮演关键角色。当针对vLGN表达前脑啡肽(Proenkephalin, Penk)的GABA能神经元进行环路特异性操控以及敲减vLGN脑啡肽和抑制中缝背核(Dorsal raphe nucleus,DRN)m阿片受体后, 绿光的镇痛效应完全缺失。

图1. 视锥和视杆细胞不同程度地介导绿光镇痛效应

图2. 视网膜-腹侧外膝体脑啡肽能神经元投射通路介导绿光镇痛
综上,该研究解析了一条从视觉信号传入到痛觉信息调控的功能环路,该环路起始于视网膜视锥和视杆细胞,经“常规”(非自感光)神经节细胞投射至vLGN,通过vLGN内脑啡肽能神经元到DRN的投射介导绿光镇痛。该项研究不仅对于多模态感觉信息的处理以及不同感觉之间的相互作用等基本科学问题的解决提供了重要线索,同时加深了人们对光疗镇痛机制的理解和认识,为绿光镇痛在临床上的应用提供了实验证据。
绿色作为森林和草原的色彩,能够为动物疗伤止痛,是大自然对动物生存的美好馈赠,也为人与自然的和谐共生提供了生物学基础。

图3. 绿光镇痛的神经环路示意图
本工作得到科技部重大研究专项、国家自然科学基金委、上海市科技重大专项和张江实验室等的支持。
原文链接:https://www.science.org/doi/10.1126/scitranslmed.abq6474





