近期,复旦上医科研团队取得了多项突破。敲黑板!快来一起看看2023年2月的科研成果吧~以下成果据学校、上海医学院官网等整理。
刘妍君团队开发输卵管微环境仿生芯片揭示精子在体内的真实行为
近期,复旦大学生物医学研究院刘妍君课题组与西北大学经光银教授团队在Analytical Chemistry杂志上发表题为Escaping Behavior of Sperms on the Biomimetic Oviductal Surface的研究论文,该论文研究了精子在受精前从输卵管上皮细胞表面逃离的复杂过程。研究人员通过构建仿生输卵管芯片,发现了精子在粘附表面的三种行为模式,并揭示了精子在输卵管表面逃离的行为机制。

胡晋川/钱茂祥合作团队开发单碱基分辨率蛋白-DNA损伤相互作用测序方法
近期,复旦大学生物医学研究院胡晋川课题组和钱茂祥课题组在Nucleic Acids Research 杂志在线发表了题为Genome-wide mapping of protein-DNA damage interaction by PADD-seq的研究论文,开发了一种能以单碱基分辨率检测蛋白与DNA加合物损伤相互作用在基因组上分布的测序方法——Protein-Associated DNA Damage Sequencing (PADD-seq)。PADD-seq可以用于检测多种蛋白和不同DNA损伤之间的相互作用,未来将在DNA修复和损伤应答的机制研究中发挥重要作用。

商珞然团队与合作者综述仿生口服药物递送系统
2023年2月2日,复旦大学生物医学研究院商珞然课题组和东南大学及鼓楼医院赵远锦教授课题组合作在Nature Reviews Bioengineering杂志发表综述Bioinspired oral delivery devices,讨论了口服给药系统的仿生设计和性能优化,研究了针对特定组织和疾病的工程化策略。此外,作者还强调如何通过生物启发设计解决口服给药的关键瓶颈,最后展望了生物启发的口服给药材料临床转化的现状和挑战。

朱剑虹团队运用工程化细胞外囊泡(EVs)进行RNA编辑的研究取得重要进展
2023年2月2日,复旦大学附属华山医院神经外科、国家神经疾病医学中心、复旦大学脑科学研究院朱剑虹研究团队/中科院神经所周海波团队在Advanced Science杂志在线发表的研究论文“Engineered Extracellular Vesicle-Delivered CRISPR/CasRx as a Novel RNA Editing Tool”。创新性地开发出一种新型EVs递送的RNA编辑工具,具有迅速效应性、短时性,尤其适用于急性免疫因子风暴相关炎症疾病的治疗。同时,相比于EVs递送的CRISRP/Cas9编辑DNA系统,EVs递送的CRISRP/CasRx系统只编辑RNA而不影响细胞基因组,不会存在移码突变等风险,是一种相对更安全的基因编辑工具。

郭非凡团队发现亮氨酸缺乏饮食改善抑郁样行为的功能与机制
2023年2月4日,复旦大学脑科学转化研究院郭非凡团队在Life Metabolism杂志上发表题为“Leucine deprivation results in antidepressant effects via GCN2 in AgRP neurons”的研究论文,作者利用慢性束缚应激(CRS)抑郁症小鼠模型,发现一种短期的必需氨基酸缺乏饮食,亮氨酸缺乏饮食,能够显著改善CRS诱导的抑郁样行为且对非应激小鼠没有影响,这种有益效果与进食量无关,并同时适用于其他必需氨基酸缺乏的饮食。此外,他们发现下丘脑AgRP神经元参与了亮氨酸缺乏改善CRS诱导的抑郁样行为的过程,且氨基酸传感器一般性调控阻遏蛋白激酶2(GCN2)介导了AgRP神经元的这一行为效应。

晚期前列腺癌治疗效果可预测,“复旦肿瘤”专家建立评估模型
在复旦大学附属肿瘤医院泌尿外科学科带头人叶定伟教授与核医学科主任宋少莉教授的指导下,朱耀教授和刘畅教授历经3年研究,首次发现PSMA PET/CT异质性评估对于新型内分泌治疗的效果具有重要预测价值,研究建立的“复旦预测模型”在比利时列日大学的欧洲人群队列中得到验证,成果近日在线发表于核医学顶刊European Journal of Nuclear Medicine and Molecular Imaging。

高顺祥、吴继红团队研发基于双重受体分子识别和传感的检测新技术
近期,复旦大学附属眼耳鼻喉科医院眼科研究院的高顺祥、吴继红等人,结合前期工作基础(Biomaterials, 2023, 294: 121997; Chemical Engineering Journal, 2022, 433: 133268;Biosensors and Bioelectronics, 2022, 215: 114566),研发了一种基于双重受体分子识别和传感的检测新技术。该技术具有自动化程度高、简便快速、实时和高通量等优势,为不可逆致盲性眼病的早筛、早诊和早治提供了突破性的新手段。相关研究成果以“Peptide–nucleic acid aptamer pair biosensor for disease biomarker detection in clinical samples”为题在线发表于Chemical Engineering Journal期刊上。

陆雪官团队首次揭露HPV相关口咽癌免疫微环境独特T细胞亚群
近日,复旦大学附属肿瘤医院放射治疗中心头颈专科陆雪官教授领衔其团队,历经近4年探索并完成了一项人乳头瘤病毒(HPV)相关口咽癌免疫微环境特征的转化研究。通过采用单细胞RNA测序技术,首次揭示了HPV相关口咽癌内存在一类兼具激活与耗竭表型的CD161+细胞毒性T淋巴细胞(CTL)亚群,其产生与HPV感染密切相关,并在临床样本中证明,CD161+CTL较CD161-CTL具有更强的免疫应答功能,其T细胞功能耗竭可通过免疫检查点阻断而得到有效逆转,且肿瘤内CD161+CTL浸润程度与治疗反应和生存率正相关。该研究为HPV相关口咽癌治疗敏感性的预测,以及未来抗肿瘤免疫的靶点选择提供了新的方向,该研究成果在线发表于AACR旗下期刊 Cancer Immunology Research。

李巍团队揭示中国特应性皮炎炎症模式 助力精准诊疗
复旦大学附属华山医院皮肤科李巍团队首次揭示了中国特应性皮炎患者的血清生物标志物内表型,并且发现CD25/sIL-2Rα和IL-31等可以预测度普利尤单抗治疗特应性皮炎的疗效,最新研究成果于2月9日在皮肤科权威期刊 British Journal of Dermatology(《 英国皮肤病学杂志》)在线发表。该研究首次揭示了中国特应性皮炎患者的血清生物标志物内表型,探索了血清生物标志物预测度普利尤单抗治疗特应性皮炎疗效的可能性,为特应性皮炎的精准治疗提供了重要依据。

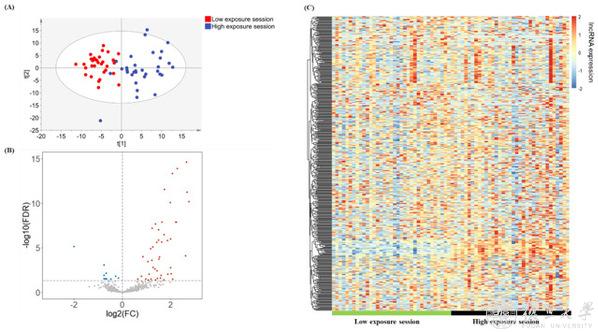
阚海东/陈仁杰课题组采用外泌体lncRNA测序揭示空气污染影响人体健康的多条通路
空气污染对人群健康造成严重危害并引起了社会的广泛关注。多个研究指出,外泌体lncRNA在多种疾病的发生发展过程中具有重要作用。然而,目前关于空气污染对外泌体lncRNA的影响仍然不清楚。近日,复旦大学公共卫生学院阚海东教授、陈仁杰教授课题组,开展了一项随机交叉对照研究。该研究采用外泌体转录组测序(RNA-seq),探索了空气污染短期暴露对人体外周血外泌体lncRNA的影响。该研究以“Genome-wide profiling of exosomal long non-coding RNAs following air pollution exposure: A randomized, crossover trial”为题发表在环境科学领域著名期刊Environmental Science & Technology。该研究采用RNA-seq检测技术,首次揭示了空气污染暴露可导致外泌体lncRNA出现显著改变,进而可能介导一系列系统性健康效应。本研究为未来深入探索空气污染暴露对人体健康的影响及其表观遗传机制提供了新的方向和思路。

余勇夫、秦国友课题组在心血管健康领域取得进展
近期,复旦大学公共卫生学院余勇夫和秦国友教授课题组合作研究在母亲妊娠期高血压疾病与子代糖尿病、抑郁症与死亡风险以及低出生体重和早产与成年早期心血管疾病研究领域取得进展。研究成果分别发表在BMC Medicine、Psychiatry Research和American Journal of Epidemiology。研究分别揭示母亲妊娠期高血压疾病将增加其子代糖尿病风险、抑郁症可能增加心血管疾病高危人群的死亡风险、低出生体重和早产可能增加成年早期心血管疾病风险等发现。



姜世勃/李立亮合作揭示鼻粘膜较口腔黏膜更易感染奥密克戎变异株
为了进一步增强针对新冠病毒奥密克戎变异株的个人防护能力,有效减少新冠病毒的传播,基础医学院医学分子病毒学教育部/卫健委重点实验室暨病原生物学系姜世勃教授团队与基础医学院法医学系李立亮副教授团队合作揭示鼻粘膜比口腔粘膜更容易感染奥密克戎变异株,并设计了一种双功能鼻面罩,提出在聚餐等不适于佩戴口(面)罩的场合佩戴是有效的防护措施。该研究成果以“Nasal mucosa is much more susceptible than oral mucosa to infection of SARS-CoV-2 Omicron subvariants: wearing nasal masks where facial masks cannot be used”为题,于2023年2月13日在Journal of Medical Virology杂志在线发表。

王中峰课题组发现星形胶质细胞在青光眼视觉损伤中的作用新机制
近日,复旦大学脑科学研究院王中峰课题组在国际期刊《胶质细胞》(Glia)上在线发表了题为《调控Rac1/PAK1/connexin43介导的星形胶质ATP释放参与实验性青光眼神经节细胞的存活》(Modulation of Rac1/PAK1/connexin43-mediated ATP release from astrocytes contributes to retinal ganglion cell survival in experimental glaucoma)的研究论文。研究结果提示,星形胶质细胞通过Rac1/PAK1/Cx43/ATP信号通路参与视网膜神经节细胞的损伤。研究成果为青光眼的临床治疗提供了新的思路。

杨雄里院士团队在Progress in Retinal and Eye Research上发表特邀综述
王中峰教授和杨雄里院士应邀撰写的长篇综述《胶质细胞激活参与实验性青光眼视网膜神经节细胞退变》(Activation of retinal glial cells contributes to the degeneration of ganglion cells in experimental glaucoma)于2023年2月2日在Progress in Retinal and Eye Research在线发表(全文27页,近500篇参考文献),在全面介绍这一主题近年来的重要研究成果进展的背景上,系统地展示了该课题组在实验性青光眼动物模型上对视网膜各类胶质细胞的激活、不同类型胶质细胞间相互作用的机制,以及胶质细胞的激活如何导致神经节细胞凋亡方面所取得的重要研究成果,并提出了该主题未来可能的研究方向,对进一步探索青光眼发病机制提出了自己的观点。

王任小团队构建靶向ATG5相关蛋白-蛋白相互作用的小分子抑制剂
药学院王任小研究员团队以蛋白-蛋白相互作用体系(protein-protein interaction)为靶标发展小分子调控剂,为创新药物发现提供新的机会。该在过去几年中,该团队选择对自噬泡的延伸与自噬体的成熟至关重要的ATG5与ATG16L1形成的蛋白-蛋白相互作用体系为靶标,应用药物分子设计技术,发展可以调控该靶标体系生物功能的小分子活性化合物,近期取得关键性进展。阶段性成果以Discovery of small-molecule autophagy inhibitors by disrupting the protein-protein interactions involving ATG5为题,已在线发表于美国化学会出版的药物化学领域权威杂志Journal of Medicinal Chemistry。该项研究工作在国际上首次获得了活性达到微摩尔级别的ATG5蛋白小分子抑制剂,证实了ATG5蛋白小分子抑制剂可以作为一类新的自噬抑制剂工具分子来探索自噬机制,也具备进一步发展成为候选药物的潜力。

谭黎杰团队揭示新辅助治疗方法在治疗局部晚期食管鳞状细胞癌的总生存期结果
近期,复旦大学附属中山医院谭黎杰团队在Annals of Oncology在线发表题为“Neoadjuvant chemoradiotherapy versus neoadjuvant chemotherapy followed by minimally invasive esophagectomy for locally advanced esophageal squamous cell carcinoma: A prospective multi-center randomized clinical trial” 的研究论文,该研究评估了新辅助放化疗(nCRT)联合微创食管切除术(MIE)与新辅助化疗(nCT)联合微创食管切除术(MIE)治疗局部晚期食管鳞状细胞癌(ESCC)的安全性和有效性。该研究发现对于临床分期为cT3-4aN0-1M0的 ESCC患者,与nCT联合MIE相比,nCRT联合MIE并没有显著改善总生存期。这些结果说明原发灶较大的ESCC的最佳新辅助治疗策略仍是一个有待解决的问题。

陈勇团队合作取得恶性黑色素瘤靶向治疗新突破
恶性黑色素瘤常常以“恶变的痣”为人所知,由于其恶性程度高,晚期缺乏有效治疗方案,素有“癌王”之称。近日,复旦大学附属肿瘤医院骨与软组织外科副主任、恶性黑色素瘤中心主任陈勇教授领衔团队,联合中国科学院上海有机化学研究所王婧研究员、俞飚院士研究团队,首次报道了具有明确靶向机理、高效特异的恶性黑色素瘤关键致癌因子MITF小分子抑制剂,使恶性黑色素瘤精准靶向治疗取得新突破。相关研究成果“特异靶向恶性黑色素瘤关键转录因子MITF的小分子化合物研发”,日前在权威学术期刊《细胞研究》发表。

陈海泉团队国际首发肺癌淋巴结清扫策略
日前,复旦大学肺癌研究中心主任、复旦大学附属肿瘤医院胸外科主任陈海泉教授领衔团队,在国际上率先开展的一项“肺癌选择性淋巴结清扫前瞻性临床试验”公布研究成果,系统评估可手术肺癌患者淋巴结转移的判断准确性,在国际上首次提出了一个具备可操作性的选择性淋巴结清扫策略,相关判断准确率高达100%。这意味着肺癌淋巴结清扫“因人而异”的选择标准将有据可依。该研究于近日在肿瘤学顶级期刊《胸部肿瘤学》Journal of Thoracic Oncology在线发表。






