复旦主页
复旦邮箱
OA系统
eHall网上办事大厅
我要投稿
新闻文化网
导航
学校要闻
综合新闻
一线动态
专题报道
树立和践行正确政绩观学习教育
学习贯彻党的二十届四中全会精神
学习宣传贯彻习近平总书记重要贺信精神
复旦大学建校120周年
深入贯彻中央八项规定精神学习教育
本科教育教学审核评估
复旦大学第十六次党代会召开
我们这六年
我和我的老师
党纪学习教育
“文化校历”之“学科周”
相辉校庆系列学术报告
学习贯彻习近平新时代中国特色社会主义思想主题教育
学习宣传贯彻党的二十大精神
喜迎二十大,见证新变化
浦江科学大师讲坛
深切缅怀杨福家老校长
“第一个复旦”
学习贯彻六中全会精神
奋斗百年路 启航新征程
党史学习教育
学习贯彻五中全会精神
学习宣传贯彻总书记重要回信精神
赓续红色百年·365行动
“四史”学习教育
“三全育人”综合改革进行时
课程思政
你身边的“十三五”
脱贫攻坚 复旦在战
新生攻略
防控疫情 复旦在行动
复旦党员冲锋在前线
教师社会实践
学钟扬 忆钟扬
复旦智库
复旦人物
复旦讲堂
复旦书屋
相辉笔会
校史通讯
复旦管理学奖
上海论坛
工博会上的复旦
历史数据
视频新闻
一周复旦
主题视频
复旦白衣战士前线日记
复旦人物
兰台纪事
图说复旦
热点图集
校园生活
校园文化
文化之窗
新闻排行
媒体视角
专家视点
复旦校报
声动复旦
青年问
校史故事
复旦诗声
“不忘初心、牢记使命”主题教育
旦夕之音
科教扫描
通知公告
文化校历
首页
新闻分类
招生就业
新闻分类
招生就业
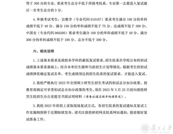
权威发布!复旦大学2023年硕士生招生考试复试基本分数线公布
作者:
摄影:
视频:
来源:
研究生院
发布时间:2023-03-17
制图:
实习编辑:
苏尧祎
责任编辑:
李斯嘉
相关文章
20845
0
分享
分享到
微信好友
新浪微博
QQ空间
微信朋友圈
文化校历
查看更多
新闻分类
头条复旦
光华快讯
科研进展
学术文化
医疗健康
党建动态
校园生活
国际事务
招生就业
复旦人物
校友动态
相辉笔会
推荐视频
查看更多
图说复旦
查看更多
新闻排行
查看更多
周排行
月排行
联系我们
fudan_news@163.com021-65642268
(
0
)