近期,复旦上医科研团队取得了多项突破。敲黑板!快来一起看看3月的科研成果吧~
以下成果据学校、上海医学院官网等整理。

近期主要科研成果
王勇波团队合作揭示RNA剪接因子缺失在肺癌中的促癌功能与干预策略
近日,Cancer Research杂志在线发表了复旦大学基础医学院王勇波组与中国科学院上海营养与健康研究所王泽峰组的合作研究:“RBM10 loss promotes EGFR-driven lung cancer and confers sensitivity to spliceosome inhibition”。该研究揭示了剪接因子异变在肺癌中的促癌功能与机制,促进了对肺癌发病新机理的认识,并为肺癌提供了潜在的治疗新策略。

陆利民团队揭示急性肾损伤时肾脏炎性反应发生新机制
近日,复旦大学基础医学院陆利民团队发现了蛋白磷酸酶PGAM5在急性肾损伤中调控肾小管上皮细胞炎性反应的新型机制。该研究成果以“Phosphoglycerate mutase 5 initiates inflammation in acute kidney injury by triggering mitochondrial DNA release by dephosphorylating the pro-apoptotic protein Bax”为题发表在Kidney International杂志。该研究表明在病理应激因素下,位于线粒体外膜的蛋白磷酸酶——磷酸甘油酸突变酶5(PGAM5)在肾小管上皮细胞中表达升高,通过介导促凋亡蛋白Bax184位点去磷酸化,使其从胞浆转位至线粒体外膜并形成膜孔,从而触发线粒体内稳定复制的mtDNA泄露至胞浆中,mtDNA通过与胞浆模式识别受体结合,激活cGAS-STING信号通路,促进AKI中炎性反应的发生。该研究成果不仅揭示了AKI炎症形成的新途径,对理解病理状态下其他器官,特别是一些线粒体丰富的组织器官,如心脏、肝脏和大脑等在缺陷后炎性反应形成和损伤的发生机制有一定的启示。

姜世勃团队合作建立针对奥密克戎变异株感染者的危重症预测模型
3月1日,上海市重大传染病和生物安全研究院双聘PI、复旦大学基础医学院姜世勃教授/陆路研究员/夏帅青年研究员团队联合同济大学熊利泽教授/满秋红教授团队在Frontiers in Immunology在线发表了题为“Development and validation of a prognostic model based on immune variables to early predict severe cases of SARS-CoV-2 Omicron variant infection”的研究论文。联合团队共同建立了一个专门针对奥密克戎变异株感染的预测模型,用于在病程早期计算患者进展成危重症的概率,因而可以发现潜在的危重症患者并及时开展干预和保护措施。

柳素玲团队等发现趋化因子CCL20通过重塑肿瘤免疫微环境促进乳腺癌进展的新机制
3月1日,柳素玲团队在Signal Transduction and Targeted Therapy杂志在线发表了题为PMN-MDSCs modulated by CCL20 from cancer cells promoted breast cancer cell stemness through CXCL2-CXCR2 pathway的研究性论文,揭示了趋化因子CCL20通过诱导髓系祖细胞GMPs的分化,促进TME中具免疫抑制功能的粒细胞系MDSCs(PMN-MDSCs)扩增,PMN-MDSCs再通过分泌CXCL2,激活肿瘤细胞CXCR2/NOTCH1/HEY1信号通路,导致乳腺肿瘤干细胞富集的新机制,为同时靶向乳腺肿瘤干细胞和干预肿瘤干细胞与免疫抑制微环境的互作进而改善乳腺癌的临床治疗提供了新的方向。

孟丹团队合作揭示BACH1调控血管损伤后新生内膜增生的新机制
3月2日,复旦大学基础医学院孟丹教授团队与中科院上海生科院营养与健康研究所荆清研究员团队合作在《核酸研究》(Nucleic Acids Research)杂志在线发表了题为《BACH1基因缺失通过调节染色质开放性阻止血管损伤后新生内膜增生并维持血管平滑肌细胞分化表型》(BACH1 Deficiency Prevents Neointima Formation and Maintains the Differentiated Phenotype of Vascular Smooth Muscle Cells by Regulating Chromatin Accessibility)的最新研究成果。这项工作表明靶向干预血管平滑肌BACH1能够明显改善血管损伤后新生内膜增生,研究揭示了转录因子BACH1调控染色质开放性的新功能,并阐明了BACH1在调控血管平滑肌细胞表型转换中的重要作用及机制。研究结果对理解血管损伤后新生内膜增生的发病机制具有重要启示,可能为抗血管再狭窄治疗提供新思路。

王坚、管一晖、左传涛团队合作提出新型tau蛋白PET显像示踪剂18F-Florzolotau在体可视化显像皮质基底节综合征(CBS)患者脑中tau蛋白的病理分布特点
近日,国家神经疾病医学中心、复旦大学附属华山医院神经内科王坚教授和核医学科/PET中心管一晖、左传涛教授团队基于患者脑影像研究队列数据,在国际上首次报道了新型tau蛋白PET显像示踪剂18F-Florzolotau在体可视化显像皮质基底节综合征(CBS)患者脑中tau蛋白的病理分布特点,并提出18F-Florzolotau是极具潜力可用于CBS鉴别诊断和严重度评估的客观影像学标志物。该研究以18F-Florzolotau positron emission tomography imaging of tau pathology in the living brains of patients with corticobasal syndrome为题在全球神经病学运动障碍领域顶尖期刊Movement Disorders(《运动障碍》)在线发表,并被作为二月份顶尖文章(Top Articles)进行推荐。

郁金泰临床研究团队联合研究揭示血液、脑脊液和分子影像可精准预测基于金标准诊断的阿尔茨海默病
近日,复旦大学附属华山医院神经内科郁金泰临床研究团队联合青岛市立医院谭兰临床研究团队开展的一项研究,揭示了不同临床阶段血液、脑脊液和分子影像生物标志物对预测基于金标准尸检病理诊断的阿尔茨海默病(AD)的临床价值。该研究基于具有生前生物标志物和死后尸检病理的大型队列发现,血浆、脑脊液和分子影像标志物都能准确预测基于金标准尸检病理诊断的阿尔茨海默病,其中,PET分子影像生物标志物β淀粉样(Aβ)蛋白和脑脊液(CSF)生物标志物p-tau181/Aβ42在临床各个阶段预测准确性都很高,而CSF Aβ42在临床前期准确性较高,CSF p-tau181、CSF t-tau及血浆p-tau181仅在临床后期显示较高的预测准确性,此研究成果为不同临床阶段使用生物标志物诊断阿尔茨海默病提供可选择的最佳方案,以Differences between ante mortem Alzheimer’s disease biomarkers in predicting neuropathology at autopsy(《生前阿尔茨海默病生物标志物在预测尸检神经病理时的差异》)为题发表于国际阿尔茨海默病协会官方杂志Alzheimer’s & Dementia(《阿尔兹海默症协会杂志》)。

郁金泰团队发现血浆新标志物GFAP可用于早期诊断无症状期阿尔茨海默病
近日,复旦大学附属华山医院神经内科郁金泰教授团队通过对818例健康对照、临床前阿尔茨海默病(AD)、AD源性轻度认知障碍(MCI)、AD源性痴呆、血管性痴呆(VD)、行为变异性额颞叶痴呆(bvFTD)、路易体痴呆(DLB)、后皮质萎缩(PCA)、原发性进行性失语(PPA)、进行性核上性麻痹(PSP)、多系统萎缩(MSA)、帕金森病(PD)、肌萎缩侧索硬化(ALS)和脊髓小脑共济失调(SCA)等AD不同临床阶段和亚型及各种不同痴呆和神经退行性疾病的大规模横断面和纵向人群分析研究发现,血浆神经胶质纤维酸性蛋白(GFAP)从AD临床前阶段就已经显著升高,能够准确识别不同临床阶段AD和鉴别AD痴呆与非AD痴呆,且可用于预测AD临床进展,是AD早期诊断和发病预测的潜在新生物标志物。相关成果近期以Plasma Glial Fibrillary Acidic Protein in the Alzheimer Disease Continuum: Relationship to Other Biomarkers, Differential Diagnosis, and Prediction of Clinical Progression(《血浆胶质纤维酸性蛋白在阿尔茨海默病连续谱中的诊断应用:与其他生物标志物关系、鉴别诊断和临床进展预测》)为题,发表于检验医学领域排名第一的国际学术期刊Clinical Chemistry(《临床化学》)。

吴海涛教授团队合作研究为推进CAR-T细胞治疗头颈肿瘤提供新策略
3月8日,眼耳鼻喉科医院吴海涛教授团队与上海科技大学王皞鹏课题组、中科院分子细胞科学卓越创新中心许琛琦实验室,以及上海市第一人民医院宋献民课题组在《细胞研究》(Cell Research)上发表了题为 Tuning charge density of chimeric antigen receptor optimizes tonic signaling and CAR-T cell fitness (调节嵌合抗原受体电荷密度优化基底信号及T细胞适应性)的研究论文,并在杂志网站首页列为精选论著推荐导读。3月15日,该研究成果作为杂志近3年顶尖论著(Top articles)之一被Cell Research编辑之选文集收录推荐。这是团队继2020年在《免疫》(Immunity)杂志封面发表可循环CAR成果后的另一项重要研究工作,成功解析了嵌合抗原受体(CAR)-T细胞中基底信号形成的机制,提出了基于基底信号调控的CAR理性设计系统;通过此全新的设计角度,可显著提高CAR-T细胞的存活优势和抗肿瘤效果,为推进CAR-T细胞治疗头颈肿瘤提供了新策略。

陆伟跃团队揭示小鼠肺癌模型生长特性对纳米药物肿瘤靶向行为的影响
近日,复旦大学药学院药剂学系陆伟跃教授团队在Journal of Controlled Release期刊2023年第354期发表了题为“Influence of lung cancer model characteristics on tumor targeting behavior of nanodrugs”的研究型论文。该研究以高发病率、高死亡率的肺癌为研究对象,以肿瘤的生长速度、体积和位置差异为主要分析因素,聚焦于 EPR 效应所描述的血-肿瘤转运过程,探索了不同生长特性肿瘤的血管生理特征及其对纳米药物靶向行为的影响,并在不同小鼠肺癌模型中进行了纳米药物靶向策略对比和体内药效验证。

张蕴晖团队基于上海亲子队列探讨生命早期全氟化合物暴露影响儿童脑发育
复旦大学公共卫生学院张蕴晖教授团队近日在Environment International杂志上发表了题为“Associations of prenatal PFAS exposure and early childhood neurodevelopment: evidence from the Shanghai Maternal-Child Pairs Cohort”的论文,基于上海亲子队列(Shanghai Maternal-Child Pairs Cohort,Shanghai MCPC),着重探讨了传统及替代PFAS暴露与婴幼儿神经发育及其轨迹的关联,并分析了PFAS复合暴露的效应。

孙涛、蒋晨发表综述论文:胞内和亚细胞器微环境刺激响应的递药系统
近期,复旦大学药学院孙涛副教授、蒋晨教授在药剂学权威综述期刊Adv Drug Deliver Rev杂志发表综述论文“Drug delivery systems triggered by intracellular or subcellular microenvironment”,对胞内刺激敏感的递药系统进行了系统分析,并对其前沿进展进行了详尽评述,以期为针对临床应用的递药系统的设计、构建和转化提供更多参考。本篇综述引用近200篇高水平文献,对此领域近十年的研究进展进行了详尽综述,对本领域的研究具有实际的参考价值。作者认为,细胞内微环境刺激响应的递药系统在某种程度上将药物的体内命运控制提高了一个维度,为解决当前纳米药物面临的临床转化和疗效提高有限两方面的困境,指出了可能的原因和解决方案。

陆路/姜世勃/刘泽众团队发现新型小分子免疫增强剂可促使基于原始新冠病毒株RBD蛋白的疫苗诱导出对XBB等奥密克戎变异株亚变体的高效广谱中和抗体
3月10日,复旦大学陆路/姜世勃/刘泽众团队在美国科学院院刊PNAS在线发表了题为“A pan-sarbecovirus vaccine based on RBD of SARS-CoV-2 original strain elicits potent neutralizing antibodies against XBB in non-human primates”的论文,发现了RBD蛋白中仍然具有保守表位,通过将所研发的基于STING激动剂的小分子免疫增强剂作为佐剂,可在恒河猴体内诱发对奥密克戎变异株的亚变体包括BA.2.2、BA.2.9、BA.2.12.1、BA.5、BA.2.75、BF.7、BQ.1.1、XBB强效且持久的中和抗体。该研究进一步验证了之前团队所提出“以不变应万变”策略研发的广谱疫苗,可用来预防当前流行株以及未来可能出现的新冠病毒变异株的流行。

蒋晨团队在仿生递药系统治疗急性缺血性脑卒中领域取得进展
近期,蒋晨教授团队开发了一种仿生型纳米红细胞,其具有脑部病灶区代谢微环境调控的功能并用于急性缺血性脑卒中(AIS)全过程治疗。近日,相关成果以Bioinspired nanoerythrocytes for metabolic microenvironment remodeling and long-term prognosis promoting of acute ischemic stroke为题,在线发表于国际知名期刊Nan Today。

王和兴课题组对我国藏族孕妇环境抗生素暴露的来源和健康风险开展研究
复旦大学公共卫生学院王和兴课题组于我国西藏拉萨地区调查该地区藏族孕妇环境抗生素的暴露情况,其结果以论文“Exposure of Tibetan pregnant women to antibiotics in China: A biomonitoring-based study”为题发表于期刊Environmental Pollution。2021年团队与西藏大学附属阜康医院合作,以476名待产孕妇作为研究对象,进行问卷调查和样本采集,检测尿液中30种抗生素,研究环境抗生素暴露来源和健康风险。研究结果提示藏族孕妇尽管明显暴露于环境低剂量抗生素,但暴露水平明显低于其它地区的孕妇。

陈仁杰、阚海东教授课题组联合研究发现可穿戴智能设备有助于精准识别大气污染相关的房颤发生风险
近日,复旦大学公共卫生学院陈仁杰、阚海东教授课题组联合中国人民解放军总医院郭豫涛教授团队,应用可穿戴智能设备开展了一项空气污染与房颤发生风险的全国多中心研究,成果论文以“Application of smart devices in investigating the effects of air pollution on atrial fibrillation onset”为题发表于Nature合作期刊npj Digital Medicine。研究表明,小时水平空气污染物暴露与房颤急性发作之间存在显著关联,提示需进一步加强空气污染治理以降低人群心血管健康风险;此外,本研究验证了采用可穿戴智能设备获取健康资料的可行性,助力房颤等心血管健康事件的早期风险预警与健康管理,在未来研究、尤其是大规模人群队列中具有一定的推广和应用价值。

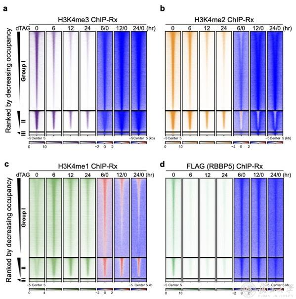
陈飞团队揭示出H3K4me2/3直接调控基因转录的机制
3月15日,复旦大学生物医学研究院陈飞团队在Cell Research上发表了题为H3K4me2/3 modulate the stability of RNA polymerase II pausing的研究论文,回答了困扰领域20多年的科学问题。发现H3K4me2/3在细胞内是通过维持暂停Pol II(paused Pol II)在近端启动子区的稳定而促进基因激活;而H3K4me2/3对转录起始没有明显的调控作用。该工作利用小鼠胚胎干细胞模型研究了H3K4me2/3对基因转录的直接调控作用,回答了长期困扰领域的问题。发现H3K4me2/3不影响转录的起始或调控转录的暂停-释放,而是通过维持暂停Pol II在近端启动子区稳定的新颖机制来调控转录。为研究H3K4me2/3在细胞命运决定和病变进展的作用机制提供全新视角。

叶丹团队发现特异性感知胞外衣康酸的G蛋白偶联受体OXGR1并揭示其在天然免疫中的作用
3月15日,复旦大学生物医学研究院叶丹课题组在The Journal of Clinical Investigation杂志上以长文形式发表了题为The immunometabolite itaconate stimulates OXGR1 to promote mucociliary clearance during pulmonary innate immune response的研究论文。该研究通过对G蛋白偶联受体(G protein coupled receptor, GPCR)基因文库的高通量筛选,首次发现了特异性感知胞外ITA的GPCR受体—OXGR1 (Oxoglutarate receptor 1),并证实了ITA-OXGR1信号轴在呼吸道天然免疫过程中发挥重要作用,以抵御病原体感染。该工作首次报道了衣康酸具有旁分泌信号分子的新属性,拓展了对该天然免疫代谢物通过激活其特异蛋白受体OXGR1发挥免疫调节功能的科学认知,为代谢物介导不同细胞类型之间信息交流的观点提供了又一实证。

余发星团队揭示Hippo信号通路分子新架构及功能调控新理论
2023年3月15日,复旦大学生物医学研究院/附属儿科医院余发星团队在The EMBO Journal杂志以长文形式发表了题为Two Hippo signaling modules orchestrate liver size and tumorigenesis的研究论文。该研究重构了Hippo通路核心信号网络,首次提出HPO1和HPO2“双模块”信号转导模型,二者协同调节LATS1/2和YAP/TAZ的活性,决定不同的细胞命运、器官尺寸和肿瘤进程。

高俊岭课题组在老年衰弱研究领域取得进展
随着人口老龄化程度的不断加深,衰弱作为一种动态可逆的老年综合征已成为全球面临的重要公共卫生问题之一。已有研究证实衰弱是跌倒,死亡、住院等不良健康结局的重要危险因素,但是衰弱状态的转变情况及其影响因素,以及衰弱对老年人预期寿命的影响还不完全清楚。为此,复旦大学公共卫生学院高俊岭课题组利用中国老年健康影响因素跟踪调查数据库(CLHLS),开展了一项动态队列研究。研究成果以 “Life expectancy among older adults with or without frailty in China: multistate modelling of a national longitudinal cohort study”为题,于3月16日发表在BMC Medicine。研究结果表明:开展以社区为基础的老年衰弱筛查,并采取综合性的社会心理行为干预对于我国实现健康老龄化具有重要意义。

杨雄里院士团队揭示自感光视网膜神经节细胞参与强光诱发的小鼠持续性焦虑样行为
复旦大学脑科学研究院/医学神经生物学国家重点实验室杨雄里院士和翁史钧研究员领导的研究小组,近期对自感光视网膜神经节细胞(ipRGC)的研究又取得重要进展,揭示这些细胞参与光照对情绪的调制——强光导致小鼠出现持续性焦虑样行为。论文“Short-term Acute Bright Light Exposure Induces a Prolonged Anxiogenic Effect in Mice via a Retinal ipRGC–CeA Circuit”于3月22日发表于Science Advances。杨雄里院士团队的这项工作,为研究人类患者病理性焦虑的机制和干预策略提供了新思路。这是该研究小组继最近报道ipRGC在小鼠屈光发育及近视形成中的作用(Liu et al., Sci Adv, 2022)之后,围绕ipRGC研究的又一重要进展,进一步揭示了该类细胞具有多种重要功能,可能是一系列视觉相关的神经精神疾病干预的潜在靶点。

黄志力课题组揭示静脉麻醉药丙泊酚麻醉作用新机制
近日,睡眠课题组黄志力团队在麻醉学国际期刊British Journal of Anaesthesia发表研究成果,揭示了丙泊酚脑内作用的新核团、神经元类型和神经环路机制,发现位于丘脑中线背侧的丘脑室旁核(paraventricular thalamus, PVT)神经元在丙泊酚麻醉过程中发挥重要的意识转换作用。该研究揭示了丙泊酚在脑内的关键作用机制,有利于新型全麻药研发。未来可能通过抑制PVT神经元的活性达到理想麻醉状态,减少术中知晓和因全麻药副作用导致的呼吸抑制、循环虚脱的发生率;激活PVT神经元可以治疗苏醒延时、长期昏迷等疾病,为临床治疗意识障碍提供新思路。

刘星课题组发现蓝斑核至皮层去甲肾上腺素系统参与远期记忆的初始标记和长期存储
复旦大学脑科学研究院/医学神经生物学国家重点实验室刘星课题组,发现在记忆获得时,激活大脑皮层的某些神经元,从而形成了存储远期记忆所需的记忆痕迹神经元,而从脑蓝斑核到前额叶皮层的去甲肾上腺素能神经投射和β-肾上腺素受体信号通路介导了早期皮层记忆痕迹元的形成和远期记忆的存储。这一研究揭示了远期记忆在皮层存储的分子和细胞机制,研究结果近日发表在《自然•通讯》(Nature Communications)杂志上。该研究发现,远期记忆并不是后期从海马等其它脑区转移过去的,远期记忆在记忆获得时就通过激活蓝斑核到前额叶皮层的去甲肾上腺素能神经投射和前额叶皮层的β-肾上腺素受体系统,在前额叶皮层以痕迹神经元形式埋下“种子”,早期皮层记忆痕迹神经元的形成是远期记忆的细胞基础。这一研究揭示了远期记忆的早期标记和远期存储的细胞和分子机制,提示前额叶皮层去甲肾上腺素/β-肾上腺素受体信号系统是增强远期记忆的一个分子靶点。

王达辉团队联合阐述Janus仿生骨膜促进儿童骨再生
近日,复旦大学附属儿科医院骨科王达辉主任团队联合上海交通大学医学院附属瑞金医院-上海市伤骨科研究所崔文国教授团队在国际著名复合材料杂志Composites Part B: Engineering发表了题为“The high-strength and toughness Janus bionic periosteum matching bone development and growth in children”的研究论文。该论文基于儿童骨膜的特性,创新性的利用细菌纳米纤维素(BNC)天然网络结构,制备了一体化的两面异性仿生骨膜。

谢琼、王永辉研究团队报道用于肿瘤免疫治疗的口服腺苷A2A受体拮抗剂
近日,谢琼副教授、王永辉教授与华东师范大学生命科学学院卢伟强研究员合作,在药物化学领域权威期刊Journal of Medicinal Chemistry上发表一篇新的研究论文,题为“Discovery of Pyridinone Derivatives as Potent, Selective, and Orally Bioavailable Adenosine A2A Receptor Antagonists for Cancer Immunotherapy”。该论文发现了一类可口服的新型吡啶酮类A2AR小分子拮抗剂,与该团队较早前发现的因溶解度问题而应用受限的蝶啶酮类拮抗剂(J. Med. Chem. 2022, 65, 4367−4386)相比,本论文发现的吡啶酮类化合物不仅在细胞上具有免疫调节作用,还展现出良好的动物体内免疫性抗肿瘤效果,且口服吸收好、成药性质佳,具有潜在的开发和应用前景。

邵志敏团队发布我国首个三阴性乳腺癌精准治疗“伞型”临床试验最终成果
3月27日,由复旦大学附属肿瘤医院邵志敏教授团队开展的我国首个三阴性乳腺癌精准治疗“伞型”临床试验,公布了终点分析结果。这意味着三阴性乳腺癌患者精准诊疗方案获得更进一步的证据支撑,开创了该领域研究的全新模式。相关研究成果在国际顶尖学术期刊《细胞研究》(Cell Research)在线发表。该大型临床研究还是肿瘤医院产医融合发展的又一项成果。研究中,一流肿瘤中心的前沿临床试验与大型药企的在研药物“无缝衔接”,研究团队“强强联合”,不断挖掘优势治疗靶点、优化治疗策略,最终提升乳腺癌患者预后,实现了从基础到临床的全链条“闭环”创新研究模式。

吴伟团队提出“魔术贴”式多键效应增强主动靶向效率新策略
近期,复旦大学吴伟教授团队在Journal of Controlled Release期刊2023年第354期上以“Hook&Loop multivalent interactions based on disk-shaped nanoparticles strengthen active targeting”为题,发表了研究论文。该研究验证了盘状纳米粒与靶细胞之间基于形状的多键效应,结果表明盘状结构有利于增强配体与受体间的多键效应,提高靶向效率,为后续设计开发具有高靶向能力的主动TDDS提供了思路。






