2023年4月12日,复旦大学-阿里云计算有限公司研究生专业实践基地合作交流会在复旦大学江湾校区二号交叉学科楼A1010会议室举行。学校研究生院副院长王昕莅临指导;阿里集团全球人才储备总监曹彬,阿里云高校合作部总经理李贝,阿里云资深技术专家施兴,资深安全专家路放,高级技术专家周磊、王晨、杨晔辉、林帆、薛盛可、林俊旸,阿里云学术与高校合作部刘林岩、沈龙睿、胡锐、李卓君等参会;学院副院长彭鑫,院长助理钱振兴,学院导师代表黄萱菁、熊贇、孙未未、徐扬、王智慧、池明旻、赵进、赵卫东等参会。会议由学院研究生办公室廖炳华主持。
此前,复旦大学与阿里云计算有限公司围绕计算机及相关领域研究生专业实践基地签署了共建协议,并聘请了29位阿里技术专家担任复旦大学专业学位研究生行业导师。与此同时,双方共同探索以学院导师与企业专家科研合作为基础的研究生实践化培养模式。经过双方共同努力,形成了首批11个实践化培养研究课题,涉及9位学院导师、10位企业导师、17位硕士和博士研究生,并开展了两次线上交流对接活动。本次是首次线下举行的合作交流会,同时也是首批实践化培养研究课题的进展情况专场汇报会。


彭鑫首先向与会来宾介绍学校关于研究生实践化培养的指导思想、学院与阿里云共建的研究生专业实践基地的基本情况以及实践化培养研究课题的整体设想和进展情况。双方目前所开展的实践化培养研究课题通过学院导师与企业导师对接交流寻找共同感兴趣的话题,在此基础上围绕企业实际需求凝练技术问题并转化形成研究生实践课题。在联合培养过程中,研究生在学院导师和企业导师的共同指导下围绕实践课题开展技术研究和系统研发。

王昕对阿里高校合作体系以及各位技术专家对复旦大学研究生教育的支持表示感谢。他提到,双方已经有很好的合作基础,应继续落实校企合作实践基地以及研究生联合培养工作,调动学院导师、企业导师和研究生同学的积极性,同时把与培养有关的课程体系和评价体系完善好,提升合作培养质量,为研究生实践化培养模式创新提供样板。

曹彬在发言中提到,阿里很愿意以一种开放的态度来推动阿里的专家型和领军型人才参与高校研究生人才培养,通过以老带新的培养机制让学生更好地了解阿里的技术生态和企业文化。这样不仅可以吸引优秀学生成为潜在的阿里技术型储备人才,而且可以让学生开阔视野,能结合自己的学习目标来完成个人技术路线和职业路线的选择。

首批参与实践化培养研究课题的学院导师代表熊贇、徐扬、孙未未老师和阿里企业导师代表林帆、王晨,及阿里云高校合作部总经理李贝分别进行了分享发言。他们提到,目前这种将学校导师研究领域与企业实际需求相结合的联合培养模式能够充分发挥各自的优势,依托学校导师、企业导师和研究生三方的共同努力实现系统和深入的实践化培养效果。

分享发言环节结束后,王昕、彭鑫共同为阿里行业导师代表颁发了复旦大学研究生行业导师聘书并合影留念。

在随后的自由讨论环节中,双方就当前所开展的研究生实践化培养模式存在的问题、可能的改进方向以及如何进一步调动双方导师积极性、扩大合作范围等问题进行了深入探讨和交流。

在随后的进展汇报环节中,参加第一批实践化培养研究课题的研究生就实践课题立项以来所完成的基础学习、文献阅读、开题、实验设计和系统实现等方面的情况进行了汇报。相关学院导师和企业导师共同进行点评,同时针对同学们的技术思路、工作方式等方面提出了很多好的建议。
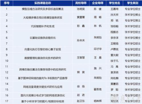
实践课题列表


本次研究生专业实践基地合作交流会的成功举行是我院研究生实践化培养方面取得的一个阶段性成果。在学校以及研究生院的指导下,学院持续加强校企合作研究生实践化培养工作,先后与阿里云计算有限公司、北京字节跳动网络技术有限公司、上海蔚来汽车有限公司、银联商务股份有限公司、上海壁仞智能科技有限公司等企业了签订了研究生专业实践基地合作协议,并聘任了8位专业学位博士生行业导师和132位专业学位硕士生行业导师。今后,学院还将进一步推动研究生实践化培养工作,以校企合作联合培养的方式提高研究生实践能力和培养质量。





