勤耕不辍,步履不停,复旦大学科研团队5月取得多项成果和突破,让我们一起来看!
数学物理领域
物理学系徐长松课题组和合作者实现拓扑自旋结构的自旋无序控制

Fe₃GaTe₂-Feint的结构和磁表征
5月7日,物理学系徐长松课题组和加州大学伯克利Ramamoorthy Ramesh课题组合作,在Fe₃GaTe₂的磁性作用研究中取得进展。通过引入磁性插层原子来调控层状铁磁材料Fe₃GaTe₂的自旋构型,实现了对有序-无序斯格明子跃迁的直接观测,以及室温下非平庸拓扑孤子(如skyrmionium和skyrmiion袋)的观测。此外,通过理论计算也揭示有无插层原子的磁相互作用,并且模拟仿真了磁相分离的现象,进一步证实了随机自旋控制对非平庸拓扑自旋结构的影响。相关成果以“Spin disorder control of topological spin texture”为题,发表在Nature Communications上。
新闻链接:https://phys.fudan.edu.cn/45/bd/c7609a673213/page.htm
化学材料领域
材料科学系武利民课题组在应变场实时监测方向取得进展

5月4日,材料科学系武利民课题组在前期研究基础上将密堆积的纳米碳球图案化形成超高传感密度(100 pixel cm-2)应变传感阵列。而其粒径的单分散性和密堆积结构也确保了阵列单元间的高度一致性(标准偏差 ≤ 3.82%),为应变场的高分辨率原位测量提供了一种直接而简便的方法,有望在生物力学、结构健康监测和软机器人等领域获得应用。该研究近日以题为“High-density, highly sensitive sensor array of spiky carbon nanospheres for strain field mapping”的研究论文发表在Nature Communications上。
新闻链接:https://mse.fudan.edu.cn/45/94/c22913a673172/page.htm
原文链接:https://doi.org/10.1038/s41467-024-47283-8
高分子科学系刘一新课题组揭示嵌段共聚物模拟研究中有序相的自动识别方法

六种典型有序相的散射行为。(a)双连续Gyroid;(b)单连续Gyroid;(c)双连续Diamond;(d)A15;(e)σ;(f)Ο70。
5月1日,高分子科学系刘一新课题组开发了一种利用散射理论,以及快速傅里叶变换(Fast Fourier transform)方法的自动识别策略(Scattering-based automated identification strategy, SAIS)。该策略利用了单胞SCFT计算中应用的周期性边界条件,基于晶体的散射理论去模拟SCFT计算结果的散射行为,得到其反射条件(reflection condition)。由于FFT遍历了所有可能的密勒指数(Miller indices),该方法能迅速得到每一个密勒指数所对应的散射强度,准确地得到所有散射峰,而无需解析散射曲线。该研究以“Automated Identification of Ordered Phases for Simulation Studies ofBlock Copolymers”为题,发表在Chinese Journal of POLYMER SCIENCE上。
新闻链接:https://polymer.fudan.edu.cn/51/d3/c31392a676307/page.htm
原文链接:https://www.cjps.org/en/article/doi/10.1007/s10118-024-3084-x/
地球科学领域
大气与海洋科学系周文课题组与Scripps海洋研究所合作揭示巴基斯坦洪水和东亚热浪间的动力途径机制

近日,大气与海洋科学系周文课题组与Scripps海洋研究所合作开展研究,系统性揭示了巴基斯坦洪水和东亚热浪间的动力途径机制,结果表明,巴基斯坦地区作为“最佳激发点(sweet spot)”,其盛夏的对流可以扰动对流层上层西风带,导致东亚地区出现持续的热浪天气。该动力途径主要受大气内部变率调控,而与全球海温强迫联系不大,是亚洲夏季风系统的动力本征模态,相关结果有助于提高我国夏季极端事件的次季节预报能力。相关成果以“Dynamic pathway linking Pakistan flooding to East Asian heatwaves”为题发表在Science旗下期刊Science Advances,并入选为当期封面论文。
新闻链接:https://news.fudan.edu.cn/2024/0514/c2463a140578/page.htm
原文链接:https://doi.org/10.1126/sciadv.adk9250
信息领域
信息科学与工程学院万景课题组发明新型气体传感器

(a) NH₃分子催化反应示意图,(b) 用NH₃+-e-偶极子注入NH₃之前和之后Au/Si界面的能带图,(c)900ppb下高灵敏度测量,(d) 快速脱附的测量 (e) 极低浓度下的灵敏度测量
5月8日,信息科学与工程学院信息学院万景研究员课题组构建了一种Au薄膜沉积在绝缘体上硅 (SOI) 基底上的肖特基势垒晶体管气体传感器,通过新颖的原位电场静电富集效应,实现了在室温下NH₃分子的极高的灵敏度与极低浓度检测。该研究成果以“A Novel NH₃ Sensing Mechanism Based on Au Pads Activated Schottky Barrier MOSFET on Silicon-on-Insulator with Extremely High Sensitivity at Room Temperature”为题发表于IEEE Transactions on Instrumentation and Measurement。
新闻链接:http://www.it.fudan.edu.cn/Data/View/4640
原文链接:https://ieeexplore.ieee.org/document/10522908
信息科学与工程学院徐丰课题组在新体制SAR三维成像系统取得进展

5月6日,信息科学与工程学院徐丰教授课题组提出了面向快速三维成像的新体制星载多星多天线系统,其最新成果以“Conceptual Study and Performance Analysis of Tandem Multi-Antenna Spaceborne SAR Interferometry”为题,发表于遥感前沿期刊Journal of Remote Sensing。成果发表后,在《JRS国际遥感学报》里进行了专栏报道推广。团队针对SAR三维成像对快速多基线数据获取的需求,基于多基线最优设计原则,设计了一种双星双天线SAR系统,通过综合使用双站以及双天线SAR干涉图的优势,实现星载SAR快速三维成像,能够用于目标、植被、建筑等典型场景的三维重建。
新闻链接:http://www.it.fudan.edu.cn/Data/View/4626
原文链接:https://spj.science.org/doi/10.34133/remotesensing.0137
计算机科学技术学院徐扬教授课题组论文被计算机网络顶尖会议ACM SIGCOMM 2024录用

近日,计算机科学技术学院徐扬教授科研团队的研究论文“vPIFO: Virtualized Packet Scheduler for Programmable Hierarchical Scheduling in High-Speed Networks”被ACM SIGCOMM 2024接收。该工作联合了微电子学院共同完成,是团队SIGCOMM 2023论文(高性能、高可扩展的可编程调度器)研究工作的延续,通过构建虚拟化调度系统,实现了可编程调度器对多租户、层次化调度的支持。
新闻链接:https://cs.fudan.edu.cn/56/41/c24256a677441/page.htm
芯片与系统前沿技术研究院刘明院士课题组在神经形态计算领域取得进展

(A)蟋蟀避障相关环路 (B)忆阻神经环路及机器人避障响应 (C)忆阻神经环路特性 (D)与传统方案的延迟及功耗对比
5月21日,芯片与系统前沿技术研究院、集成芯片与系统全国重点实验室刘明院士团队研制了基于NbO2忆阻器的紧凑Hodgkin-Huxley (H-H) 神经元电路,成功实现了生物神经元中已报道的23种放电行为,此外还发展了基于器件本征随机性的tonic-bursting概率性转变放电行为,丰富了电路的放电模式。相关成果以“Firing Feature-Driven Neural Circuits with Scalable Memristive Neurons for Robotic Obstacle Avoidance”为题发表于Nature Communications。
新闻链接:https://news.fudan.edu.cn/2024/0528/c31a140890/page.htm
原文链接:
https://www.nature.com/articles/s41467-024-48399-7
集成芯片与系统全国重研究团队在智能机器人定位建图(SLAM)芯片方面取得重要进展

SLAM-CIM芯片的测试系统
5月29日,集成芯片与系统全国重点实验室刘琦/陈迟晓课题组研制了SLAM-CIM,一款专用于边缘端智能机器人的视觉SLAM后端处理器芯片。该芯片结合SRAM存算一体技术,可实现基于光束平差法(Bundle Adjustment)的实时视觉SLAM后端优化。相关成果以“SLAM-CIM: A Visual SLAM Backend Processor With Dynamic-Range-Driven-Skipping Linear-Solving FP-CIM Macros”为题被集成电路设计领域的期刊IEEE Journal of Solid-state Circuits (JSSC)录用。
新闻链接:https://doi.org/10.1109/JSSC.2024.3402808
原文链接:https://mp.weixin.qq.com/s/RJu5umay-G5oTI170KatcQ
集成芯片与系统全国重周鹏在《自然综述·电子工程》评述二维材料晶体管工程化研究

二维材料与硅基体系下晶体管工艺工程技术对比
近期,集成芯片与系统全国重点实验室、微电子学院周鹏团队针对集成电路微缩瓶颈问题,聚焦评论了二维材料晶体管在先进技术节点下的工程化解决方案,并提出了最具潜力的技术路径,为未来二维材料体系实现工程化和产业化提供了借鉴和重要参考。技术综述以“Transistor engineering based on 2D materials in the post-silicon era(后硅时代下的二维材料晶体管工程)”为题于发表于Nature Reviews Electrical Engineering。
新闻链接:https://mp.weixin.qq.com/s/inkxflSvzsQ0BEFFnSnfPg
原文链接:https://www.nature.com/articles/s44287-024-00045-6
生命医学领域
生命科学学院王鹏飞等研究威斯克3价XBB疫苗对新冠最新变异株的免疫反应水平

XBB再感染和WSK-V102C疫苗接种血清对不同的严重急性呼吸系统综合征冠状病毒2亚系的中和作用
5月9日,生命科学学院王鹏飞联合南京市中医院于Signal Transduction and Targeted Therapy在线发表题为“Robust neutralization of SARS-CoV-2 variants including JN.1 and BA.2.87.1 by trivalent XBB vaccine-induced antibodies”的论文,研究显示威斯克3价XBB疫苗针对多种新冠变异株比XBB突破感染者诱导了更强的中和抗体反应,可有效对抗广泛的新冠病毒变异株。
新闻链接:https://life.fudan.edu.cn/45/49/c28140a673097/page.htm
原文链接:https://www.nature.com/articles/s41392-024-01849-6
生物医学研究院屈前辉课题组报道突触囊泡糖蛋白SV2A与抗癫痫药物布瓦西坦作用的分子基础

SV2A与抗癫痫药物布瓦西坦分子结合的冷冻电镜结构
5月21日,生物医学研究院/附属口腔医院的屈前辉课题组在Cell Discovery上在线发表了题为“Recognition of antiepileptic brivaracetam by synaptic vesicle protein 2A”的研究成果,揭示了SV2A蛋白识别布瓦西坦分子的结构基础。该工作有助于阐明西坦类抗癫痫药物的分子机制,同时为靶向SV2A蛋白开发更有效的药物提供重要基础。
新闻链接:https://ibs.fudan.edu.cn/4a/f5/c43727a674549/page.htm
原文链接:https://www.nature.com/articles/s41421-024-00686-9
生物医学研究院叶丹课题组与合作者发现TET2促进肺腺-鳞癌转分化机理

TET2-STAT3-CXCL5信号轴介导的中性粒细胞和肿瘤细胞间脂质转运在肺腺鳞癌转分化中发挥重要作用
5月28日,生物医学研究院叶丹课题组与中国科学院分子细胞科学卓越创新中心/国科大杭州高等研究院季红斌团队合作,在Journal of Experimental Medicine上发表研究论文,题为“TET2-STAT3-CXCL5 nexus promotes neutrophil lipid transfer to fuel lung adeno-to-squamous transition”。该研究报道TET2-STAT3-CXCL5介导中性粒细胞招募和促进LKB1缺陷型肺腺鳞癌转分化,为开发抑制肺腺鳞癌转分化的防治策略提供了借鉴。
新闻链接:https://ibs.fudan.edu.cn/53/31/c43727a676657/page.htm
原文链接:https://doi.org/10.1084/jem.20240111
脑科学转化研究院郭非凡课题组发现改善糖脂代谢紊乱的新型肠道益生菌

5月15日,脑科学转化研究院郭非凡教授课题组和暨南大学附属第一医院肖佳研究员团队在Advanced Science杂志上正式发表了题为“Blautia Coccoides is a Newly Identified Bacterium Increased by Leucine Deprivation and has a Novel Function in Improving Metabolic Disorders”的研究文章,首次发现了响应亮氨酸缺乏的新型肠道益生菌Blautia Coccoides在缓解高脂饮食诱导的胰岛素抵抗、脂肪堆积方面的新功能和分子机制。该研究丰富了对亮氨酸缺乏改善机体糖脂代谢机制的理解,为肥胖、2型糖尿病等慢性代谢性疾病的药物研发提供了新的潜在靶点。
新闻链接:https://itbr.fudan.edu.cn/info/1797/4921.htm
原文链接:https://www.ncbi.nlm.nih.gov/pmc/articles/PMC11095201
药学院邵黎明课题组揭示中国创新药在美国的临床研发进展

5月8日,药学院邵黎明教授课题组的研究文章“Development of Chinese innovative drugs in the USA”于Nature Reviews Drug Discovery在线发表。文章通过分析2007-2023年中国创新药在美国开展临床试验的情况,展示了近17年来中国正在加快从制药大国迈向制药强国,中国药品监管体制改革和推动创新药发展的努力进入收获期。
新闻链接:https://news.fudan.edu.cn/2024/0524/c2474a140763/page.htm
原文链接:https://www.nature.com/articles/d41573-024-00079-3
附属中山医院樊嘉院士课题组为癌症免疫治疗提供新思路

研究设计示意图
5月3日,附属中山医院樊嘉院士、高强教授团队在Science和Cell杂志上分别发表两项重要研究成果,深入剖析了肿瘤免疫微环境的复杂性和功能多样性,突破了既往“以T细胞为核心的免疫治疗”研究模式,该研究的重要发现为不仅为肿瘤免疫治疗提供了新的理论支撑,更为提高免疫治疗的精准度和有效性、开发更有效的治疗方法提供了关键线索。
新闻链接:https://mp.weixin.qq.com/s/we6MSJy8EbMGPlop8spVZA
原文链接:(Science)https://doi.org/10.1126/science.adj4857
(Cell)https://doi.org/10.1016/j.cell.2024.02.005
交叉科学领域
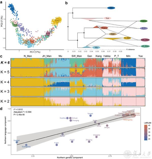
现代语言学研究院、智能复杂体系实验室张梦翰团队联合生命科学学院徐书华教授团队及金力院士团队通过跨学科证据揭示汉语方言融合与扩散模式

汉语方言主成分分析、网络分析及祖源构成推断
5月13日,现代语言学研究院、智能复杂体系实验室张梦翰团队联合生命科学学院徐书华教授团队及金力院士团队,通过系统整合语言学、生态学和群体遗传学等多个学科的理论和方法,构建了电子化的汉语方言词汇特征数据库,深入解析了汉语方言内部的精细化结构和地理分布规律;并进一步分析了汉语各方言的融合构成,将其与现代汉族人群的遗传距离和混合比例进行比较,从语言和基因两个层面,透视了汉语方言扩散和融合的多重模式。该研究成果为探究汉族人群的人口活动与语言文化交融的复杂历史提供了全新的视角。该成果以“Large-scale lexical and genetic alignment supports a hybrid model of Han Chinese demic and cultural diffusions” 为题发表在Nature Human Behaviour期刊上。
新闻链接:https://news.fudan.edu.cn/2024/0518/c31a140639/page.htm
原文链接:https://doi.org/10.1038/s41562-024-01886-9
材料科学系步文博课题组揭示碳自由基封端转录因子(NF-κB)抗肿瘤新疗法

R∙介导癌细胞内NF-κB和DNA封端,高效抑制 NF-κB转录和肿瘤转移。
近日,材料科学系/聚合物分子工程国家重点实验室步文博教授、澳大利亚悉尼科技大学金大勇院士和复旦大学附属肿瘤医院何新红主任医师的合作团队,受启发于高分子化学经典的封端反应,首次提出了自由基封端转录因子的抗肿瘤新策略,巧妙利用逆向思维,通过自由基生化反应封闭转录因子活性位点,创新性实现了肿瘤细胞内转录因子NF-κB的高效抑制。该工作已在线发表于Angewandte Chemie International Edition期刊。
新闻链接:https://mse.fudan.edu.cn/4f/fa/c22913a675834/page.htm
原文链接:https://onlinelibrary.wiley.com/doi/10.1002/anie.202405913
高分子科学系朱亮亮/杨武利课题组与合作者发展了光照10秒即可激活光焦亡的光敏剂分子通用设计策略

研究概要
近日,高分子科学系朱亮亮教授和杨武利教授联合上海交通大学上海儿童医学中心烧伤整复外科朱世辉教授等团队合作发展了一种光焦亡光敏剂分子结构的通用设计策略——即让一个光敏母核被多个阳离子端基(例如用于线粒体靶向的吡啶鎓/咪唑鎓端基)包夹的分子结构模型。通过该策略能够实现一系列光敏剂的合成与制备,使其仅需10s(0.4 J/cm2)光照即可实现高效光焦亡,从而可用于高抑制效率的肿瘤免疫治疗。相关研究成果以题为“A General Molecular Structural Design for Highly Efficient Photopyroptosis that can be Activated within 10 s Irradiation”在线发表于Advanced Materials上。
新闻链接:https://polymer.fudan.edu.cn/3f/28/c31392a671528/page.htm
原文链接:https://onlinelibrary.wiley.com/doi/epdf/10.1002/adma.202401145





