2024年9月25日,复旦大学基础医学院药理学系、教育部/国家卫健委/中国医学科学院医学分子病毒学重点实验室、上海市病原微生物与感染前沿科学研究基地束敏峰团队在Cell Reports上发表了题为“HSV-1-induced N6-methyladenosine reprogramming via ICP0-mediated suppression of METTL14 potentiates oncolytic activity in glioma”的研究论文。该研究发现,溶瘤单疱病毒HSV-1在感染早期通过病毒即早蛋白ICP0直接降解胶质瘤细胞中的METTL14蛋白,抑制ISG15驱动的宿主抗病毒作用,从而增强HSV-1的溶瘤活性。这为胶质瘤的治疗提供了一种潜在的策略。

胶质母细胞瘤(Glioblastoma,GBM)是成人中最常见的侵袭性原发性脑肿瘤,年发病率为每10万人5.26例,每年新增诊断病例约17000例。GBM患者在接受综合治疗(手术及放、化疗)后,临床疗效仍然不佳,常在6个月内复发,严重影响人们的生命健康。因此,寻找一种新的、更有效的治疗策略成为GBM临床治疗的迫切需求。溶瘤病毒(Oncolytic Virus,OVs)是一种新型肿瘤免疫治疗手段,能够特异性裂解肿瘤细胞而对正常细胞无影响,同时通过重塑肿瘤微环境,将处于免疫抑制状态的冷肿瘤转变为免疫激活状态的热肿瘤,发挥抗肿瘤免疫反应。此外,溶瘤病毒还可作为基因治疗载体表达外源基因。利用基因工程技术改造病毒,使其携带免疫调节基因,可以重塑肿瘤微环境。2015年,美国食品药品监督管理局(FDA)批准了首个基于HSV-1骨架的溶瘤病毒IMLYGIC,用于治疗晚期黑色素瘤。在此基础上,新一代溶瘤单疱病毒DELYTACT具有更高的复制能力,已在日本获得有条件上市许可,用于治疗恶性胶质瘤。然而,尽管越来越多的溶瘤单纯疱疹病毒HSV-1的临床前研究和临床试验取得积极成效,仍面临几个关键挑战,包括病毒溶瘤活性不足、耐药、过早的病毒清除,以及对肿瘤特异性免疫的刺激有限等。在这些挑战中,肿瘤选择性病毒复制是实现直接溶瘤和激活抗肿瘤免疫反应的基础。因此,迫切需要提高oHSV-1的复制能力以提升治疗应答率。在前期研究中,束敏峰团队于2024年1月系统揭示了胶质瘤相关中性粒细胞炎性死亡(NETosis)促进脑胶质瘤免疫逃逸并导致溶瘤病毒HSV-1治疗耐药的机制(详见Nature Communications,2024 Jan 2;15(1):131.),随后,该团队于2024年4月首次阐明了脑胶质瘤对抗巨噬细胞免疫攻击的分子机制(详见PNAS,2024 Apr 2;121(14))。这为全面解析溶瘤病毒HSV-1与肿瘤免疫微环境互作的分子事件提供了重要理论基础。本研究聚焦于如何提高溶瘤病毒HSV-1在肿瘤细胞中的复制能力,以提升治疗的应答率。
N6-甲基腺嘌呤(N6-methyladenosine,m6A)RNA甲基化修饰是真核生物mRNA最常见的内部修饰,是可逆且动态变化的过程。m6A修饰也被广泛发现于RNA病毒的基因组和以HSV-1为代表的DNA病毒的转录本中。这些修饰在调控病毒基因表达和复制中发挥关键作用。此外,病毒感染诱导宿主细胞的m6A修饰发生改变,导致感染增强或宿主耐药。干扰素(Interferons,IFNs)是天然免疫反应中最重要的细胞因子之一。IFNs通过诱导下游干扰素刺激基因(Interferon-stimulated genes,ISGs),介导宿主的抗病毒天然免疫反应,限制病毒的传播与扩散。然而,目前仍不清楚m6A修饰如何影响病毒与宿主抗病毒天然免疫反应的相互作用,以及其是否参与调控溶瘤病毒的溶瘤活性。
在这项研究中,研究人员首先发现在胶质瘤细胞感染HSV-1病毒的早期,宿主细胞总体m6A水平下调。有趣的是,他们观察到HSV-1感染选择性地降低了胶质瘤细胞中的m6A甲基转移酶METTL14蛋白水平,特别是在感染后的前2-12小时。为了深入探究其机制,研究人员通过TAP/MS质谱与RNA-seq分析,筛选出病毒蛋白ICP0可能与METTL14存在相互作用。ICP0作为HSV-1编码的即刻早期蛋白,是一种典型的E3泛素连接酶,在病毒的感染和潜伏期再激活过程中发挥着至关重要的作用。通过后续一系列实验,研究人员发现ICP0介导METTL14赖氨酸残基K156和K162的泛素化,进而下调METTL14蛋白水平,降低总体m6A修饰水平。
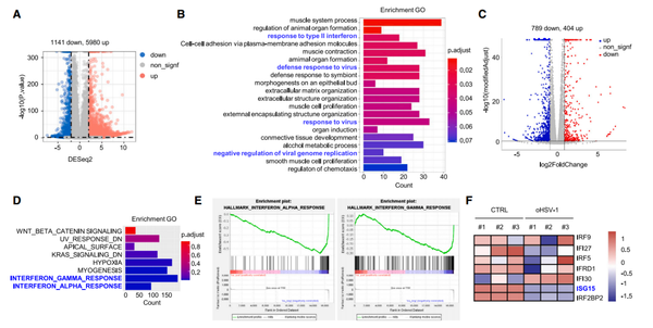
有趣的是,研究人员发现宿主细胞在感染HSV-1和内源性敲低METTL14后,富集的多条通路均与先天抗病毒免疫反应相关(图1)。通过RNA降解实验、双荧光素酶报告基因实验以及RIP-qPCR等一系列实验证实了METTL14/IGF2BP3通过m6A途径调控干扰素刺激基因ISG15的表达。后续实验表明,HSV-1通过ICP0/METTL14/ISG15通路减弱宿主的抗病毒反应。在胶质瘤异种移植瘤的小鼠模型中,研究人员发现抑制METTL14可以增强HSV-1的溶瘤活性,这提示靶向METTL14/ISG15是增强oHSV-1在胶质瘤治疗中的溶瘤活性的潜在策略。

图1:HSV-1感染和内源性METTL14敲低调控与先天抗病毒免疫反应相关的通路
综上所述,本研究系统地揭示了溶瘤病毒HSV-1对胶质瘤中m6A修饰的动态调控现象及其机制,提出METTL14/ISG15通路作为增强溶瘤病毒HSV-1治疗胶质瘤的潜在干预靶点。此外,METTL14特异性抑制剂可能作为溶瘤单疱病毒的增敏剂(见图2)。

图2:ICP0/METTL14/ISG15通路调控溶瘤单疱病毒HSV-1的溶瘤活性
该论文的通讯作者为束敏峰(复旦大学基础医学院),第一作者为复旦大学基础医学院2021级硕士研究生陈语玲(现复旦大学基础医学院2024级博士研究生)。这项工作在国家自然科学基金、上海市卫健委临床专项基金和上海市教委东方学者特聘教授人才基金等资助下完成。
论文链接:https://doi.org/10.1016/j.celrep.2024.114756





