上新啦!复旦大学科技工作者11月取得多项成果和突破,一起来看看吧
科研奖励
1. 数学科学学院傅吉祥教授获发展中国家科学院数学奖,复旦学者首次获该奖项

11月14日,第31届发展中国家科学院(TWAS)院士大会在意大利的里雅斯特召开,数学科学学院教授、数学研究所所长、上海数学中心首席教授傅吉祥荣获2026年度发展中国家科学院数学奖,获奖理由是他对复几何的根本性贡献,包括对(与数学物理密切相关的)非凯勒复流形上Hull-Strominger方程组的开创性工作。这是复旦大学学者首次获得该奖项。傅吉祥在复几何研究领域做出国际公认的原创性贡献,成果得到国际同行的高度认可,并引发众多后续研究。
新闻链接:https://mp.weixin.qq.com/s/8ot88gSEV9mJGuQfQSGoNA
2. 数学科学学院外籍教授米哈伊尔·科尔罗夫获上海市“白玉兰纪念奖”

11月23日下午,2024年上海市“白玉兰纪念奖”颁授仪式在世界会客厅举行,数学科学学院教授米哈伊尔·科尔罗夫(Mikhail Korobkov)获奖。米哈伊尔·科尔罗夫教授于2017年全职加入复旦大学,主要研究方向是应用偏微分方程,他在临界情形的Soblev映射的Morse-Sard类型理论和基于定常Navier-Stokes方程的Leray猜想两方面的工作深刻且意义非凡,他所研究的课题还具有极大的现实意义,与船舶、潜艇、飞机等技术突破息息相关。作为应用偏微分方程研究领域的顶尖专家及复旦该领域重要成员,科尔罗夫教授为国际舞台上带去了上海和复旦的声音,他所在的团队近年来与普林斯顿大学、牛津大学等著名国外研究机构和高校搭建起合作平台与深厚联系,极大地推动了学科的中外交流合作与冲击世界性科研成果的能力。
新闻链接:https://mp.weixin.qq.com/s/AypMuwmKsl40APQanOzDDA
3. 现代物理研究所孙开佳青年研究员获得2024年中国核学会科学技术奖

11月30日,中国核学会公布了2024年中国核学会科学技术奖获奖名单。复旦大学现代物理研究所孙开佳青年研究员荣获科学技术奖中的“青年科技奖”,其主要从事高能核反应的理论研究工作,当前研究方向是相对论重离子碰撞中的QCD相变,反物质轻核产生机制,自旋极化效应和量子多体输运理论研究。
新闻链接:https://mp.weixin.qq.com/s/sHHKA97LjcpcDXztuNy1oA
4. 信息科学与工程学院迟楠教授团队获得2024年中国通信学会科学技术奖一等奖

11月30日,信息科学与工程学院迟楠团队牵头的《高速可见光通信机理与方法》项目获得中国通信学会科学技术奖(自然科学类)一等奖。该项目立足国家战略发展和学科领域前沿需要,围绕高速可见光通信机理和方法开展研究,经历十余年的研究攻关,发现了可见光器件带宽受限与非稳态辐射复合的耦合特性,揭示了可见光通信噪声时频分布规律,创建了自适应线性与非线性联合均衡模型,发明了准线性传输的实现方法,显著提升了传输速率和距离,连续多次创造了单芯片4.5Gbps(2015年)、15.1Gbps(2019年)、20.5Gbps(2024年)的世界最高速率。在此基础上,项目团队提出了超大容量多维融合可见光传输架构,研制出了超600Gbps的可见光光互连系统样机。发表系列高水平论文,出版相关专著10部,形成了面向高速可见光通信系统的大带宽、高谱效、准线性和大容量传输的理论体系,为高速可见光通信的发展提供了理论和方法支撑。这一成果不仅为可见光通信技术的商业化应用提供了有力支持,还有望推动算力网数据中心光互连技术的进一步发展。目前,该项目在中国电信、中国移动等行业企业得到验证和应用,并获得了多项发明专利授权和国际标准。
新闻链接:https://news.fudan.edu.cn/2024/1202/c1247a143439/page.htm
科技成果转化
1.大健康概念验证中心高质量发展生态伙伴平台启动

11月26日,复旦大学生命健康产业科技高质量发展论坛在逸夫科技楼举行。在“照亮科创之光”为主题的论坛上,复旦大学技术转移中心联合创投机构上海未来产业基金、复旦科创母基金、上海创业接力科技金融集团、上海浦东创新投资发展集团、上市企业美迪西、近岸蛋白、金融交易机构交银资本、浦发银行、上海技术交易所和莘泽智星港高质量孵化器十家机构,启动大健康概念验证中心高质量发展生态伙伴平台,该中心将推动创新链、产业链、服务链和金融链的多链融合,以孵投联动等运营机制,促进早期科技成果的概念验证与创新转化,加速一批知识产权完善,成果产品化路径清晰,产业应用前景突出的科技成果实现产业化。
新闻链接:https://mp.weixin.qq.com/s/-j_Xf7JokEmag-zUtxft1Q
数学物理领域
1. 物理学系安正华团队首次实现了非厄米磁子体系零反射态的拓扑编织

11月1日,物理学系安正华团队在《自然·物理》(Nature Physics)杂志上发表了其在非厄米磁子系统上的谱拓扑研究进展。该研究利用合成维度的概念,构建了一个高度调谐的基于微波光子-磁子耦合的非厄米散射系统,首次实现了磁子体系的非厄米谱拓扑,即本征谱的非平庸编织。论文以“Braiding reflectionless states in non-Hermitian magnonics”为题,阐述了这一研究成果。在这项研究中,研究团队不仅揭示了散射哈密顿量理论发挥着和共振哈密顿量同等重要的作用,也展示出了非厄米磁子系统在研究非厄米拓扑学中的重要意义,对于开发基于磁子的应用平台,包括拓扑能量传递、可调吸收器和逻辑电路等有着指导意义,还为通用的波调控器件设计和性能改进提供了具体思路。
新闻链接:https://phys.fudan.edu.cn/a8/fb/c7609a698619/page.htm
原文链接:https://www.nature.com/articles/s41567-024-02667-x
2. 登上《自然》主刊!现代物理研究所马余刚院士团队在跨能量尺度原子核结构研究中取得重要突破

相对论重离子对撞机上铀-238原子核碰撞示意图
11月7日,现代物理研究所马余刚院士团队和纽约州立大学石溪分校贾江涌教授团队合作在RHIC-STAR国际合作组首次基于高能重离子碰撞方法成像原子核结构并取得重要突破。这项突破不仅对研究极端物态夸克胶子等离子体的性质至关重要,还为跨能量尺度研究原子核结构信息提供了新颖和独立的实验测量手段。相关研究成果以“Imaging Shapes of Atomic Nuclei in High-Energy Nuclear Collisions”为题发表于《自然》(Nature)主刊。Nature同期在“新闻和观点”(News & Views)、“博客”(Podcast) 特评专栏等对该文进行亮点介绍和重点推介。
新闻链接:https://imp.fudan.edu.cn/b2/f7/c45420a701175/page.htm
原文链接:https://www.nature.com/articles/s41586-024-08097-2
化学材料领域
1. 高分子科学系朱亮亮团队通过光激发实现从有序到有序的主客体纳米结构相变

分子水平研究
11月1日,高分子科学系朱亮亮研究员和华东理工大学邹祺副教授等研究人员合作发表了一篇工作,关于通过光激发诱导分子构象变化实现了主客体体系的有序到有序的相变。以“Photo-controlled order-to-order host–guest self-assembly transfer for an afterglow effect with water resistance”为题发表在Chemical Science上。多硫苯芳烃的光响应是一个光物理过程,依靠分子构象的变化来驱动组装体系的变化。该研究通过多硫苯芳烃的光响应与环糊精的主客体包络协同作用,最终解决了主客体体系在光调控下的有序性问题。这种有序到有序的主客体自组装转变可以改善材料的光学性质,通过光控掺杂制备的薄膜寿命和耐水性均得到了大幅度提升。
新闻链接:https://mp.weixin.qq.com/s/hXA9evLizb8Pw65Q8PGIJQ
原文链接:https://pubs.rsc.org/en/content/articlelanding/2024/sc/d4sc03451a
2. 材料科学系梁佳课题组设计了新型金属硫族化合物电子传输层

TiO2电子传输层中氧空位诱导锡基钙钛矿薄膜埋底界面的氧化
11月13日,材料科学系梁佳课题组揭示了基于金属氧化物电子传输层的正式结构锡基钙钛矿太阳能电池(nip-type TPSCs)的光电转换效率始终处于比较低的水平这一低性能瓶颈的主要原因,认为金属氧化物电子传输层中的氧空位和更深能级是导致效率不高的关键因素。为了解决这些问题,课题组提出了一种新型金属硫族化物电子传输层材料,特别是金属混合硫族化合物Sn(S0.92Se0.08)2,成功改善了这些不足。该研究不仅揭示了金属氧化物电子传输层影响光电性能的潜在机制,还为未来TPSCs的产业化提供了有力的技术支撑。相关研究成果以“Metal chalcogenide electron extraction layers for nip-type tin-based perovskite solar cells”为题,发表在Nature Communications。
新闻链接:https://mse.fudan.edu.cn/ae/c8/c22913a700104/page.htm
原文链接:https://doi.org/10.1038/s41467-024-53713-4
3. 高分子科学系彭慧胜/王兵杰团队设计多功能聚合物凝胶电解质助力高效稳定纤维锌空气电池

用于纤维锌空气电池的多功能凝胶电解质的示意图
11月27日,高分子科学系彭慧胜院士和王兵杰研究员团队在《德国应用化学》(Angewandte Chemie International Edition)期刊发表了题为“All-in-One Polymer Gel Electrolyte towards High-Efficiency and Stable Fiber Zinc-Air Battery”的研究论文。该研究团队设计了一种基于聚多巴胺的多功能凝胶电解质(PAGE),通过聚多巴胺的界面调控和氧化还原化学作用,显著提升了锌负极的可逆性并加速了空气正极的反应动力学。PAGE中的苯酚和羧酸基团能够通过调控锌负极与PAGE的界面,有效调控Zn²⁺的传输和溶剂化结构,从而形成无枝晶的层状锌沉积,有效抑制了水分子引起的副反应,显著提高了电池的稳定性。此外,PAGE中的聚多巴胺含有具有氧化还原活性的苯酚基团,其氧化反应能够替代传统空气正极缓慢的析氧反应(OER),从而显著降低充电能垒,使纤维锌空气电池的能量效率提升至95%,并将电池寿命延长至40小时。作为概念验证,研究团队成功将基于PAGE的纤维状锌空气电池与其他纤维器件集成至自供能电子纺织品中,展现了其在未来可穿戴技术领域中的巨大应用潜力。
新闻链接:https://polymer.fudan.edu.cn/ba/4f/c31392a703055/page.htm
原文链接:https://doi.org/10.1002/anie.202414772
地球科学领域
1. 环境科学与工程系李丹课题组通过自组装被动定植水凝胶进行空气污染的现场和快速毒性评估

11月5日,环境科学与工程系李丹课题组提出了一种基于SAPCH技术的简单暴露系统和毒性评估方法,能够固定多种自然和重组荧光细菌,同步检测数十种不同毒性途径下定量毒性效应。SAPCH方法实现了原位、快速、灵敏、高通量和多终点的空气污染毒性评估,且每个SAPCH微球的实验室成本低于0.01美元,具有很高的性价比。该方法为监管机构提供了一种直接评估空气污染毒性和健康风险的实用工具。当前该系统主要适用于高污染场景(如生物质燃烧和工业烟雾),在极低浓度的空气污染物评估中仍存在挑战,未来将通过集成强效空气富集技术来提升应用效果。此外,SAPCH的多功能性使其能够固定任何可培养细胞,并可构建为各种结构。这拓展了其在微生物空气暴露和机制研究等领域的应用潜力。该论文以“In Situ and Rapid Toxicity Assessment of Air Pollution by Self-Assembly Passive Colonization Hydrogel”为题发表于期刊Environmental Science & Technology,并选为当期封面文章。
新闻链接:https://environment.fudan.edu.cn/ab/77/c26494a699255/page.htm
原文链接:https://pubs.acs.org/doi/10.1021/acs.est.4c04807
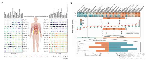
2. 环境科学与工程系李想课题组精准区分人呼气外源与内源VOCs,有效推动呼吸组学在环境暴露和精准医疗领域的应用

(A)呼气VOCs在人体主要组织分布模式;
(B)呼气VOCs内外源清单
11月22日,环境科学与工程系李想教授课题组在期刊Environmental Science & Technology发表题为“Advancing Breathomics through Accurate Discrimination of Endogenous from Exogenous Volatiles in Breath”的研究论文。文章创新性地提出一种精确区分外源和内源挥发性有机化合物(VOCs)的方法,显著增强呼吸组学在暴露评估和精准医疗中的应用潜力,为全面环境健康和无创癌症早期筛查提供新思路。课题组采用先进预浓缩采样技术,收集了271份呼气样本和101份环境空气样本,并利用GC×GC-TOF MS/FID技术进行非靶向分析。研究团队基于血-气分配系数开发生理腔室动力学模型,能够精确计算VOCs在人体内主要组织中的分布,首次建立了全面的外源性与内源性VOCs目录,清晰呈现了人体与环境交互的机制,为其在环境健康和疾病诊断研究中的潜在应用提供新的理论支持。
新闻链接:https://environment.fudan.edu.cn/a8/2b/c26494a698411/page.htm
原文链接:https://pubs.acs.org/doi/10.1021/acs.est.4c01183
3.大气与海洋科学系张人禾团队揭示ENSO影响南亚夏季风爆发年际变异的年代际变

1986–2010和1960–1985年间厄尔尼诺次年6月南亚地区的气温和降水异常以及两个时期的差异

1986–2010和1960–1985年间厄尔尼诺(红线)以及相关联的热带印度洋(黑线)、北印度洋(绿线)、西南印度洋(蓝线)海温演变特征
11月29日,大气与海洋科学系张人禾院士团队在前期研究的基础上,进一步发现厄尔尼诺-南方涛动(ENSO)对南亚夏季风爆发的影响存在显著的年代际变化。研究表明,进入1986年以后,热带印度洋与太平洋之间海洋大气耦合作用出现显著的年代际增强以及ENSO本身的变率也在变大,热带南印度洋在ENSO次年春季(3月-5月)的变暖现象比前一个时期更为显著。这种异常的海洋变暖引发了巨地对流加强和低层风场的辐合,伴随着北印度洋的东北风异常。同时,它还导致热带西北太平洋地区的低层出现异常反气旋式环流,西太反气旋南侧的东风异常向西延伸至北印度洋地区,与东北风异常相结合,促成了6月北印度洋海温异常升高,这一变化导致南亚夏季风爆发的推迟,以及印度中部的高温热浪的异常偏强。而在1960-1985年间,上述海洋大气耦合过程相对偏弱,导致北印度洋变暖程度较低,南亚夏季风爆发的推迟较少,以及印度中部地区的增温幅度减小。进一步的分析表明,这些年代际增强归因于热带南印度洋热力反馈的加强以及ENSO本身变异性的增加,尤其是在春季,其中以1980年代中期为转折点。这项研究不仅增进了我们对ENSO与印度季风之间复杂相互作用的理解,而且对于预测和应对气候变化具有重要意义。随着全球气候系统的不断变化,了解这些自然现象的年代际变化对于制定有效的气候适应策略至关重要。相关研究成果以“Interdecadal variation of ENSO teleconnections to surface air temperature over central India during summer monsoon onset”为题已发表于Climate Dynamics。
原文链接:https://doi.org/10.1007/s00382-024-07519-1
信息领域
1. 信息科学与工程学院左光正团队提出一种兼具高电导率和高塞贝克系数的有机热电材料结构设计策略

材料结构设计策略及材料化学结构。a) PM6系列材料,包括PBDB-O,PBDB-T和PM6。b) PTB7-Th系列材料,包括PBDTTT-E,PBDTTT-E-T,PTB7和PTB7-Th

不同FeCl3掺杂浓度下PM6体系材料的材料特性:a) 电导率,b) 塞贝克系数,c) 功率因子,d) 紫外-可见光吸收光谱,插图为对应的峰强度变化曲线。
11月8日,信息科学与工程学院左光正青年研究员课题组提出了一种有机热电材料的两步结构设计策略,成功实现了材料电导率和塞贝克系数的同步提升,并揭示了材料热电性能与结构的关系。相关研究成果以《兼具高电导率和高塞贝克系数的高性能有机热电材料的设计策略》(“Two-Step Design Rule for Simultaneously High Conductivity and Seebeck Coefficient in Conjugated Polymer-Based Thermoelectrics”)为题,发表在《先进科学》(Advanced Science)期刊上。该研究为设计兼具高电导率和高塞贝克系数的共轭聚合物提供了重要的理论依据和实验指导。
原文链接:https://onlinelibrary.wiley.com/doi/10.1002/advs.202409382
2.信息科学与工程学院万景研究员、微电子学院包文中研究员及周鹏教授联合提出一种结合硅基与二维材料的异质集成嵌入式2T-eDRAM结构

11月12日,信息科学与工程学院万景研究员与微电子学院包文中研究员及周鹏教授,联合提出了一种结合硅基与二维材料的异质集成嵌入式2T-eDRAM结构。该器件结合二硫化钼(MoS2)晶体管低漏电和硅晶体管高开态电流的优点实现了紧凑的单元面积(最小至8F2),极长存储时间(最高至6000s)以及高速擦写(最高至5ns)性能。相比现有SRAM技术,集成密度提升超过10倍,而存储时长比传统DRAM提升1000 倍以上。此外,该技术采用硅基后道兼容的工艺将二硫化钼与硅芯片共集成,与当前的CMOS逻辑工艺完全兼容。该项创新技术不仅在性能上显著领先,且在产业化应用方面具有重要潜力。作为目前存储密度、存储时间和制造工艺三者之间最佳平衡的一种新型存储解决方案。该项工作发表于《自然×通讯》(Nature Communications),并申请新型发明专利“基于异质集成的叠层2T1C-DRAM存储器件及其制备方法”(发明公开号:CN116744675A)、“双晶体管无电容结构动态存储器件及其制备方法”(发明公开号:CN116634764A)。
原文链接:https://doi.org/10.1038/s41467-024-54218-w
3.微电子学院周鹏/王水源团队团队在二维超灵敏电路助力感觉神经-机器接口开发方面取得突破

感觉神经-机器接口(PSCI)系统示意图
11月20日,复旦大学周鹏/王水源团队与长征医院合作,在感觉神经-机器接口方面取得了重要进展。相关成果以“Neuromorphic peripheral sensory-computer interface embodied by two-dimensional ultrasensitive circuits”为题发表于Materials Science & Engineering R: Reports期刊。研究团队提出了一种感觉神经-机器接口(Peripheral Sensory-Computer Interface, PSCI)系统,其核心采用超灵敏、低功耗、原子级超薄二维晶体管阵列。该新型接口能够以高精度捕获和解码来自感觉神经的生物电信号。通过与神经生理学的无缝集成,PSCI 实现了1个月的目标器官功能精确监测与调控,解析出与器官再生相关的0-20Hz频带及波形,进一步通过闭环电刺激实现了受损椎间盘的恢复再生。这一进展强调了二维材料在生物电子医疗技术中的应用潜力,为个性化医疗和推进神经电生理治疗策略提供了新方案。
新闻链接:https://mp.weixin.qq.com/s/xc31Uc_AuQ2A4Gaa_IEbxQ
原文链接:https://www.sciencedirect.com/science/article/pii/S0927796X24001141?via%3Dihub=
4.信息科学与工程学院解凤贤团队创纪录地实现了高效稳定的NIR-Ⅱ区锡基钙钛矿发光二极管


11月26日,信息科学与工程学院解凤贤研究团队联合华侨大学魏展画研究团队,提出了创新的“水汽靶向清除Sn4+缺陷”策略。通过水分选择性水解SnX4并生成Sn(OH)4,实现了对Sn2+的保护和Sn4+缺陷的有效消除,显著提升了薄膜质量和器件性能。最终,团队制备的NIR-II Pero-LEDs在945 nm的发射波长下,外量子效率达到7.61%,创造了该领域的新纪录。该研究为高效、稳定的无铅光电器件开发提供了新思路,并以“Targeted Elimination of Tetravalent-Sn-induced Defects for Enhanced Efficiency and Stability in Lead-Free NIR-Ⅱ Perovskite LEDs”为题,发表在国际著名期刊Nature Communications上。
新闻链接:https://mp.weixin.qq.com/s/E86Of9g0oUvxxpr3v92hjg
原文链接:https://doi.org/10.1038/s41467-024-54160-x
5.信息科学与工程学院孙允陆团队在近场调控超快激光诱导超硬金属玻璃表面超波长结构化方面取得进展

11月27日,信息科学与工程学院孙允陆课题组在国际著名期刊Advanced Materials以Frontispiece(卷首)高亮推荐的形式发表了题目为“Near-Field-Regulated Ultrafast Laser Supra-Wavelength Structuring Directly on Ultrahard Metallic Glasses”的研究论文。该项研究开发了一种近场调控超快激光光刻技术,可在超硬金属玻璃,难熔金属钨,铬等难加工金属上直接制造自阵列微/纳米孔,并作为中/远红外调制表面。高规整度的自阵列微/纳米孔具有可调的周期(1-5μm)和几何形状(直径500nm~6μm)。且这种表面具有优异的红外抗反射特性,在2.5~6.5μm 处的红外反射率从原来的~80% 下降到~5%。
新闻链接:https://mp.weixin.qq.com/s/dHzkdn6alUKNiiD1R6I22g
原文链接:https://onlinelibrary.wiley.com/doi/full/10.1002/adma.202405766
生命医学领域
1.Science|生命科学学院高明君课题组合作在植物多病原菌抗性研究中取得重要进展

ROD1-OsTIR-EPA免疫级联模型
11月8日,国际学术期刊Science在线发表了复旦大学生命科学学院高明君团队同中国科学院分子植物科学卓越创新中心何祖华院士团队、张余团队合作完成的题为“A canonical protein complex controls immune homeostasis and multipathogen resistance”的研究论文。该研究揭示了一个植物免疫稳态精细调节的信号网络,为作物的多病原菌抗性育种提供了新的基因资源和育种靶标。该工作揭示了植物免疫稳态的复杂调控网络,为未来抗病作物的培育提供了重要的理论基础。尽管在双子叶植物中已知EDS1/PAD4/ADR1作用于TIR-NBS-LRR(TNL)类免疫受体的下游,但在单子叶植物(如水稻、小麦和玉米)中,仅编码TIR结构域的蛋白,而缺少TNL受体,因此TIR蛋白在单子叶植物中的作用是未知的。该研究首次报道了含有TNL蛋白的禾本科植物中TIR-only蛋白的功能,为增强作物对多种病原菌抗性提供了潜在的新靶点和新的研究方向。
新闻链接:https://mp.weixin.qq.com/s/XaZK02IAX-_Vdu7_m10c7w
原文链接:https://doi.org/10.1186/s13059-024-03397-2
2.Science|基础医学院刘星、马兰院士团队发现跨脑半球神经连接介导负性情绪和记忆形成

11月8日,基础医学院、脑科学研究院刘星教授、马兰院士团队合作研究发现,小鼠脑内基底外侧杏仁核(BLA)神经元,通过连接左右两侧脑半球的前连合(Anterior Commissure,AC)投射到对侧脑半球的伏隔核(NAc),这一跨脑半球神经环路与同侧神经环路的功能相反,介导恐惧、厌恶类负性情绪及逃避行为的产生。这一重要发现以“The interhemispheric amygdala-accumbens circuit encodes negative valence in mice”为题发表在《科学》(Science)杂志上。
新闻链接:https://mp.weixin.qq.com/s/3U5hczhV7l4UxU3HRAUHDw
原文链接:https://doi.org/10.1126/science.adp7520
3.Science|公共卫生学院余宏杰团队破解季节性流感的全球传播“密码”

全球航空流量变化及在流感传播中的作用
(A-C:不同时期的区域间航空流量;D:各区域相对出入航空流量;E-F:不同时期航空流量绝对值和模式分布;G:流感传播驱动因素)
11月8日,公共卫生学院余宏杰教授团队关于季节性流感的全球时空传播动态及驱动机制的最新研究成果,以“COVID-19 pandemic interventions reshaped the global dispersal of seasonal influenza viruses”为题,在《科学》(Science)杂志上发表。本研究识别了全球季节性流感的流行特征和传播关键区域,明确了针对COVID-19的非药物性干预措施对区域流感病毒进化/循环独立性的影响,以及大流行后流感传播模式的稳健恢复以及新型流感毒株起源地的不确定性,强调了加强呼吸道病原体的病毒学和基因监测、及时调整疫苗接种策略和监测方向的重要性。研究结果对未来大流行的综合应对提供了实证依据,将加深大流行情境下对季节性呼吸道病原体传播和进化的理解。
新闻链接:https://mp.weixin.qq.com/s/tVssx-jBOTqf9RvWWyUCDw
原文链接:https://doi.org/10.1126/science.adq3003
4.附属眼耳鼻喉科医院余洪猛团队首次提出嗅神经母细胞瘤“分子三分型系统”及分类标准

嗅神经母细胞瘤单细胞转录组分析总体实验设计和流程
11月14日,附属眼耳鼻喉科医院余洪猛、孙希才团队在国际学术期刊《自然-癌症》(Nature Cancer),发表了题为“Single-cell transcriptomic landscape deciphers olfactory neuroblastoma subtypes and intra-tumoral heterogeneity”的研究论文,首次提出了嗅神经母细胞瘤基底型/神经型/间质型“三分型系统”及分类标准。附属眼耳鼻喉科医院鼻颅底肿瘤研究团队以高通量单细胞转录组学(scRNA-seq)为主要工具展开深入研究。依托本中心富集大量鼻颅底罕见肿瘤的临床样本优势,研究团队首次提出嗅神经母细胞瘤基底型/神经型/间质型分型系统及分类标准,并将单细胞分析结果投射到更大样本量的bulk RNA队列、临床病例队列,对发现结果进行了有效验证。本研究还揭示了嗅神经母细胞瘤肿瘤微环境互作的分子机制,并通过罕见肿瘤临床前模型的构建,对基于嗅神经母细胞瘤分子内在型的精准治疗进行了探索。
新闻链接:https://mp.weixin.qq.com/s/9vja3ntH5dKSqTEtDBJSXQ
原文链接:https://www.nature.com/articles/s43018-024-00855-5
5.附属妇产科医院唐淑妍、张锋教授团队揭示早发性卵巢功能不全关键致病基因MGA16

11月15日,复旦大学附属妇产科医院唐淑妍、张锋教授团队联合山东大学陈子江院士等多个合作团队,在国际期刊Journal of Clinical Investigation在线发表了题为“MGA loss-of-function variants cause premature ovarian insufficiency”的研究论文,为POI的病因解析和干预提供了新靶点。该研究利用1027例POI患者以及2733例对照女性的全外显子组测序数据,首次对全基因组范围内近2万个蛋白编码基因进行了关联分析,鉴定出高频POI致病基因—MGA。该基因的功能丧失性(LoF)突变在POI患者中的携带率达2.6%,并在国内外多中心、多种族POI队列中得到验证,是目前已知外显子组水平突变率最高的POI致病基因。该研究首次采用无偏倚、数据驱动的全基因组策略探索POI致病基因,较常用的候选基因筛选策略更为全面,为POI的遗传学病因研究提供了新思路。
新闻链接:https://mp.weixin.qq.com/s/UAg0EBkVrISxtegjZLa3hQ
原文链接:https://www.jci.org/articles/view/183758
6.二十年磨一剑!附属中山医院在急性肾损伤预防领域取得重大突破

11月20日,复旦大学附属中山医院肾内科主任丁小强教授、贾平副教授,与心外科主任王春生教授、心脏重症监护中心主任罗哲教授合作,在国际权威期刊Circulation(《循环》)杂志上发表了题为“Effect of Delayed Remote Ischemic Preconditioning on Acute Kidney Injury and Outcomes in Patients Undergoing Cardiac Surgery: A Randomized Clinical Trial”的临床研究论文。该研究创新性地利用晚期远程缺血预适应技术,成功降低了心脏术后急性肾损伤的发病率,为心脏术后急性肾损伤的预防开辟了一条简便、经济、安全的全新路径。
新闻链接:https://mp.weixin.qq.com/s/5pdmcYCqh0F-44XJdusanw
原文链接:https://www.ahajournals.org/doi/10.1161/CIRCULATIONAHA.124.071408
7.附属华山医院毛颖团队合作研究成果“应用液体栓塞材料治疗非急性硬膜下血肿”登上《新英格兰医学杂志》

11月21日上午,《新英格兰医学杂志》(The New England Journal of Medicine)以“Middle Meningeal Artery Embolization for Nonacute Subdural Hematoma”为题重磅发布复旦大学附属华山医院毛颖教授团队、海军军医大学刘建民教授团队牵头的最新研究成果——应用液体栓塞材料治疗非急性硬膜下血肿。这项具有里程碑意义的创新临床研究为全球提供了一种治疗非急性硬膜下血肿的新方法,以“中国答案”造福全球患者。22日上午,研究成果发布会在上海临床创新转化研究院举行。
研究证实,辅助性脑膜中动脉栓塞结合传统治疗对比单纯传统治疗并未在减少血肿复发或进展方面显示出统计学差异,但却能够显著降低无需钻孔的症状性非急性硬膜下血肿患者的血肿进展率;在将血肿复发或进展导致的神经系统相关死亡患者纳入首要终点时,辅助性脑膜中动脉栓塞可以显著降低所有症状性非急性硬膜下血肿患者的复发与进展率。这一研究及同期发表的EMBOLISE、STEM研究共同回答了脑膜中动脉栓塞这一微创创新方法在非急性硬膜下血肿治疗中的安全性和有效性问题,为未来这一疾病临床治疗与科学研究提供重要启示,同时为全球临床医生提供了有效、安全、灵活的治疗方案,最终惠及包括高龄患者在内更广泛的患者群体。
新闻链接:https://shmc.fudan.edu.cn/news/2024/1122/c1892a143323/page.htm
原文链接:https://www.nejm.org/doi/full/10.1056/NEJMoa2401201
8.Cell|附属华山医院郁金泰联合类脑研究院程炜团队绘制人类健康与疾病蛋白质组图谱

11月22日,复旦大学附属华山医院郁金泰教授联合类脑研究院程炜团队在生命科学期刊Cell上发表了标题为“Atlas of the plasma proteome in health and disease in 53,026 adults”的文章。在这项研究中,研究者绘制了一幅健康与疾病蛋白质图谱,涵盖了2,920种血浆蛋白质与406种既往患病、660种随访新发疾病以及986种健康相关表型,揭示了168,100个蛋白质-疾病关联和554,488个蛋白质-表型关联。该文章试图构建迄今为止最全面的蛋白质组与人类健康与疾病的图谱,并结合人工智能算法构建疾病诊断预测模型,探究药物治疗新靶点。
新闻链接:https://mp.weixin.qq.com/s/pWdLNJ8qNqACL92U8cEUlw
原文链接:https://www.sciencedirect.com/science/article/pii/S0092867424012686
9.附属妇产科医院王红艳教授团队等揭示心脏内皮细胞发育机制研究新进展

11月28日,复旦大学附属妇产科医院王红艳教授课题组联合上海交通大学医学院附属第九人民医院沈键锋教授,在国际学术期刊Journal of Clinical Investigation上发表了题为“Elevated microRNA-187 causes cardiac endothelial dysplasia to promote congenital heart disease through inhibition of NIPBL”的研究成果,揭示了心脏内皮细胞专一性高表达的miR-187在诱导先天性心脏病发生中的关键调控作用。该研究证明miR-187/NIPBL轴是心脏内皮细胞发育调控的核心因子,基于小鼠模型和人类心脏类器官的研究提示,在心脏发育的关键窗口期,即便是miRNA水平的扰动也可能引发严重的发育缺陷。这一发现为深入理解心内皮细胞的发育过程和miRNAs在器官发育中的调控机制奠定了基础。





