肠道菌群在衰老过程中对宿主健康起着至关重要的作用。然而,肠道菌群如何加速细胞衰老以及对人类衰老的影响机制目前尚不清楚。

2025年1月10日,复旦大学基础医学院病原生物学系、医学分子病毒学教育部/卫健委/医科院重点实验室赵超与生理与病理生理学系孙宁团队合作在Nature Aging杂志在线发表题为“Gut microbial-derived phenylacetylglutamine accelerates host cellular senescence”的文章。该研究通过分析22岁到104岁健康个体的样本,发现肠道菌群来源代谢物苯乙酸(PAA)及次级代谢物苯乙酰谷氨酰胺(phenylacetylglutamine,PAGln)在宿主血浆中随着年龄的增长而增加。机制上,PAGln通过肾上腺素受体-AMPK信号轴影响线粒体动力学紊乱,促进细胞衰老。此外,PAGln诱导的体内外细胞衰老可以通过肾上腺素能受体阻断和体内衰老细胞裂解法治疗来改善。

为了表征人体健康衰老过程的代谢特征,研究团队对健康人群(132 名年龄在 22 岁至 104 岁之间的健康个体)的样本进行代谢组检测。通过相关性分析发现,苯乙酸代谢途径是最显著富集的代谢途径。该代谢途径中的菌群-宿主共代谢物PAGln与年龄呈现出最强的正相关性。研究团队进一步招募独立健康验证队列,并参考其他组学结果,综合发现在健康人群中,PAGln 会普适性地随着年龄的增长而增加。

在灵长类动物中,肠道菌群可以将食物来源的 L-苯丙氨酸 (L-Phe) 转化为苯乙酸,后者被吸收进入血液循环后在肝脏或肾脏中与谷氨酰胺结合形成PAGln。研究团队发现,在衰老过程中血浆 PAA 和 PAGln 与肠道微生物特征之间发生协同变化,并且进一步的实验表明老年个体的肠道菌群携带更多的PAA生成基因,并具有更强的PAA产生能力。

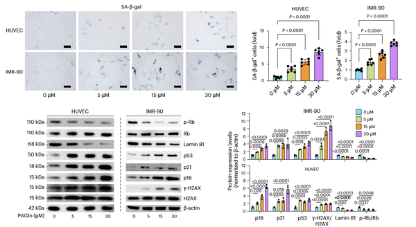
为探究健康人群中 PAGln 随年龄增加是否是促进体内细胞衰老的因素,研究人员随后在细胞模型中使用不同浓度的 PAGln进行处理。结果发现,长期 PAGln 干预会诱导细胞衰老。进一步动物实验,也发现PAGln处理可以在体内诱导细胞衰老。值得注意的是,从老年个体粪便中分离的具有产生PAA能力的细菌也可以在体内促进宿主细胞发生衰老。

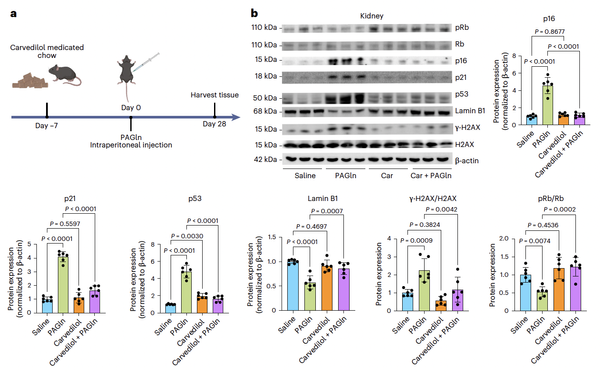
为了探索PAGln诱导细胞衰老的机制,研究团队利用RNA测序和生物分析技术,结合其他多种实验手段,发现PAGln可以通过肾上腺素能受体–AMPK信号通路诱导线粒体动力学和功能障碍,进一步增加细胞内ROS水平,介导DNA损伤。为论证在体肾上腺素能受体阻滞在拮抗PAGln诱导衰老的可能性,研究团队测试了低剂量卡维地洛(一种临床一线使用的兼具β/α-1肾上腺素受体的阻滞剂)对 PAGln诱导的衰老的改善能力。结果发现,PAGln诱导的体内外细胞衰老标志物的增加可被卡维地洛的干预所拮抗。此外,已知抗衰老药物ABT263(一种Bcl-2抑制剂)也可以显著降低PAGln所诱导的衰老表型。

综上,该研究系统地揭示了衰老相关的肠道微生物变化加速细胞衰老的机制之一。该研究深入地解析了微生物和宿主共代谢物 PAGln 随着年龄的增长而增加的原因,并通过何种机制影响宿主细胞。进一步地,该研究还验证了阻断肾上腺素能受体以及衰老细胞裂解疗法在延缓 PAGln 诱导的宿主细胞衰老上的可行性,为对抗衰老提供了新的思路和解决策略。
复旦大学研究生杨浩、王同尧、钱程朗,上海健康医学院汪慧菁教授,中国人民解放军海军军医大学副研究员喻东和上海市宝山区友谊街道社区卫生服务中心检验科主任施美芳是本文的共同第一作者。基础医学院赵超和孙宁教授为论文通讯作者。复旦大学基础医学院病原生物学系、医学分子病毒学教育部/卫健委/医科院重点实验室、国家老年疾病临床医学研究中心赵超课题组长期致力于菌群与宿主关系的研究,围绕菌群特征代谢物解析影响宿主健康的机制及干预对策。
原文链接:https://www.nature.com/articles/s43587-024-00795-w





