继2025年初血浆蛋白组学图谱刊登于《细胞》杂志封面后,北京时间2025年9月19日,复旦大学附属华山医院郁金泰教授团队联合复旦大学类脑智能科学与技术研究院程炜研究员/冯建峰教授/尤佳青年研究员团队,进一步绘制了人类遗传/健康/疾病代谢组图谱,相关成果同一时间分别以“Mapping the plasma metabolome to human health and disease in 274,241 adults”(《274,241成人的人类健康和疾病血浆代谢组图谱》)发表于Nature Metabolism《自然代谢》和“Genetic architecture of plasma metabolome in 254,825 individuals”(《254,825人的血浆代谢组学遗传结构》)发表于Nature Communications《自然通讯》。
两项研究系统解析了血浆代谢物与千余种疾病、3000余种人类表型以及人类遗传的全方位关系,描绘了血浆代谢物在疾病和衰老过程中的变化轨迹,明确了血浆代谢物作为疾病诊断预测标志物的价值,并最终确立了可用于疾病干预的潜在代谢物靶点,研究同时搭建了开放的图谱资源检索平台(https://metabolome-phenome-atlas.com/,图1),该平台可为全球科研人员提供资源,包括疾病生物标志物发现、预测模型构建和创新治疗靶点筛选。这些工作加深了我们对血浆代谢物与人类健康/疾病/遗传的理解,为精准医学提供了科学依据。

图1:人类健康与疾病代谢组图谱数据库平台
首次系统解析代谢物与人类健康疾病关系
代谢物(比如血糖、血脂、某种特定氨基酸的浓度等)反映了遗传与环境之间的复杂相互作用,是评估人类健康与疾病的重要指标。相较于其他血液指标,代谢物因其在生理功能调控中的关键作用,与表型关联更为密切。因此准确评估代谢物水平能够提供全面、精准的人类健康与疾病信息。近年来,代谢物研究已取得诸多进展。然而我们仍面临重要问题,众多人类表型间是否存在特异或共享的代谢物?疾病发生前代谢物如何变化,变化发生于何时?代谢物如何助力全面人类疾病谱中的鉴别诊断?疾病与代谢物之间是否存在因果关系及共享的遗传基础?随着代谢组学技术的发展和人工智能(AI)算法的进步,华山医院神经内科郁金泰教授团队联合复旦大学类脑智能科学与技术研究院组建的多学科交叉融合创新团队,结合大规模表型数据,首次系统解析代谢物与人类健康疾病关系,并绘制相关图谱(图2)。

图2:研究简介图
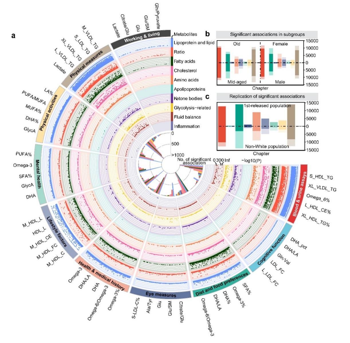
该研究系统评估了 313 个血浆核磁共振(Nuclear Magnetic Resonance,NMR)代谢物指标与 527 种既往疾病、859 种新发疾病的关联,共获得 52,836 个显著的代谢物–疾病关联(图3)。其中,大粒径 LDL 中胆固醇/总脂质比例(L-LDL-C%)与疾病关联数量最多,覆盖 526 种疾病;其次是大粒径 LDL 中甘油三酯/总脂质比例(L-LDL-TG%),提示脂质代谢紊乱在多系统疾病中具有普适影响。分层分析还观察到性别和年龄差异,例如,与肝病相关的 HDL 粒径、大粒径 HDL 中的总脂质与 大粒径 HDL 中的游离胆固醇在女性群体中呈保护效应、对于男性则为风险信号;而部分 VLDL/LDL 指标在中年与老年人群中也呈现相反方向的关联。

图3:代谢物与既往/新发疾病关联曼哈顿图
众多人类表型间存在特异/共享代谢物,脂蛋白/脂质、脂肪酸以及相关比值贡献最多关联
此外,研究还覆盖 991 项健康相关表型与 2,151 项影像表型,共识别 73,639 个显著关联。其中,健康相关表型发现 62,887 个关联对,主要集中在饮食与食物偏好和身体测量两大类;例如,高光散射网织红细胞计数与多达 278 种代谢物相关,其中,ω-6 脂肪酸占比(omega-6%)与其呈显著负相关,反映血脂构成与造血指标紧密耦合(图4)。影像表型方面共发现 10,752 个关联,心脏与主动脉功能相关的关联数量最多;具体而言,血浆肌酐与肾脏 MRI特征显著相关,极大粒径HDL 中甘油三酯比例(XL-HDL-TG%)与腹部器官表型紧密关联;在脑影像中,糖蛋白乙酰基和不饱和脂肪酸与多项皮层下体积指标相关。总体来看,脂蛋白的脂质成分脂质、脂肪酸与相关比值贡献了最多的关联。

图4:代谢物与健康相关表型关联曼哈顿图
有些疾病确诊前会出现代谢差异,中老年人可能会出现2次重大变化
通过巢式对照研究分析,研究系统绘制了疾病发病前15年的代谢物变化轨迹,发现其中超50%代谢指标在疾病确诊10年前甚至更早出现差异,脂肪酸不饱和度等在发病前5年内变化更为集中。例如,血液中大粒径LDL甘油三酯比例(L-LDL-TG%)在超过240种疾病中提前十年发生异常,为疾病早期预警提供了可能。
为了揭示代谢随年龄的动态变化,研究团队采用DE-SWAN分析,发现在46岁和64岁两个关键年龄节点血浆代谢物会出现“断崖式”的变化,提示代谢组在中年和老年阶段可能经历两次系统性重塑。这些发现不仅为理解衰老机制提供了线索,也为分年龄的健康管理和干预策略提供了依据(图5)。

图5:血浆代谢物随年龄的变化模式及 DE-SWAN 识别的关键波峰
构建代谢风险评分,助力全面人类疾病谱中的鉴别诊断
在疾病诊断与预测方面,团队通过机器学习方法构建了代谢风险评分(MetRS)。研究采用10折叠交叉验证的方式进行建模和验证,研究将前 1% (基于训练集得到的重要度排序前30)的关键代谢指标输入LightGBM模型构建风险评分,结合年龄和性别,在验证集中实现了对94种既往疾病和81种新发疾病的诊断和预测优良的性能(AUC>0.8)。例如,代谢风险评分对糖尿病视网膜病变、糖尿病肾衰竭的预测AUC超过0.9,显示其在重大慢性病早期识别中的应用潜力。研究发现肌酐、糖蛋白乙酰基和白蛋白可作为多疾病诊断及预测的关键代谢物(图6)。

图6:新发疾病预测效能及重要代谢物排序
开展了迄今规模最大的血浆代谢组遗传研究,为精准医学提供了科学依据
在机制探索方面,研究结合全基因组关联研究与孟德尔随机化分析,识别出454对潜在因果的代谢物与疾病关系,其中402对获得遗传共定位分析支持(图7)。例如,白蛋白水平与慢性肾病、溃疡性结肠炎等疾病呈正相关;而小粒径HDL中游离胆固醇比例(S-HDL-FC%)则表现出显著保护效应。其中,PCSK9位点在LDL/VLDL代谢与冠心病中发挥关键作用,为新药靶点开发提供了方向。

图7:代谢遗传关联
同期,团队开展了迄今规模最大的血浆代谢组遗传研究,系统整合了代谢组、全基因组和全外显子组数据,衡量了常见和罕见突变对代谢物水平的影响,刻画了代谢物及相关比值的复杂遗传结构,为基于遗传机制的精准医学提供了科学依据(图8)。

图8:代谢物全基因组关联分析研究简介图
通过对189,846名欧洲血统被试进行全基因组关联研究,团队发现了24,438个独立变异-代谢物关联,并在外部队列数据中得到了验证。精细定位进一步确定了3,610个潜在因果关联,其中785个为首次报道的新发现。研究还通过对197,774名欧洲血统被试进行全外显子组测序分析,发现2,948个基因-代谢物关联,突显了罕见编码变异独立于常见变异的重要贡献。血浆代谢物水平的遗传结构具有多效性和多基因性特征,遗传度中位数达12.32%(图9)。

图9:代谢物全基因组关联曼哈顿图
研究通过遗传共定位分析发现72,538个代谢物-疾病对存在共享遗传调控机制,进一步运用双向孟德尔随机化分析确定了36个具有潜在因果关联的代谢物-疾病对。其中,团队首次发现了血浆醋酸盐水平与房颤房扑风险呈负相关,ACAD10基因中的rs4766897变异可能是关键调控位点。这些发现从遗传学角度为理解代谢在疾病发生发展中的作用机制提供了证据,有望为临床诊疗和新药开发提供了潜在的生物标志物。
复旦大学致力于推动AI4S研究新范式,充分发挥其理、医、工多学科综合优势,打破学科壁垒,促进医学与各领域的协同创新。大数据与人工智能技术为智慧医疗和精准诊疗带来了广阔前景,对提升以临床需求为导向的科研质量具有重要意义。这两项人类健康与疾病的代谢组研究是华山医院神经内科郁金泰教授联合复旦类脑多学科交叉融合团队继蛋白组学图谱后的全新研究,为探索疾病机制、生物标志物挖掘及全新治疗靶点发现提供了科学依据,有助于疾病的早期检测、精准诊断和个性化治疗。未来,团队将进一步整合目前遗传、蛋白、代谢等多组学生物医学大数据,深入探究不同组学间的交互机制,为精准医学发展奠定坚实基础。
复旦大学类脑研究院青年研究员尤佳、附属华山医院博士生崔熙涵、陈依琳等为共同第一作者,复旦大学附属华山医院郁金泰教授,复旦大学类脑智能科学与技术研究院程炜研究员、冯建峰教授为论文共同通讯作者。《自然通讯》文章:复旦大学附属华山医院博士生强艺瑄、王以宣等为共同第一作者,复旦大学附属华山医院郁金泰教授、复旦大学类脑智能科学与技术研究院程炜研究员为论文共同通讯作者。研究得到了科技创新2030“脑科学与类脑研究”重大项目、国家重点研发计划、国家自然科学基金等经费支持。
论文链接:
https://www.nature.com/articles/s42255-025-01371-1
https://www.nature.com/articles/s41467-025-62126-w





