在2025年度上海高校辅导员队伍建设月上,复旦大学获上海市“最美高校辅导员”1人(许妍,全市仅10位),辅导员素质能力展示活动特等奖1项(王静怡)、一等奖1项(陆婷婷),辅导员论坛征文一等奖1项(马心怡、魏澜、吴瑶)、二等奖2项(王懿,陆婷婷)、三等奖4项(宋义蒙、于专宗、程娌,陈澍、沈瑞琪,庄培明,刘久华、蔡心怡)和辅导员团队拓展活动最佳风尚奖。

上海高校辅导员队伍建设月现场表彰
上海市“最美高校辅导员”:许妍
从事学生工作十四年如一日,智能材料与未来能源创新学院许妍老师牢记育人初心,厚植育人情怀,把握时代特征导向和学生成才需求,引领学生立报国强国志向。构建“思政+学科”深度融合的“大思政课”育人新生态:以口述史、微视频、舞台剧、场馆里的思政课等形式,打造科学家精神育人品牌;在实践中推进产学研用一体化,连续3年指导学生在省部级创新创业大赛获奖11项;创设“科学启智、艺术润心、实践求真”的文化育人立交桥项目,助力科学和人文素养并重、知信行合一的大中小一体化人才培养;以赛促教、教研相长,在省部级教学比赛中获奖5项,主持上海高校市级重点课程建设,构建“三观导入、四维建基、五步递进”的生涯育人专业支持体系,助力毕业生实现高质量就业。

许妍获现场表彰并作为获奖代表发言
上海高校辅导员素质能力展示活动获奖辅导员

特等奖获得者王静怡获现场表彰

一等奖获得者陆婷婷获现场表彰
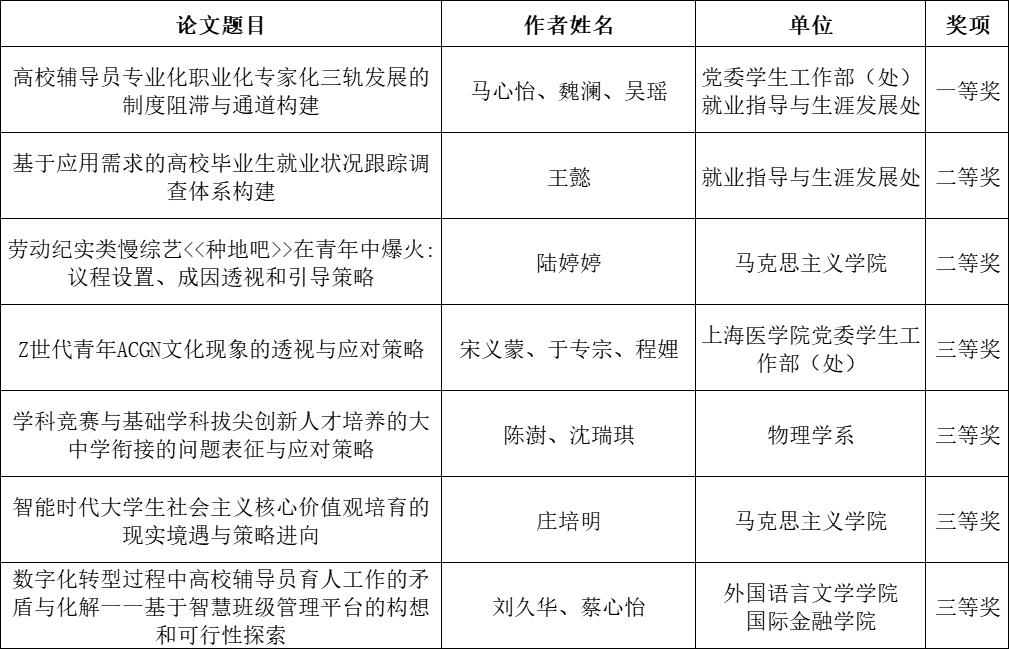
第二十二届(2025年)上海高校辅导员征文活动获奖名单


一等奖获得者代表马心怡获现场表彰
近年来,复旦大学全面加强新时代辅导员队伍建设,实施辅导员队伍能力提升系列计划,支撑构建学校育人工作新格局。学校通过搭建分层分类培训体系,用好“组团式研究”、辅导员工作室、工作沙龙等载体,依托教育部高校思想政治工作队伍培训研修中心、上海高校辅导员培训研修基地建设,加大对辅导员队伍的理论素养、专业能力培养和科研支持力度,推动一批优秀辅导员在上海市“最美高校辅导员”、“高校辅导员年度人物”、辅导员素质能力展示活动等各级各类评选展示活动中斩获佳绩。
未来,学校将继续紧扣新时代立德树人根本任务,注重典型选树与成果转化,持续推动辅导员队伍向政治过硬、业务过硬、作风过硬的专业化职业化专家化方向迈进,全力锻造一支能够强力支撑学校拔尖创新人才培养的高水平 “第四支队伍”。





