复旦主页
复旦邮箱
OA系统
eHall网上办事大厅
新闻文化网
导航
学校要闻
综合新闻
一线动态
专题报道
树立和践行正确政绩观学习教育
学习贯彻党的二十届四中全会精神
学习宣传贯彻习近平总书记重要贺信精神
复旦大学建校120周年
深入贯彻中央八项规定精神学习教育
本科教育教学审核评估
复旦大学第十六次党代会召开
我们这六年
我和我的老师
党纪学习教育
“文化校历”之“学科周”
相辉校庆系列学术报告
学习贯彻习近平新时代中国特色社会主义思想主题教育
学习宣传贯彻党的二十大精神
喜迎二十大,见证新变化
浦江科学大师讲坛
深切缅怀杨福家老校长
“第一个复旦”
学习贯彻六中全会精神
奋斗百年路 启航新征程
党史学习教育
学习贯彻五中全会精神
学习宣传贯彻总书记重要回信精神
赓续红色百年·365行动
“四史”学习教育
“三全育人”综合改革进行时
课程思政
你身边的“十三五”
脱贫攻坚 复旦在战
新生攻略
防控疫情 复旦在行动
复旦党员冲锋在前线
教师社会实践
学钟扬 忆钟扬
复旦智库
复旦人物
复旦讲堂
复旦书屋
相辉笔会
校史通讯
复旦管理学奖
上海论坛
工博会上的复旦
历史数据
视频新闻
一周复旦
主题视频
复旦白衣战士前线日记
复旦人物
兰台纪事
图说复旦
热点图集
校园生活
校园文化
文化之窗
新闻排行
媒体视角
专家视点
复旦校报
声动复旦
青年问
校史故事
复旦诗声
“不忘初心、牢记使命”主题教育
旦夕之音
科教扫描
通知公告
文化校历
首页
新闻分类
科研进展
科研进展
科研进展
生物医学研究院邢清和与合作者揭示了脑瘫患儿的遗传学特征和遗传...
2024年5月1日,复旦大学生物医学研究院/复旦大学附属儿科医院邢清和教授团队与郑州大学第三附属医院朱长连...
2024-05-02
1370
分享到
微信好友
新浪微博
QQ空间
微信朋友圈
科研进展
附属中山医院葛均波/孙爱军团队在缺血性心脏病机制研究方面再获...
急性心肌梗死是全球最主要的死亡原因之一,其中相当一部分患者即使接受了规范的冠脉介入手术进行血管再通后...
2024-04-30
1175
分享到
微信好友
新浪微博
QQ空间
微信朋友圈
科研进展
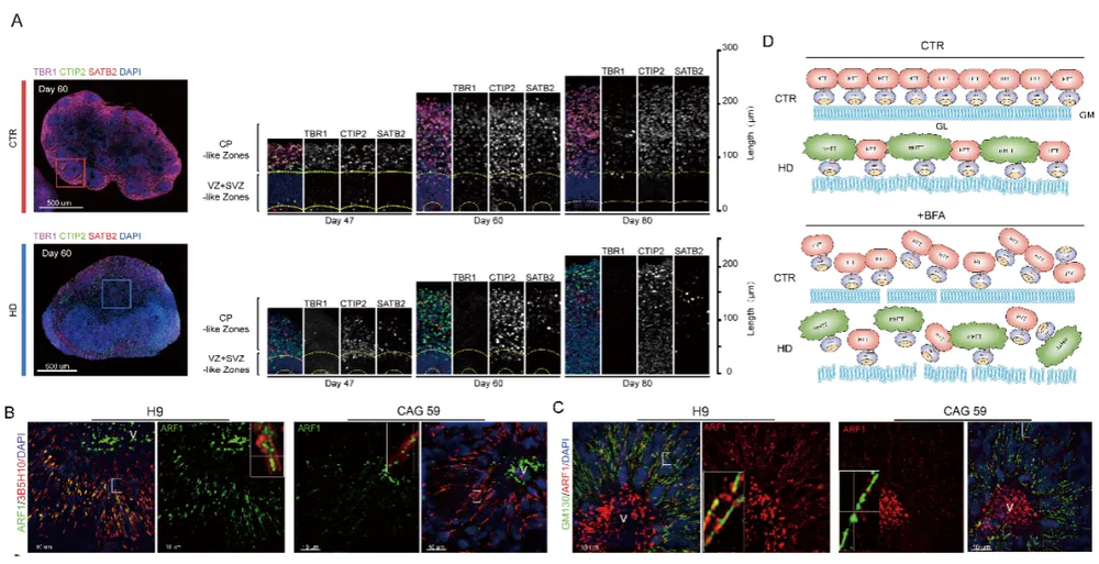
基础医学院马丽香团队与生命科学学院赛音贺西格团队合作发现突变...
人大脑皮层的发育涉及极其严密的时空程序。人类拥有模式生物无法企及的高度复杂的大脑皮层,而这些高度发大...
2024-04-30
272
分享到
微信好友
新浪微博
QQ空间
微信朋友圈
科研进展
复旦3月科技领域成果速览
勤耕不辍,步履不停,复旦大学科技工作者3月取得多项成果和突破,一起来看看吧!数学物理领域01物理学系王...
2024-04-29
1261
分享到
微信好友
新浪微博
QQ空间
微信朋友圈
科研进展
材料科学系梅永丰课题组报道一种神经网络算法辅助的三维角度光探...
光的方向探测对于各类设备的空间定位至关重要,在航空航天、智能驾驶、智慧机器人等领域具有重要意义。目...
2024-04-25
393
分享到
微信好友
新浪微博
QQ空间
微信朋友圈
科研进展
材料科学系胡新华课题组在Nature Reviews Physics期刊发表利用人...
水波是一种常见的经典波,其恢复力由重力提供。地球近70.8 %的面积被海洋所覆盖,海洋波浪中蕴藏着可被利用...
2024-04-25
462
分享到
微信好友
新浪微博
QQ空间
微信朋友圈
科研进展
复旦大学彭慧胜团队走通纤维锂离子电池“最后一公里”,成果发表...
衣物可以快速充电,背包化身移动电源,手机、电脑从此告别电量焦虑,一个柔性能源的时代即将来临。近日,中...
2024-04-25
6344
分享到
微信好友
新浪微博
QQ空间
微信朋友圈
科研进展
复旦学者牵头撰写,联合国环境规划署发布首份关于全球生物基经济...
在气候变化背景下,综合开发利用生物质资源、发展生物基经济已经成为全球应对气候变化挑战和实现联合国可持...
2024-04-24
1572
分享到
微信好友
新浪微博
QQ空间
微信朋友圈
科研进展
生物医学研究院程净东课题组揭示肿瘤抑制因子PDCD4抑制细胞翻译...
2024年4月19日,复旦大学生物医学研究院程净东课题组在Cell Research在线发表了题为“Human tumor suppres...
2024-04-22
336
分享到
微信好友
新浪微博
QQ空间
微信朋友圈
科研进展
眼耳鼻喉科医院李文献/韩园团队构建神经病理性角膜痛新模型
研究团队通过严谨的角膜疼行为、电生理及病理切片验证,在国际上首次报道了一种通过睫状长神经显微结扎诱发...
2024-04-15
395
分享到
微信好友
新浪微博
QQ空间
微信朋友圈
科研进展
眼耳鼻喉科医院黄锦海、周行涛团队研发纳米酶“刷”掉过量眼表活...
干眼治疗新路径!附属医院黄锦海、周行涛团队研发纳米酶“刷”掉过量眼表活性氧近日,复旦大学附属眼耳鼻喉...
2024-04-15
431
分享到
微信好友
新浪微博
QQ空间
微信朋友圈
科研进展
计算机科学技术学院颜波团队AI4S造“实验神器”:显微镜秒变高清...
“不用最昂贵的镜头,也能拍出高清照片”,近年来,面对人们快速增长的影像清晰度需求,众多手机、数码相机...
2024-04-13
1210
分享到
微信好友
新浪微博
QQ空间
微信朋友圈
科研进展
Cell发文!复旦上医许杰团队发现CD3L1免疫检查点,为肿瘤治疗带...
2024年4月12日23时,复旦大学生物医学研究院许杰团队在《细胞》(Cell)杂志发表题为ITPRIPL1 binds CD3ε ...
2024-04-13
1720
分享到
微信好友
新浪微博
QQ空间
微信朋友圈
科研进展
生物医学研究院陆豪杰/张莹团队开发活细胞表面功能性氨基酸位点...
针对细胞表面高反应性氨基酸的分析,复旦大学化学系/生物医学研究院/卫健委糖复合物重点实验室陆豪杰/张莹...
2024-04-10
408
分享到
微信好友
新浪微博
QQ空间
微信朋友圈
每页
14
记录
总共
940
记录
第一页
<<上一页
下一页>>
尾页
页码
26
/
68
跳转到
新闻分类
头条复旦
光华快讯
科研进展
学术文化
医疗健康
党建动态
校园生活
国际事务
招生就业
复旦人物
校友动态
相辉笔会
推荐视频
查看更多
推荐首页
查看更多
新闻排行
查看更多
周排行
月排行
联系我们
fudan_news@163.com021-65642268