复旦主页
复旦邮箱
OA系统
eHall网上办事大厅
新闻文化网
导航
学校要闻
综合新闻
一线动态
专题报道
树立和践行正确政绩观学习教育
学习贯彻党的二十届四中全会精神
学习宣传贯彻习近平总书记重要贺信精神
复旦大学建校120周年
深入贯彻中央八项规定精神学习教育
本科教育教学审核评估
复旦大学第十六次党代会召开
我们这六年
我和我的老师
党纪学习教育
“文化校历”之“学科周”
相辉校庆系列学术报告
学习贯彻习近平新时代中国特色社会主义思想主题教育
学习宣传贯彻党的二十大精神
喜迎二十大,见证新变化
浦江科学大师讲坛
深切缅怀杨福家老校长
“第一个复旦”
学习贯彻六中全会精神
奋斗百年路 启航新征程
党史学习教育
学习贯彻五中全会精神
学习宣传贯彻总书记重要回信精神
赓续红色百年·365行动
“四史”学习教育
“三全育人”综合改革进行时
课程思政
你身边的“十三五”
脱贫攻坚 复旦在战
新生攻略
防控疫情 复旦在行动
复旦党员冲锋在前线
教师社会实践
学钟扬 忆钟扬
复旦智库
复旦人物
复旦讲堂
复旦书屋
相辉笔会
校史通讯
复旦管理学奖
上海论坛
工博会上的复旦
历史数据
视频新闻
一周复旦
主题视频
复旦白衣战士前线日记
复旦人物
兰台纪事
图说复旦
热点图集
校园生活
校园文化
文化之窗
新闻排行
媒体视角
专家视点
复旦校报
声动复旦
青年问
校史故事
复旦诗声
“不忘初心、牢记使命”主题教育
旦夕之音
科教扫描
通知公告
文化校历
首页
新闻分类
科研进展
科研进展
科研进展
环境科学与工程系陈雅欣团队取得新突破,证明催化过程中单个金属...
2024年10月4日,环境科学与工程系陈雅欣青年研究员在Nature Communications期刊发表了题为Electronic commu...
2024-10-24
372
分享到
微信好友
新浪微博
QQ空间
微信朋友圈
科研进展
复旦22项获奖!2023年度上海市科学技术奖评选结果出炉
10月23日,2023年度上海市科学技术奖评选结果出炉。本年度我校再创佳绩,获奖项目共计22项,其中一等奖8项...
2024-10-23
1585
分享到
微信好友
新浪微博
QQ空间
微信朋友圈
科研进展
药学院李英霞课题组发现可用于治疗多发性骨髓瘤的p300溴结构域抑...
腺病毒E1A相关的300 kDa 蛋白(adenoviral E1A binding protein of 300 kDa, p300)和环磷酸腺苷反应元件结...
2024-10-14
233
分享到
微信好友
新浪微博
QQ空间
微信朋友圈
科研进展
复旦大学计算机科学技术学院助力奥运健儿勇创佳绩
近日,复旦大学收到了来自上海市体育局的感谢信。信中高度赞扬了复旦大学为第三十三届夏季奥运会提供了先进...
2024-10-12
1258
分享到
微信好友
新浪微博
QQ空间
微信朋友圈
科研进展
【科研速递】复旦上医2024年9月科研成果一览
近期,复旦上医科研团队取得了多项突破。敲黑板!一起看看2024年9月的科研成果吧~以下成果据学校、上海医学...
2024-10-11
518
分享到
微信好友
新浪微博
QQ空间
微信朋友圈
科研进展
微电子学院孙正宗团队取得最新研究进展,MOF外延电子器件助力氢...
氢能作为风能、太阳能等可再生能源的储能形式,在使用过程中不会产生二氧化碳等温室气体,对于缓解全球变暖...
2024-10-11
760
分享到
微信好友
新浪微博
QQ空间
微信朋友圈
科研进展
微电子学院季力教授团队在Chemical Society Reviews发表综述,金...
近日,复旦大学微电子学院季力教授团队受邀在国际著名期刊Chemical Society Reviews发表题为“Metal-insula...
2024-10-10
393
分享到
微信好友
新浪微博
QQ空间
微信朋友圈
科研进展
基础医学院卫功宏课题组首次揭示表观遗传读码器ZMYND11的非经典...
表观遗传修饰在肿瘤的发生与发展过程中扮演了至关重要的角色。组蛋白H3K36的甲基化修饰(H3K36me)是重要的...
2024-10-08
220
分享到
微信好友
新浪微博
QQ空间
微信朋友圈
科研进展
瘫痪者有望重新行走!复旦团队脑脊接口获突破
只需在脑部和脊髓植入电极芯片在大脑与脊髓间搭建一条“神经旁路”瘫痪患者就有可能重新自主控制肌肉恢复下...
2024-10-05
2663
分享到
微信好友
新浪微博
QQ空间
微信朋友圈
科研进展
药学院蒋晨教授团队开发多肽药物偶联物,为治疗阿尔茨海默病提供...
阿尔茨海默病(AD)是一种进行性神经系统退行性疾病,目前缺少有效抑制其进展的治疗手段,使其成为临床上最...
2024-09-30
371
分享到
微信好友
新浪微博
QQ空间
微信朋友圈
科研进展
袁正宏/陈捷亮/张继明团队揭示肝脏机械力感知通路天然抗乙肝病毒...
2024年09月27日,复旦大学上海医学院医学分子病毒学教育部/卫健委/医科院重点实验室与附属华山医院合作团队...
2024-09-30
254
分享到
微信好友
新浪微博
QQ空间
微信朋友圈
科研进展
人民日报客户端:黄公略烈士遗骸身份是如何被确定的?
黄公略烈士墓。图片源自网络9月25日上午,在第11个烈士纪念日来临之际,经党中央批准,黄公略烈士安葬仪式...
2024-09-27
424
分享到
微信好友
新浪微博
QQ空间
微信朋友圈
科研进展
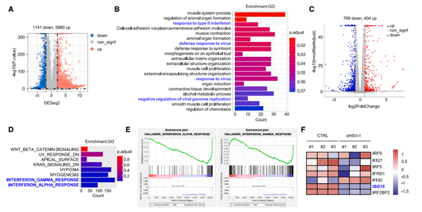
基础医学院束敏峰团队揭示调控溶瘤病毒HSV溶瘤活性的关键机制和...
2024年9月25日,复旦大学基础医学院药理学系、教育部/国家卫健委/中国医学科学院医学分子病毒学重点实验室...
2024-09-27
247
分享到
微信好友
新浪微博
QQ空间
微信朋友圈
科研进展
文汇:时隔93年!红军将领黄公略烈士安葬仪式今举行,复旦考古团...
9月25日,著名红军将领、军事家,平江起义领导者之一黄公略遗骸在江西省吉安市安葬。为这位33岁就牺牲的军...
2024-09-26
439
分享到
微信好友
新浪微博
QQ空间
微信朋友圈
每页
14
记录
总共
950
记录
第一页
<<上一页
下一页>>
尾页
页码
20
/
68
跳转到
新闻分类
头条复旦
光华快讯
科研进展
学术文化
医疗健康
党建动态
校园生活
国际事务
招生就业
复旦人物
校友动态
相辉笔会
推荐视频
查看更多
推荐首页
查看更多
新闻排行
查看更多
周排行
月排行
联系我们
fudan_news@163.com021-65642268